第1部 気象業務の現状と今後
1章 国民の安全・安心を支える気象情報
1節 気象の監視・予測
(1)気象の警報、予報などの発表
ア.特別警報・警報・注意報などの防災気象情報
気象庁は、大雨や暴風などによって発生する災害の防止・軽減のため、特別警報・警報・注意報などの防災気象情報を発表しています。さらに、情報の内容や発表タイミングの改善に向け、常に防災関係機関や報道機関との間で調整を行い、効果的な防災活動の支援を行っています。
○防災気象情報の種類と発表の流れ
都道府県や市町村等の自治体や国の防災関係機関が適切な防災対応をとることができるよう、また、住民の自主避難の判断に資するよう、発生のおそれがある気象災害の重大さや可能性に応じて特別警報・警報・注意報を発表します。また、災害に結びつくような激しい現象の発生する1日~数日前から気象情報を発表し、警報等の対象となる現象の経過、予想、防災上の留意点などを解説します。このように気象等の状況に応じて各防災気象情報は段階的に発表されます。特別警報・警報・注意報及び気象情報には、以下のようなものがあります。

気象警報・注意報は、災害に結びつくような激しい現象が発生する概ね3~6時間前に発表を、そのうち短時間の強い雨に伴う大雨警報・注意報及び洪水警報・注意報については概ね2~3時間前に発表をすることとしています。また、夜間・早朝に警報発表の可能性がある場合には、夕方に注意報を発表し、警報を発表する可能性のある時間帯をその注意報の発表文中に、例えば「明け方までに警報に切り替える可能性がある」などと明示しています。なお、こうした猶予時間(リードタイム)は、警報・注意報が防災機関や住民に伝わり安全確保行動がとられるまでにかかる時間を考慮して設けていますが、現象の予想が難しい場合には、リードタイムを確保できない場合もあります。

危険度の高まりに応じて段階的に発表される防災気象情報と、市町村などの防災機関の対応例や住民の皆さんにとっていただきたい安全確保行動の概要を、大雨による土砂災害を例に上の図のようにまとめました。
大雨や暴風等による激しい現象による気象災害から身を守るためには、日頃から自分の身のまわりにどのような危険(土砂災害や浸水害等)があるのかをハザードマップ等で事前に確認し、段階的に発表される防災気象情報を活用して、早め早めの避難行動をとっていただくことが重要です。
○気象等の特別警報・警報・注意報
・気象等の特別警報・警報・注意報の種類
現在、気象等に関する特別警報は6種類、警報は7種類、注意報は16種類あります。


警報や注意報では、予想される気象状況や警戒すべき事項などを簡潔に記述しており、注意・警戒が必要な現象の開始・終了の時間帯、ピークの時間帯、雨量や潮位などの予想最大値を箇条書きで記述しています。特に大雨特別警報や大雨警報では、主に警戒を要する災害が標題からわかるよう「大雨特別警報(土砂災害)」、「大雨警報(浸水害)」のように発表しています。また、注意報から警報に切り替える可能性が高いときには、前もって注意報の中で「○○(いつ)までに××警報に切り替える可能性がある」と明示しています。

・警報等の発表区域と発表基準
特別警報・警報・注意報は、市町村長が行う避難勧告や住民が行う自主避難の判断を支援するため、市町村ごとに発表しています。過去に発生した災害とそのときの雨量や潮位等の関係を調べた上で、あらかじめ基準を定めて発表しています。そのうち、特別警報の基準は、数十年に一度という極めて希で異常な現象を対象としています。
また、大規模な地震の発生により地盤が脆弱となっている可能性の高い地域や、火山噴火により火山灰が堆積した地域、大雨等により大規模な土砂災害が発生した地域の周辺では、降雨に伴う災害が通常よりも起きやすくなりますので、都道府県などと協議の上で、大雨警報などの発表基準を暫定的に引き下げて運用することがあります。近年の例では、平成27年7月13日の大分県南部の地震等により、一部の市町村では大雨警報・注意報の基準を引き下げて運用しました。

○大雨による土砂災害に関する防災気象情報
大雨時に注意・警戒が必要な土砂災害については、危険度の高まりを迅速に伝える「大雨警報」や「土砂災害警戒情報」等を発表しています。また、それらを受けた市町村職員や住民が、自らの地域に迫る危険の詳細を把握できるよう、大雨警報等を補足する「土砂災害警戒判定メッシュ情報」を提供しています。これらの情報と自治体の公表しているハザードマップとを合わせて、命を守るための避難行動等に関する主体的な判断に活用してください。

・土砂災害警戒情報
土砂災害警戒情報は、大雨警報(土砂災害)が発表されている状況で、土砂災害発生の危険度がさらに高まったときに、市町村長による避難勧告等の災害応急対応に活用いただけるよう、また、住民の自主避難の参考となるよう、対象となる市町村を特定して警戒を呼びかける防災情報で、都道府県と気象庁が共同で発表しています。大雨に伴って発生する土砂災害には、現在降っている雨だけでなく、これまでに降った雨による土壌中の水分量が深く関係しており、土砂災害警戒情報、大雨警報(土砂災害)及び大雨注意報を発表する判断基準には、降った雨による土壌中の水分量を示す「土壌雨量指数」を用いています。大雨によって土壌雨量指数等が土砂災害警戒情報の基準を超えると、過去の土砂災害発生時に匹敵する極めて危険な状況になったことを意味します。そこで、土砂災害警戒情報は、情報が発表され防災機関や住民に伝わり避難行動がとられるまでにかかる時間を確保するよう、2時間先までの降雨による土壌雨量指数等の予想を用いて発表の判断をしています。
・土砂災害警戒判定メッシュ情報
土砂災害警戒判定メッシュ情報は、土砂災害警戒情報や大雨警報(土砂災害)等を補足する情報です。5キロメートル四方の領域(メッシュ)ごとに、土砂災害発生の危険度を5段階に判定した結果を色分けして表示しています。避難にかかる時間を考慮して、危険度の判定には2時間先までの土壌雨量指数等の予想を用いています。土砂災害警戒情報や大雨警報(土砂災害)が発表されたときには、土砂災害警戒判定メッシュ情報を確認することにより、対象市町村内で土砂災害発生の危険度が高まっている詳細な領域を把握することができます。周囲の状況や雨の降り方にも注意し、自治体からの避難に関する情報がなくても、危険を感じたら躊躇することなく自主避難することが大切です。

土砂災害は、建物に壊滅的な被害をもたらし一瞬のうちに尊い人命を奪ってしまう恐ろしい災害です。急傾斜地や渓流の付近など、土砂災害によって生命や身体に危害を及ぼすおそれがあると認められる場所は、都道府県によって土砂災害危険箇所や土砂災害警戒区域等に指定されています。これらの区域等にお住まいの方は、自治体からの避難に関する情報に留意するとともに、土砂災害警戒情報や大雨警報(土砂災害)の発表状況に注意することが必要です。また、土砂災害警戒判定メッシュ情報において大雨警報や土砂災害警戒情報の基準に到達しているなど、土砂災害発生の危険度が高まっている領域にお住まいの方は、土砂災害危険箇所・土砂災害警戒区域等の外の少しでも安全な場所への早めの避難が重要です。


○洪水害に関する防災気象情報
大雨や融雪によって起こる不特定の河川の増水による災害に対して、洪水警報・注意報を発表して警戒・注意を呼びかけます。また、防災上重要な河川については、増水や氾濫などに対する水防活動の判断や住民の避難行動の参考となるように、洪水の予報を発表します。これを「指定河川洪水予報」と呼んでいます。

・指定河川洪水予報
指定河川洪水予報は、あらかじめ指定した河川について、区間を決めて水位または流量を示して行う洪水の予報です。国が管理する河川は国土交通省水管理・国土保全局と気象庁が、都道府県が管理する河川は都道府県と気象庁が、共同で指定河川洪水予報を発表しています。
気象庁は気象(降雨、融雪など)の予測、国土交通省や都道府県は水文状況(河川の水位または流量)の予測を担当して、緊密な連携のもとで洪水予報を行っています。洪水予報の標題は、洪水の危険度の高い順からそれぞれ「氾濫発生情報」「氾濫危険情報」「氾濫警戒情報」「氾濫注意情報」を河川名の後につなげたものです。また、洪水の危険度と水位を対応させて数値化した水位危険度レベルを情報に記載するなど、わかりやすい情報を目指しています。
○高潮警報・暴風警報等
台風や低気圧等による異常な海面の上昇により高潮による災害の起こるおそれがあると予想したときには、対象となる市町村を特定して高潮警報等(特別警報・警報・注意報)を発表しています。高潮警報等では、市町村長による避難勧告の発令範囲の判断に資するよう、予想される最高潮位(高潮の高さ)の標高を明示しています。
高潮災害で生命に危険が及ぶ範囲は高潮の高さによって大きく異なります。自治体のハザードマップなどで潮位(標高)に応じた浸水範囲など危険な箇所をあらかじめご確認ください。高潮の浸水想定区域にお住まいの方は、台風や低気圧等の接近が予想されているときには、自治体からの避難に関する情報とともに高潮警報及び暴風警報等の発表に注意し、高潮警報等に記載された予想最高潮位(高潮の高さ)を自主避難の参考にしてください。また、夕方に発表中の高潮注意報に明け方までに警報発表の可能性があると記載されている場合には、高潮注意報に記載された予想最高潮位(高潮の高さ)を確認の上で早めの避難を検討することが重要です。

ただし、高潮災害が起こるような台風等の接近時には、潮位の上昇よりも先に暴風が吹き始め、屋外への立ち退き避難が困難となりますので、高潮警報を待つことなく、暴風警報が発表されたときに、高潮災害から命を守るために必要な避難行動を開始していただくことが重要です。なお、暴風警報は、暴風が吹き始める数時間前に、予想される期間を明示して発表しています。水害の浸水想定区域や土砂災害警戒区域等にお住まいの方も、暴風で外出が困難となる前に、暴風警報を活用して早めの避難を心がけてください。

○台風情報
台風がいつ頃どこに接近するかをお知らせするのが「台風情報」です。この情報は、様々な防災対策に利用できるよう、台風が我が国に近づくにつれてきめ細かく頻繁に発表します。
気象庁は台風を常時監視しており、通常は3時間ごとに台風の中心位置、進行方向と速度、大きさ、強さの実況と最大3日先までの予報を、観測時刻の約50分後に発表します。予報では、台風の中心が70%の確率で進む範囲(予報円)と、台風の中心が予報円内に進んだ場合に暴風域(平均風速が毎秒25メートル以上の領域)に入るおそれのある範囲(暴風警戒域)を示します。更に、3日先以降も台風であると予想される場合には5日先までの進路予報を6時間ごとに行い、観測時刻から約90分後に発表します。
台風の勢力を示す目安として、風速をもとにして台風の「大きさ」と「強さ」を表現します。「大きさ」は平均風速が毎秒15メートル以上の強風の範囲(強風域)、「強さ」は最大風速を基準にしてそれぞれ表現を使い分けています。
台風が我が国に近づき、被害のおそれが出てきた場合には、上記の情報に加えて、台風の実況と1時間後の推定値を1時間ごとに、24時間先までの3時間刻みの予報を3時間ごとに発表します。また、72時間先までの「暴風域に入る確率」を各地域の時間変化のグラフ(3時間刻み)と日本周辺の分布図で示して6時間ごとに発表します。

○(全般・地方・府県)気象情報
低気圧や前線などの災害に結びつくような激しい気象現象について、現象の経過、予想、防災上の留意点などを「気象情報」(「大雨に関する気象情報」など)として発表します。これらの情報では、図表を用いて最も注意すべき点を分かりやすく示す図形式での発表も行っています。また、少雨、高温、低温や日照不足など、長期間にわたり社会的に大きな影響を及ぼす天候の状況についても「気象情報」(「高温に関する気象情報」など)として発表します。


○記録的短時間大雨情報
現在の降雨がその地域にとって希な激しい現象であることを周知するため、数年に一度しか発生しないような短時間の大雨を観測した場合に「記録的短時間大雨情報」を府県気象情報として発表します。この情報が発表されたときは、お住まいの地域で、あるいは、近くで災害の発生につながるような猛烈な雨が降っていることを意味しています。地元自治体の発令する避難に関する情報に留意し、早めの避難を心がけてください。

○雨の実況と予測情報(解析雨量、降水短時間予報、高解像度降水ナウキャスト)
「解析雨量」は、雨量分布を把握できるように、気象レーダー観測で得られた雨の分布を、アメダスなどの雨量計で観測された実際の雨量で補正し、1時間雨量の分布を1キロメートル四方の細かさで解析し、30分間隔で発表します。

「降水短時間予報」は、目先数時間に予想される雨量分布を把握できるように解析雨量をもとに、雨域の移動、地形による雨雲の発達・衰弱や数値予報の予測雨量などを考慮して、6時間先までの各1時間雨量を1キロメートル四方の細かさで予測し、30分間隔で発表します。
さらに、極めて短時間に変化する雨にも対応するため、より即時的にきめ細かな予測情報を提供するのが「高解像度降水ナウキャスト」です。5分ごとの降水量と降水の強さの分布を250m四方の細かさ(30分先まで。35分から60分先までは1km四方単位)で予測するもので、情報は5分間隔で更新されます。また、30分後までの「強い降水域」や、竜巻・落雷の危険が高まっている「竜巻発生確度2又は雷活動度4」の領域を1枚の画像に重ねて表示することができます。さらに、スマートフォンからアクセスした場合は、自動的にスマートフォン用ページが表示され、GPS機能によりボタン1つで現在地を中心とした表示ができます。高解像度降水ナウキャストの解析・予測には全国20カ所の気象ドップラーレーダーのデータに加え、気象庁・国土交通省・地方自治体が保有する全国約10,000カ所の雨量計の観測データ、ウィンドプロファイラやラジオゾンデの高層観測データ、国土交通省XRAIN(XバンドMPレーダネットワーク)のデータも活用しています。また、最新の技術を用いて降水域の内部を立体的に解析することにより精度向上を図っています。
○積乱雲に伴う激しい気象現象に関する情報

・竜巻発生確度ナウキャストと竜巻注意情報
積乱雲に伴う竜巻などの激しい突風から身の安全を確保していただくための気象情報として、「竜巻発生確度ナウキャスト」及び「竜巻注意情報」を発表しています。「竜巻発生確度ナウキャスト」は、気象ドップラーレーダーの観測などを基に、竜巻などの激しい突風が発生する可能性の程度を10キロメートル格子単位で解析し、その1時間後(10~60分先)までの予測を行うもので、10分ごとに発表します。「竜巻発生確度ナウキャスト」を利用することにより、竜巻などが発生する可能性の高い地域や刻々と変わる状況を詳細に把握することができます。

「竜巻注意情報」は、竜巻発生確度ナウキャストで発生確度2が現れた地域(概ね県単位)に発表しているほか、目撃情報が得られて竜巻の継続や新たな竜巻の発生するおそれが高い状態が続くと判断した場合にも発表しています。竜巻注意情報が発表されたときには、情報の発表から1時間程度は竜巻などの激しい突風に対する注意が必要です。
・雷ナウキャスト
落雷による被害を防ぐための気象情報として、「雷ナウキャスト」を発表しています。「雷ナウキャスト」は、雷監視システムによる雷放電の検知及びレーダー観測などを基に、雷の激しさや雷の可能性を1キロメートル格子単位で解析し、その1時間後(10分~60分先)までの予測を行うもので、10分ごとに発表します。雷の 激しさや雷の発生可能性は、活動度1~4で表します。このうち活動度2~4となったときには、既に積乱 雲が発達しており、いつ落雷があってもおかしくない状況です。屋外にいる人は建物の中に移動するなど安全の確保に努めてください。
○防災気象情報の伝達と自治体支援の取組
気象庁が発表する特別警報・警報・注意報などの防災気象情報は、テレビ・ラジオ等の報道機関や気象庁ホームページなどを通じて住民に提供しているほか、都道府県や消防庁などを通じて自治体などの防災機関に伝達しています。大雨などによる被害の軽減のためには、防災気象情報が自治体などの関係機関に迅速かつ確実に伝わることはもとより、情報の受け手がその意味を正しく理解し、避難勧告等の発令を適時・的確に判断するなど、適切な防災対応につなげることが非常に重要です。

各地の気象台では、自治体が防災に関する計画や避難勧告等の発令基準を定める際に、防災気象情報の活用方法について個別にアドバイスを行ったり、自治体などの防災担当者に対する説明会や研修などで情報の活用について積極的に説明を行っています。また、大雨や台風の接近等により災害の発生が危惧される場合には、自治体などの防災関係機関に対して気象状況の事前説明や、事態の推移によっては自治体の災害対策本部に気象台から直接的に出向いて説明したり、直接的な電話によるホットライン等で気象状況や今後の見通しを積極的に伝えるなど、気象台が持つ危機感を共有することで、適切な防災対策をとっていただけるよう支援しています。
コラム
■住民の安全確保行動への防災気象情報の活用
気象災害から命を守るためには、住民の一人ひとりが、ハザードマップやお住まいの地域で過去に発生した災害の記録を参考に、それぞれの地域にどのような危険の可能性があり、命を守るためにはどのような避難行動をとる必要があるのか、日頃からしっかり認識しておくことが大切です。その上で、報道・ホームページ・自治体等を通じて提供される防災気象情報を活用していただくとともに、自治体が発令する避難勧告等に留意しつつ主体的な避難行動をとるよう心がけてください。ここでは、土砂災害と高潮災害に関する防災気象情報の活用方法について、昨年の事例を参照しながら、国の防災基本計画に新たに記述された考え方を踏まえて具体的に解説します。
(1)土砂災害から命を守った住民の主体的避難(栃木県日光市芹沢地区の事例)
平成27年関東・東北豪雨で日光市芹沢地区は、平成27年9月10日01時頃より連続して発生した土石流により、国道121号に通じる市道が分断されて一部住民(14戸25名)が孤立状態となり、家屋の全壊5戸、半壊2戸などの被害(国土交通省調べ)がありましたが、地元の駐在所の警察官と住民が協力して、周辺の状況を速やかに把握し、主体的に避難行動を起こしたことが功を奏して、一人の犠牲者も出しませんでした。

急傾斜地や渓流の付近などでは、大雨によりがけ崩れや土石流などの土砂災害が発生しやすくなり、ときに生命に危険が及ぶ状況となります。こうした土砂災害によって生命に危険が及ぶおそれが認められる場所は、都道府県が土砂災害警戒区域等に指定し、市町村がハザードマップで公表しています。日光市芹沢地区で土石流の被害があった場所も、土砂災害警戒区域に指定されていました。
当時の土砂災害警戒判定メッシュ情報を見ると、すでに災害前日の9日20時30分の時点で、芹沢地区では土砂災害警戒区域等において、いつ土砂災害が発生してもおかしくない非常に危険な状況(薄い紫色のメッシュ)となっていました。
土砂災害警戒区域等にお住まいの方は、危険度の高まりを伝える警報等と、警報等を補足する土砂災害警戒判定メッシュ情報を一体的に活用することで、危険度の高まっている地域を迅速に把握し、土砂災害警戒区域等の外の少しでも安全な場所への早めの避難行動をとることが、命を守るためには大変重要です。

(2)高潮警報等の予想最高潮位を活用した避難勧告・指示の発令(北海道根室市の事例)
高潮災害で生命に危険が及ぶ範囲は、高潮の高さによって大きく異なります。気象庁では、高潮災害の危険度の高まりを高潮警報等で伝えるとともに、避難範囲や避難場所を判断する際の参考になるよう、予想最高潮位(高潮の高さ)を高潮警報等の中で明示しています。
平成27年10月8日、北海道の東海上を台風第23号及び台風から変わった低気圧が北上したことに伴い、根室地方の沿岸では顕著な高潮(浸水高の標高1.5m~1.7m:釧路地方気象台・札幌管区気象台による現地調査報告)が発生し、市街地において建物の浸水などの被害がありました。
この高潮に対して、釧路地方気象台は、発生前日の7日16時37分に、高潮警報への切り替えに言及した高潮注意報(予想最高潮位1.7メートル)を発表しました。これを受け、根室市では18時00分に高潮による被害が想定されるオホーツク海側沿岸地域(2253世帯)に避難準備情報を発令しています。翌日8日には、気象台が03時26分に高潮注意報を高潮警報(予想最高潮位2.0メートル)に切り替えたことを踏まえ、根室市では06時45分に避難準備情報を避難勧告に切り替えました。さらに11時00分には、避難勧告を発令中の沿岸地域のうち、特に危険な、高潮警報の予想最高潮位に相当する標高2メートル程度の低地(約180世帯)を対象とした避難指示が発令され、特に強く避難が呼びかけられました。このように、根室市では、平成26年12月17日の高潮災害の経験も踏まえ、気象台と連携して、特に危険度が高まっていると判断される区域の住民に対して早めの避難行動を呼びかける等、適切な対応がとられました。
高潮災害から命を守るためには、暴風で屋外に避難できなくなる前に、予想最高潮位に応じた浸水想定区域の外へ避難する必要があります。高潮の浸水想定区域にお住まいの方は、自治体のハザードマップなどで潮位に応じた浸水想定区域など危険な箇所をあらかじめご確認いただき、台風等の接近時に暴風警報又は高潮警報が発表されたときには、警報等に記載されている予想最高潮位を確認して、暴風で避難できなくなる前に速やかな避難行動を心がけてください。

コラム
■竜巻注意情報をこれまでより細かい地域に注意を呼びかけるように改善します
竜巻注意情報は、積乱雲の下で発生する竜巻やダウンバーストなどの激しい突風がまさに発生しやすい大気状態になった際に注意を呼びかける情報で、雷注意報を補足する情報として、予報精度を考慮して各地の気象台等が担当地域(概ね一つの県)を対象に発表しています。
平成25年9月2日に埼玉県及び千葉県で発生した竜巻被害を受けて同年12月に関係省庁で開催された「竜巻等突風対策局長級会議」では、市町村や住民からの声として「竜巻注意情報の発表対象がやや広域であり、住民への防災対応がとりづらい」、「自らの身に危険が迫っていることを認識しづらい」といった課題が指摘されました。
この課題を改善するために、気象庁で予報精度向上のための技術開発を進めてきた結果、現在の予報精度を維持しつつ発表対象地域を限定できる目途が立ったことから、平成28年度中に、概ね一つの県から、天気予報を発表している単位と同じく各都道府県をいくつかに分けた地域(○○県南部等)(以下、一次細分区域という)ごとに発表するよう改善します。併せて、竜巻注意情報が発表されている地域が一目で分るように、気象庁ホームページで警報・注意報と同様に地図を色分けして表示します。
これまでの激しい突風の危険性の判断は、数値予報資料による大気状態の解析結果と全国で20箇所に配置した気象庁のドップラーレーダー(250mメッシュ、5分毎観測)で観測される積乱雲の回転(メソサイクロン)の検出結果等を総合的に調べて判定していますが、今後は、新たに国土交通省のXバンドMPレーダ(XRAIN)(250mメッシュ、1分毎観測)の観測成果を活用することで、気象庁のドップラーレーダーから離れた場所でのメソサイクロンの検出能力の向上が期待できます。また、竜巻等の突風が発生しやすい大気状態に関する最新の知見を加え、一次細分区域ごとの発表でも予報精度を維持できるよう開発を進めてきました。
これまで概ね一つの県に発表していた竜巻注意情報を、竜巻の危険が真に切迫している一次細分区域ごとに絞り込んで発表することで、より危機感のあるものとして受け止めていただけるようになることが期待されます。
竜巻注意情報が発表された地域では、竜巻発生確度ナウキャスト(竜巻等の発生しやすさを10km 四方単位の地図形式で提供)で確認するとともに、周囲の空の様子に注意し、「空が急に真っ暗になる」、「大粒の雨やひょうが降り出す」、「雷鳴が聞こえる」など発達した積乱雲が近づく兆候が確認された場合には、頑丈な建物に避難するなど身の安全を確保する行動をとってください。

(2)天気予報、週間天気予報、季節予報
天気は、日々の生活と密接にかかわっています。例えば、今日は傘を持って行った方がよいかとか、週末に予定している旅行はどんな服装をすればよいかといった時に、天気予報が役に立ちます。
ア.天気予報
天気予報には、「府県天気予報」、「地方天気分布予報」、「地域時系列予報」の三つの種類があります。「府県天気予報」は、今日から明後日までの一日ごとの天気をおおまかに把握するのに適しています。「地方天気分布予報」は、天気などの面的な分布が一目でわかるので、例えば府県天気予報で「曇り時々雨」となっていた場合、雨がどの地域でいつごろ降るのかといったことを把握するのに適しています。「地域時系列予報」は、ある地域の天気や気温、風の時間ごとの移り変わりを知るのに便利な予報です。

イ.週間天気予報
週間天気予報は、発表日の翌日から1週間先までの毎日の天気、最高・最低気温、降水確率を、1日2回、11時と17時に発表しています。週間天気予報では、今日や明日の予報に比べてさらに先を予報するので予報を適中させることが難しくなります。このため天気については信頼度を、気温については予測範囲をあわせて示しています。信頼度は、3日目以降の降水の有無について、「予報が適中しやすい」ことと「予報が変わりにくい」ことを表し、予報の確度が高いほうから順にA、B、Cの3段階で表現します。気温の予測範囲は、「24℃~27℃」のように予想される気温の範囲を示しており、実際の気温がこの気温の範囲に入る確率はおよそ80%です。これらの情報によって、例えば同じ晴れ時々曇りという予報でも、どれくらいの確度の予報かを知ることができます。
ウ.季節予報
季節予報には、予報期間別に、2週間程度先までを予報する異常天候早期警戒情報、1か月先までを予報する1か月予報、3か月先までを予報する3か月予報、6か月先までを予報する暖候期予報・寒候期予報があり、それぞれの期間について、平均的な気温や降水量などを、予報区単位で予報しています。平均的な気温や降水量などは、3つの階級(「低い(少ない)」、「平年並」、「高い(多い)」)に分け、それぞれの階級が出現する可能性を確率で表現しています。「異常天候早期警戒情報」については、2週間程度先までの7日間平均気温や7日間降雪量が平年から大きく隔たる可能性が高いと予測した場合に発表します。それぞれの予報の内容と発表日時は表のとおりです。また、地方季節予報で用いる予報区分は図のとおりです。


(3)船舶の安全などのための情報
船舶の運航には、台風や発達中の低気圧などによる荒天時の安全性のほか、海上輸送における経済性や定時性などの確保が求められます。
このため、日本近海や外洋を航行する船舶向けに、海上における風向・風速、波の高さ、海面水温、海流などの予報や強風・濃霧・着氷などの警報を、通信衛星(インマルサット)による衛星放送、ナブテックス無線放送、NHKラジオ(漁業気象通報)などにより提供しています。さらに、平成27年(2015年)3月から、気象現象の空間的な分布や推移を分かりやすく示した、図形式の地方海上分布予報を提供しています。

ア.日本近海に関する情報
日本の沿岸から300海里(およそ560キロメートル)以内を12に分けた海域ごとに、低気圧などに関する情報とともに、天気や風向・風速、波の高さなどの予報、強風・濃霧・着氷などの警報を発表しています。これらの予報や警報などは、地方海上予報や地方海上警報として、ナブテックス無線放送(英文・和文放送)によって日本近海を航行する船舶に提供しています。ナブテックス無線放送では、これらの予報や警報に加えて、津波や火山現象に関する予報や警報も提供しています。
主に日本近海で操業する漁船向けには、台風、高・低気圧、前線などの実況と予想、陸上や海上における気象の実況情報を、漁業気象通報としてNHKラジオを通じて提供しています。また、天気概況や気象の実況情報、海上予報・警報などを、漁業無線気象通報として漁業用海岸局を通じて提供しています。
また、地方海上予報・警報の内容の詳細なイメージを補足する情報として24時間先までの風、波、視程(霧)、着氷の分布予想を図形式にした地方海上分布予報を気象庁ホームページに掲載しています。
さらに、海上の警報の内容も記述した実況天気図や、海上の悪天(強風・濃霧・海氷・着氷)の予想も記述した予想天気図(海上悪天24時間予想図、同48時間予想図)、台風(120時間先までの進路予報及び72時間先までの強度予報)、波浪、海面水温、海流、海氷などの実況や予想などの図情報を、短波放送による気象庁気象無線模写通報(JMH)により提供しています。

イ.外洋に関する情報
「1974年の海上における人命の安全のための国際条約」(SOLAS条約)に基づき、気象庁の責任分担海域である北西太平洋(概ね赤道から北緯60度、東経100度から180度に囲まれる海域)を対象に、緯度・経度で地域を明示して、低気圧や台風に関する情報とともに海上の強風・暴風や濃霧の警報を、通信衛星(インマルサット)を介して、セーフティネット気象予報警報(無線英文放送)として船舶関係者向けに提供しています。
(4)その他の情報
ア.光化学スモッグなどの被害軽減に寄与するための情報提供
気象庁は、晴れて日射が強く、風が弱いなど、光化学スモッグなどの大気汚染に関連する気象状況を都道府県に通報するとともに、光化学スモッグが発生しやすい気象状況が予想される場合には「スモッグ気象情報」や翌日を対象とした「全般スモッグ気象情報」を広く一般に発表しています。また、環境省と共同で光化学スモッグに関連する情報をホームページで提供しています。
イ.熱中症についての注意喚起
一般的な注意事項として熱中症も含めた高温時における健康管理への注意を呼びかけることを目的として、高温注意情報、異常天候早期警戒情報や日々の天気概況、気象情報の中でも、熱中症への注意の呼びかけを盛り込んで発表しています。
平成27年度からは、高温注意情報(概ね35℃以上※の高温が予想される場合)の発表を5時頃から17時頃の間に随時発表するように、又、高温注意情報を発表した場合だけでなく概ね真夏日(最高気温30℃以上)が予想される場合にも日々の天気概況で注意を呼びかけるよう改善を図りました。
地方別、都道府県別の高温注意情報の発表状況、内容、気温予想グラフは気象庁ホームページで確認できます(http://www.jma.go.jp/jma/kishou/know/kurashi/netsu.html)。また、テレビ等の報道機関や関係機関を通じて伝えられますので、暑さを避け、水分をこまめに補給するなど、特に健康管理に十分気をつけてください。
※ 一部の地域では35℃以外を用いています。
2節 気象の観測・監視と情報の発表
(1)地上気象観測
気象台や測候所、特別地域気象観測所では気圧、気温、湿度、風向・風速、降水量、日照時間などの地上気象観測を行っています。また、集中豪雨等の局地的な気象の把握を目的として、これらの気象官署を含めた全国各地の約1,300か所で、自動観測を行うアメダス(地域気象観測システム)により、降水量などを観測しています。このうち約840か所では、降水量に加えて、気温、風向・風速、日照時間を、また、豪雪地帯などの約320か所では積雪の深さを観測しています。

(2)レーダー気象観測
全国20か所に設置した気象レーダーにより降水の観測を行っています。気象レーダーは、パラボラアンテナから電波を発射し、雨などによって反射された電波を受信することにより、どの位置にどの程度の強さの降水があるかを把握することができます。各レーダーの観測結果を組み合わせることにより、日本の陸域とその近海における降水の分布と強さを5分ごとに観測しています。また、電波のドップラー効果を利用して、風で流される雨粒や雪の動きを観測できる機能も備えており、集中豪雨や竜巻などの突風をもたらす積乱雲内部の詳細な風の分布の把握を行っています。観測成果は、気象庁ホームページ等で提供される他、天気予報や大雨警報などの気象情報の発表に利用しています。

(3)高層気象観測
ア.ラジオゾンデ観測
天気に影響する低気圧や高気圧などの予測を精度よく行うためには、これらの動きに大きく関連している上空の大気の観測が必要になります。このため、全国16地点で毎日決まった時刻(日本標準時09時、21時)に「ラジオゾンデ」という観測機器を気球に吊るして飛揚させ、地上から約30キロメートル上空までの気圧(高度)、気温、湿度及び風を観測しています。
ラジオゾンデの観測資料は、天気予報のほかに航空機の運航管理などにも利用されています。また、近年は、地球温暖化をはじめとした気候問題への関心が高まり、対流圏や成層圏の気温変化の監視など気候分野においても重要な役割を果たしています。


イ.ウィンドプロファイラ観測
ウィンドプロファイラは地上から上空に向けて電波を発射し、気流の乱れや雨粒によって散乱されて戻ってきた電波を受信し、ドップラー効果を利用して上空の風向・風速を300メートルの高度間隔で10分毎に観測します。気象条件によって観測データが得られる高度は変動しますが、最大12キロメートル程度までの上空の風向・風速が観測できます。全国33か所に設置したウィンドプロファイラの観測データは、実況監視や数値予報に利用され、大雨や突風等の解析や予測に必要不可欠なものとなっています。


コラム
■可搬型の気象観測機器を用いた臨時アメダスの設置~平成27年9月関東・東北豪雨で被災した茨城県常総市への設置等~
気象庁では、被災地における気象観測体制を迅速に強化し、災害発生後における二次災害防止等に資するため、可搬型の気象観測機器を整備しています。実際に大きな災害が発生した場合などには、この観測機器を用いて、臨時の気象観測所(臨時アメダス)を設置し、観測データをホームページ等により提供しています。
これまでに設置した臨時アメダスの例としては、
・ 平成23年東北地方太平洋沖地震に伴い、岩手、宮城、福島、茨城県の10箇所
・ 平成25年台風第26号の大雨による土砂災害に伴い、伊豆大島の2箇所
などがあります。また、火山周辺のアメダスについては、火山活動が活発化した場合に観測機器の保守が困難になることから、当該地域の観測体制を維持するため、火山から少し離れた場所に臨時アメダスを設置することもあります。例えば、
・ 御嶽山の噴火に伴い、平成26年10月に御嶽山近辺に、
・ 阿蘇山の火山活動の活発化に伴い、平成27年1月に阿蘇山近辺に、
それぞれ臨時アメダスを設置しました。
平成27年9月関東・東北豪雨の際には、台風第18号から変わった低気圧に向かって南方から流れ込んだ湿った空気の影響で大雨となり、茨城県常総市では甚大な被害が発生しました。このことを受け、当該地域の気象観測体制を強化するため、同年9月18日に可搬型の気象観測機器を常総市に設置し、臨時アメダス「常総」として気温、降水量及び風向風速の観測を開始しました。

(4)静止気象衛星観測
気象庁は、現在まで35年以上にわたって、静止気象衛星「ひまわり」による観測を続けてきました。平成27年(2015年)7月7日には、「ひまわり7号」に替わって「ひまわり8号」による観測を開始しています。
(トピックスⅠ-6「静止気象衛星「ひまわり8号」の運用開始」参照)。
静止気象衛星の最大の利点は、同じ地域を常に観測できるという点です。東経140度付近の赤道上空約35,800キロメートルの静止軌道上にあることで、地球の自転周期に合わせて周回することとなり、日本を含む東アジア・西太平洋地域の広い範囲を、24時間常時観測することができます。また、観測地点が少ない海上の台風を監視するためには、静止気象衛星は不可欠な観測手段となっています。

同じ地域を常に観測できる「ひまわり」の利点を活かして、連続した衛星画像から雲の移動を解析することにより、上空の風(風向・風速)を算出できます。この風の分布は、気象の観測所が存在しない地域や海上においても算出可能なため、数値予報における重要なデータとなっています。ひまわり8号では、短い時間間隔で高い分解能の画像を撮影でき、画像の種類も増えたため、この観測データを活用することで、従来より高い頻度、高い密度、多様な高度、高い精度で上空の風を算出できるようになります(下図)。
このほかにも、「ひまわり」の観測データは、上空の黄砂や火山灰の監視、海面水温の算出や流氷の監視などに幅広く利用されています。さらに、この観測データは、日本のみならずアジア・太平洋を中心とした世界各国でも利用されています。
また、「ひまわり」にはデータを中継する通信機能もあり、国内外の離島などに設置された観測装置の気象データや潮位(津波)データ、国内主要地点の震度データなどの収集に活用されています。

(5)潮位・波浪観測
気象庁では、高潮・副振動・異常潮位・高波等による沿岸の施設等への被害の防止・軽減のため、全国各地で潮位(潮汐)と波浪の観測を行っています。潮位の観測は検潮所や津波観測点の観測装置、波浪の観測は沿岸波浪計、ブイ、観測船を使用して行っています。また、他機関の観測データも活用してきめ細かい実況の監視に努めています。
一方、スーパーコンピュータを用いた高潮モデルや波浪モデルにより、それぞれ潮位や波浪の予測値を計算しています。これらの資料と実況監視データを用いて、各地の気象台では、高潮特別警報・高潮警報・高潮注意報、波浪特別警報・波浪警報・波浪注意報、気象情報や潮位情報を発表し、沿岸域での浸水等の被害や船舶の海難事故に対する注意・警戒を呼びかけています。

3節 異常気象などの監視・予測
(1)異常気象の監視
気象庁では、原則として「ある場所(地域)・ある時期(週、月、季節等)において30年間に1回以下の頻度で発生する現象」を異常気象としています。
気象庁では、世界中から収集した観測データ等をもとに、我が国や世界各地で発生する異常気象を監視して、極端な高温・低温や大雨・少雨などが観測された地域や気象災害について、週ごとや月ごと、季節ごとにとりまとめて発表しています。また、社会的に大きな影響をもたらす異常気象が発生した場合は、特徴と要因、見通しをまとめた情報を随時発表し、気象庁ホームページでも公表しています。例えば、平成27年(2015年)は、米国南西部の少雨やインドの熱波に関する情報等を発表しました。

さらに、我が国への影響が大きな異常気象が発生した場合は、異常気象分析検討会(写真)を開催し、大学・研究機関等の第一線の研究者の協力を得て最新の科学的知見に基づいた分析を行い、異常気象の発生要因等に関する見解を迅速に発表します。最近では、平成25年(2013年)夏の日本の極端な天候や平成26年(2014年)8月の不順な天候に関して異常気象分析検討会を開催し、分析結果を発表しています。

(2)エルニーニョ/ラニーニャ現象等の監視と予測
エルニーニョ現象とは、太平洋赤道域の中央部から南米ペルー沿岸にかけての広い海域で、海面水温が平年より高くなり半年から一年半程度続く現象で、数年おきに発生します。一方、同じ海域で海面水温が平年より低い状態が続く現象をラニーニャ現象と呼びます。エルニーニョ現象やラニーニャ現象が発生すると、日本を含む世界の様々な地域で多雨・少雨・高温・低温など、通常とは異なる天候が現れやすくなります。また、西太平洋熱帯域やインド洋熱帯域の海面水温の状態が日本や世界の天候に影響を与えていることが、近年明らかになってきました。
気象庁では、エルニーニョ/ラニーニャ現象、西太平洋熱帯域とインド洋熱帯域における海洋変動に関する最新の状況と6か月先までの見通しを、「エルニーニョ監視速報」として毎月10日頃に発表しています。

4節 気象庁の基盤情報システムとインターネットを通じた情報発信
気象庁では、国内外の関係機関から気象などの観測データを収集し、これを解析、予測することで、特別警報・警報・注意報などの防災気象情報を作成し、防災関係機関や報道機関を通して広く国民に伝達しています。観測データの収集や情報伝達、解析や予測には気象資料総合処理システム(COSMETS)を使用しています。気象資料総合処理システムは解析や予測を担うスーパーコンピュータシステムと通信機能を担う気象情報伝送処理システムの2つのシステムで構成されています。スーパーコンピュータシステムは、世界各地の観測データ、気象衛星(ひまわり)の観測データなどを使って気圧や気温など大気の状態を詳しく解析し、さらに解析結果から物理法則に基づくモデル計算により大気の今後の変化を予測します。気象情報伝送処理システムは、最新の地上・高層気象観測や気象レーダー観測のデータ、沿岸波浪計や潮位計、船舶などによる海洋観測のデータ、震度観測データなどのほか、都道府県などが行う雨量観測や震度観測などのデータを収集しています。また、世界の気象機関が協力して運用する全球通信システム(GTS)の通信中枢として関係国と観測データの交換を行っています。これらの観測データ、解析・予測の情報、地震・津波や火山に関する情報を、国内の気象官署や防災関係機関、外国の気象機関などに提供するとともに、民間気象業務支援センターを通じて民間の気象事業者や報道機関などに提供しています。各気象台との情報伝達経路となる国内の基盤通信網を2重化していることに加え、東日本と西日本にそれぞれ中枢を持つ気象情報伝送処理システムは相互バックアップ機能を有しており、大規模災害時にも安定して各種観測データの収集や予報、防災情報などの伝達を継続できるように信頼性の向上を図っています。

(1)WMO情報システム(WIS)
WMO情報システム(WIS:WMO Information System)は、気象に関するデータやプロダクトなどの情報を国際的に効率よく交換・提供するために、WMOが新たに構築した基盤情報網です。従来のGTSに各種気象情報を統合し、統一された情報カタログを整備することで検索やアクセスが容易になり、気象情報の有効活用が図られています。

WISは、中核となる全球情報システムセンター(GISC:Global Information System Centre)、各種気象情報を提供するデータ収集作成センター(DCPC:Data Collection or Production Centre)、各国気象局など(NC:National Centre)から構成されます。
世界中のデータやカタログの管理・交換を行うGISCは、気象庁を含め世界に15か所配置され、責任地域を分担してWMO各地区をカバーしています。気象庁は、このGISCと8つのDCPCの運用を、世界に先駆けて平成23年(2011年)8月から開始しました。
気象庁は第Ⅱ地区のカンボジア、タイ、ベトナム、ミャンマー、ラオスおよび第Ⅴ地区ながら台風などで連携の強いフィリピンをGISC東京の責任域国とし、WISに関する技術支援を積極的に行い、国際貢献と我が国の国際的プレゼンスの向上を図っています。

(2)気象庁ホームページ
気象庁ホームページでは、大雨、地震・津波、火山噴火等に関する防災情報を掲載しています。掲載している防災情報には、警報・注意報や予報等を文字や表で伝えるものに加え、降水の実況と短時間予報を好みの範囲で表示させることが出来る高解像度降水ナウキャストといった図情報も豊富にあります。また、これらの防災情報の解説や効果的な利用方法も合わせて掲載しています。台風が接近している時などは、気象庁ホームページへのアクセスが急増し、1日で5,000万ページビューを超えることもあります。

(3)防災情報提供センター
国土交通省は、省内の各部局等が保有する様々な防災情報を集約して、インターネットを通じて国民の皆様へ一元的に提供するため、「防災情報提供センター」というウェブサイト(http://www.mlit.go.jp/saigai/bosaijoho/)
を運用しており、その運営は気象庁が担当しています。
このウェブサイトからは、国土交通省の各部局等や都道府県などの雨量情報を一覧できる「リアルタイム雨量」や国土交通省内の各レーダーそれぞれの長所を生かして統合した「リアルタイムレーダー」をはじめ、河川、道路、気象、地震、火山、海洋などの各種の災害・防災情報を容易に入手することができます。
また、携帯端末向けのホームページ(http://www.mlit.go.jp/saigai/bosaijoho/i-index.html)では、屋外などパソコンが使えないような場所でも、気象警報、竜巻や降水のナウキャスト情報などの気象情報のほか、津波警報や潮位情報等の防災情報を入手できるようにしています。

第2章 地震・津波と火山に関する情報
1節 地震・津波に関する情報の発表・伝達及び利活用
地震による災害には、主に地震の揺れ(地震動)によるものと、地震に伴って発生する津波によるものとがあります。これらの災害を軽減するため、気象庁は、地震と津波を24時間体制で監視し、その発生時には、予測や観測結果の情報を迅速に発表します。地震発生直後の地震及び津波の情報は、防災関係機関の初動対応などに活用されています。

(1)地震に関する情報
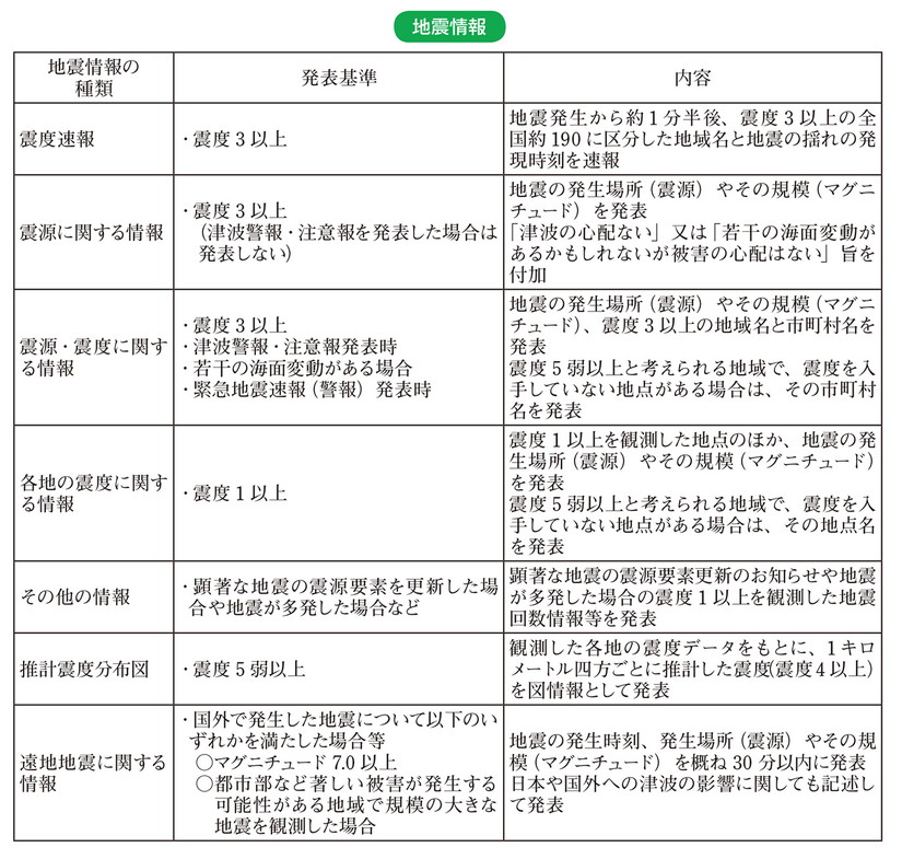
気象庁は、全国約300か所に設置した地震計や国立研究開発法人防災科学技術研究所や大学の地震計のデータを集約して、地震の発生を24時間体制で監視しています。また、地面の揺れの強さ(震度)を測る震度計を全国約670か所に設置し、地震発生時には、これらの震度計及び地方公共団体や国立研究開発法人防災科学技術研究所が設置した震度計のデータを集約(全国で合計約4,400か所)しています。気象庁は、これらのデータを基に地震発生時には次の情報を発表しています。

ア.緊急地震速報(地震動特別警報・地震動警報・地震動予報)
緊急地震速報は、地震の発生直後に震源に近い地震計で捉えた観測データを解析して、震源や地震の規模(マグニチュード)を直ちに推定し、これに基づいて各地での主要動の到達時刻や震度を予測し、可能な限り素早く知らせる情報です。この情報により、強い揺れの前に、自らの身を守ったり、列車のスピードを落としたり、工場等で機械制御を行ったりして、被害の軽減が図られています。気象庁は、最大震度5弱以上の揺れを予想した際には、震度4以上の揺れが予想される地域に対し、地震動特別警報(震度6弱以上の揺れが予想される場合)・地震動警報に相当する緊急地震速報(警報)を発表し、強い揺れに警戒する必要があることをテレビ・ラジオ・携帯電話等を通じてお知らせします。また、マグニチュードが3.5以上又は最大予測震度が3以上である場合等には、緊急地震速報(予報)を発表します。民間の予報業務許可事業者は、緊急地震速報(予報)の震源やマグニチュードを用いて、特定の地点の主要動の到達時刻や震度を予報し、ユーザーに対して専用端末等を通じ、音声や文字等で知らせたり、機械を制御する信号を発したりする個別のサービスを行っています。

イ.観測した結果を整理した情報
気象庁は、観測した地震波形などのデータから推定した震源の位置、マグニチュードや観測した震度などの情報を迅速に発表しています。地震発生の約1分半後に震度3以上が観測されている地域をお知らせする「震度速報」のほか、震源の位置や震度3以上を観測した市町村名などをお知らせする「震源・震度に関する情報」など、観測データを基に順次詳細な情報を発表します。震度の情報はテレビやラジオなどで報道されるだけでなく、防災関係機関の初動対応や災害応急対策の基準としての役割があります。そのため、地面の揺れを的確に観測できるよう検定に合格した震度計を使用し、設置方法等にも基準を設けています。また、地方公共団体の震度計についても同様の基準を満たすよう、地方気象台が技術的なアドバイスを行っています。さらに、高層ビル等における地震後の防災対応等に資するため、観測された長周期地震動階級などをお知らせする「長周期地震動に関する観測情報」を、気象庁ホームページで平成25年3月から試行的に提供しています。

(2)津波に関する情報
気象庁は、地震により発生した津波が日本沿岸に到達するおそれがある場合には津波警報等を発表するとともに、津波の到達予想時刻や予想される津波の高さを津波情報として発表します。また、気象庁や関係機関が沿岸及び沖合に設置した約230か所の観測施設のデータを活用して津波を監視し、津波が観測されるとその観測結果を津波情報として発表します。沖合の津波観測施設としては、ケーブル式海底津波計やGPS波浪計を活用しています。

①津波警報・注意報、津波予報、津波情報
海域で規模の大きな地震が発生し、地震と同時に発生する地殻変動によって海底面が大きく持ち上がったり下がったりすると、津波が発生します。気象庁は、陸域へ浸水するなど重大な災害が起こるおそれのある津波が予想される場合には「津波警報」(高さ1~3メートル)を、より甚大な災害となるおそれがある場合は特別警報に位置付けられている「大津波警報」(高さ3メートル超)を、海の中や海岸、河口付近で災害の起こるおそれのある津波が予想される場合には「津波注意報」(高さ0.2~1メートル)をそれぞれの津波予報区に発表します。なお、地震発生後、津波が予想されるものの災害が起こるおそれがない0.2メートル未満の高さの場合には、「津波予報」(若干の海面変動)を発表します。
ただし、マグニチュード8を超えるような巨大地震が発生した場合は、地震発生から数分程度では地震の規模を精度よく求めることができないため、その海域における最大級の津波を想定して津波警報の第1報を発表します。このとき、非常事態であることを簡潔に伝えるため、予想される津波の高さを「巨大」(大津波警報の場合)、「高い」(津波警報の場合)という言葉で発表します。このような表現を用いた場合でも、地震発生から15分ほどで精度よく地震の規模を把握し、それに基づき津波警報を更新し、予想される津波の高さを数値で発表しなおします。
津波警報等の発表後、沖合で津波を観測した場合には、間もなく沿岸に津波が到達する可能性が高いことから、その観測点における第一波の到達時刻、最大の高さなどの観測値に加え、その観測値から推定される沿岸での津波の到達時刻や高さの予想を津波情報(沖合の津波観測に関する情報)で発表します。
また、沿岸で津波を観測した場合には、観測した事実を速やかに知らせるため、第一波の到達時刻、最大の高さなどの観測値を津波情報(津波観測に関する情報)で発表します。


(3)地震・津波に関する地方公共団体との協力
ア.地震・津波災害発生時の地方公共団体への協力
日本は世界でも有数の地震大国であり、日本周辺で発生する地震は年間約10万回、震度1以上の地震は、約2,000回発生しています。そのうち、地方公共団体が防災対応をとる目安となる震度4以上の地震は、年間およそ30~60回ほど発生しています。
地方公共団体では、地震や津波の発生により被害が予想される場合や被害が発生した場合には、住民の避難対策や救助救出といった災害応急対策を行い、同時に災害対策本部等を立ち上げて緊急輸送路の確保やライフラインを復旧させる等の災害復旧・復興を速やかに講じることが求められています。これらの災害応急対策や災害復旧・復興を迅速かつ的確に検討・実施するためには、地震・津波の発生状況や今後の見通し等を迅速かつ的確に把握する必要があります。
このことから気象庁では、地震発生後、速やかに地震や津波の情報を発表するほか、最大震度が4以上の地震が発生した場合あるいは津波注意報以上を発表した場合には、地震や津波警報等の概要、震度分布図や推計震度分布図等、全体の把握に役立つ図表を取りまとめて、地震発生から30分程度で地方公共団体に提供しています。
さらに最大震度が5弱以上あるいは津波注意報以上を発表した場合等では、地方公共団体の災害対策本部等で災害復旧・復興対策を検討する可能性が高まることから、地震や津波のより詳しい状況等を取りまとめ、地震発生から1~2時間後を目途に地方公共団体に提供しています。また、状況によっては、ホットラインの利用や災害対策本部等への気象庁職員の派遣により、地域特性や今後の見通し、警戒すべき事項等の詳しい解説を行っています。
なお、地震や津波の詳しい状況等を取りまとめた資料は、気象庁の記者会見の資料としても公表しており、報道機関や気象庁HP等を通じて住民の方々にもお伝えしています。
イ.平時における地域防災力の向上の取組
○防災知識の普及啓発
地震や津波は突発的に発生することから、被害の防止・軽減を図るためには住民自身が自分の身を守り、地域住民で助け合うことが大変重要となります。気象庁では、地方公共団体等と連携した住民に対する防災知識の普及啓発に積極的に取り組んでおり、これらを通じた自助・共助の高まりによって地域防災力の向上を図っています。平成27年度には、大田区や日本赤十字社、内閣府との共催により、首都直下地震への備えを呼びかける体験型の防災啓発イベントを実施しました(P116コラム参照)。このように防災関係機関と連携して地震・津波災害の理解と平時からの備えについて考える防災講演会や防災イベントは、全国各地で実施しています。
また、緊急地震速報の訓練を全国的に推進するための取り組みを連携して実施したり、地方公共団体が実施する防災訓練について訓練が実践的な内容となるよう企画段階から参加協力するとともに、リアリティーのある地震・津波の想定資料の提供や実効性のある訓練内容を提案する等、地方公共団体と連携した取り組みを通じて地域防災力の向上に取り組んでいます。
○防災気象情報の利活用促進
地方公共団体の防災担当者が、気象庁が発表する地震・津波等の情報や地域災害の特性等を理解しておくことは、災害時の被害想定や災害応急対策を効果的に検討、実施する上で重要です。このため、気象庁では地方公共団体の防災担当者を対象として、各種情報や地域特性を知っていただくための勉強会の実施、地震の活動状況を定期的に提供、解説する等を通じて、地震・津波情報等の効果的な利活用促進を図っています。

コラム
■平成23年(2011年)東北地方太平洋沖地震から5年を迎えて
国内観測史上最大規模(M9.0)を記録し、巨大な津波と未曾有の被害をもたらした平成23年(2011年)東北地方太平洋沖地震の発生から、平成28年3月11日で5年が経過しました。
この地震の発生直後から極めて活発な余震活動がみられ、翌4月にかけて最大震度6強~5弱の地震35回を含め、震度1以上の余震を4,618回観測しました。その後も沿岸部を中心に余震活動の活発な状態が続き、気象庁は強い揺れなどへの注意を呼びかけてきていますが、時間の経過とともに活動は次第に低下してきています。震度1以上の余震は、本震発生4年後からの1年間で620回と、本震直後の1年間(8,112回)の約13分の1となりました が、それでも本震発生以前(年平均306回)の約2倍であり、依然活発な状態です。余震には、本震から時間が経過するにつれて回数の減少がゆるやかになる性質があり、今後は徐々に長い期間をかけて本震発生前の活動レベルに戻っていくと考えられます。もともと、東北地方の太平洋側沖合は日本付近で最も地震活動が活発な海域のひとつであり、引き続き日頃からの地震への備えが大切です。気象庁は、今後も全国の地震・津波を監視して適切な情報発表に努めるとともに、津波警報や緊急地震速報の精度向上などにも取り組んでいきます。

コラム
■沖合の津波観測データの活用について
沖合で津波や波浪の観測を行うための観測施設として、海底津波計※1やGPS波浪計※2があります。沖合の観測データについては、沿岸に到達する前に津波を観測できる可能性があり、防災上の効果が高いことから、気象庁では、これらのデータを津波警報・注意報の更新や「沖合の津波観測に関する情報」(平成25年3月運用開始)に活用しています。
さらに、関係機関により広域に多数の海底津波計※3の整備が進められています。気象庁では、これら沖合の津波観測データを「沖合の津波観測に関する情報」の迅速な発表に活用するほか、沖合の観測データを用いる新しい津波予測手法法(tFISH)※4に取り込む計画です。tFISHを活用することにより、津波警報・注意報の迅速・適切な更新に貢献することが期待されます。
※1 気象庁、海洋研究開発機構、防災科学技術研究所、東京大学地震研究所により設置
※2 国土交通省港湾局により設置
※3 海洋研究開発機構により整備され防災科学技術研究所に移管された地震・津波観測監視システム(DONET)及び防災科学技術研究所により整備されている日本海溝海底地震津波観測網(S-net)
※4 気象研究所が開発した、津波波形逆解析による波源推定を活用した津波即時予測アルゴリズム(tsunami Forecasting based on Inversion for initial sea-Surface Height)

コラム
■平成27年(2015年)5月30日の小笠原諸島西方沖の地震について
平成27年(2015年)5月30日20時23分に、小笠原諸島西方沖の深さ682キロメートルでM8.1の地震が発生しました。この地震により、東京都小笠原村(母島)と神奈川県二宮町で震度5強、埼玉県鴻巣市、春日部市、宮代町で震度5弱を観測しました。
今回の地震は、とても震源が深く規模の大きな地震でした。深さについては、これまで気象庁が地震観測を行ってきた中で、最も深い682キロメートルで発生しました。一般に、深い場所で地震が発生すると、広範囲で震度が観測されます。今回の地震では、明治17年(1884年)の震度観測開始後で初めて日本全域、47都道府県全てで震度1以上を観測しました。ちなみに、平成23年(2011年)東北地方太平洋沖地震であっても宮崎県や沖縄県では震度1以上を観測していません。
小笠原諸島では、東から太平洋プレートが沈み込んでおり、それに沿って地震が発生しています。今回の地震は、この地域では、これまで地震の発生が見られない深さで発生しました。また、世界的に見ても、M8前後の巨大地震が600キロメートルより深い場所で発生した例はあまりありません。今回の地震は、とても珍しい地震と言えます。

(4)東海地域の地震・地殻変動の監視と情報提供
東海地震は、駿河湾から静岡県の内陸部を震源域とする大規模な地震で、現在、日本で唯一科学的な直前予知の可能性がある地震と考えられています。東海地震は陸側のプレート(地球表面を覆う厚さ数十~百キロメートル程度の岩石の層)とフィリピン海プレートの境界で起こる地震です。プレート境界には普段は強くくっついている領域(固着域)があります。東海地震の前にはこの固着域の一部が少しずつすべり始め、最終的に固着域全体が急激に大きくずれることで、強い揺れを発生させる東海地震になると考えられています。この少しずつすべり始める現象を「前兆すべり(プレスリップ)」といいます。東海地震の予知は、この前兆すべりに伴う地盤の伸び縮み(地殻変動)を捉えることで行います。気象庁は、東海地震の発生を予知し、国民の防災・減災行動に役立てるため、関係機関の協力を得て、東海地域とその周辺に展開された地震計やひずみ計などのデータを収集し、この地域の地震と地殻変動を24時間体制で監視しています。

気象庁は、観測データに異常が現れた場合、地震学等の専門家から構成される地震防災対策強化地域判定会を開催し、東海地震に結びつくかどうかを3段階からなる「東海地震に関連する情報」で発表します。防災機関等はこの情報内容に応じた段階的な防災対応をとります。
ただし、前兆すべりの規模が小さい場合などには、前兆現象を捉えることができず、上記の情報を発表できないまま東海地震が発生する場合もあります。


(5)地震調査研究の推進とその成果の気象業務への活用
「平成7年(1995年)兵庫県南部地震」(阪神・淡路大震災)を契機に制定された地震防災対策特別措置法(平成7年法律第111号)により、地震に関する調査研究を一元的に推進するため、政府の特別の機関として地震調査研究推進本部(通称:地震本部)が設置されました。
また、同法に基づき、気象庁は、文部科学省と協力して、平成9年より地域地震情報センターとして大学や国立研究開発法人防災科学技術研究所などの関係機関からの地震観測データを収集・処理しています。
これらの収集・処理されたデータは、地震本部の下に設置されている地震調査委員会で行われる各種の地震活動評価や、大学など関係機関での地震調査研究に活用されるだけでなく、気象庁の地震情報等の防災気象業務にも活用され、多方面で防災・減災に役立てられています。
2節 火山の監視と防災情報
(1)火山の監視
ア.110活火山と火山監視・警報センター
我が国には火山噴火予知連絡会により選定された110の活火山があります。気象庁では、本庁(東京)に設置された「火山監視・警報センター」及び札幌・仙台・福岡の各管区気象台に設置された「地域火山監視・警報センター」(両者をまとめ、以下「火山監視・警報センター」という。)において、これらの活火山の火山活動を監視しています。110の活火山のうち、今後100年程度の期間の噴火の可能性及び社会的影響を踏まえ「火山防災のために監視・観測体制の充実等の必要がある火山」として平成21年6月に火山噴火予知連絡会によって選定された47火山については、噴火の前兆を捉えて噴火警報等を的確に発表するために、観測施設(地震計、傾斜計、空振計、GNSS観測装置及び遠望カメラ)を整備し、関係機関(大学等研究機関や自治体・防災機関等)からのデータ提供も受け、火山活動を24時間体制で常時観測・監視しています。また、平成26年11月には、常時観測・監視の対象とすべき火山が新たに3火山追加され(八甲田山、十和田、弥陀ヶ原)、観測施設の整備を進めています。

また、50火山以外の火山も含めて、火山監視・警報センターが火山機動観測として現地に出向き計画的に現地調査を行っており、火山活動に高まりが見られた場合には、必要に応じて現象をより詳細に把握するため観測体制を強化します。例えば、平成27年5月29日に噴火警戒レベル5(避難)の噴火警報を発表した口永良部島では、噴火による噴石で観測施設が使用できなくなったため、現地に臨時の地震計などを設置しました。
火山監視・警報センターは、全国の活火山について、観測・監視の成果に基づき、火山活動の評価を行い、噴火発生が予想された場合には「警戒が必要な範囲」(この範囲に入った場合には生命に危険が及ぶ)を明示して噴火警報を発表しています。
イ.火山活動を捉えるための観測網
火山噴火の前には、マグマや高温高圧の水蒸気が地表付近まで上昇するため、普段は見られない様々な現象(地震の群発、火山性微動の発生、地殻変動、噴気温度の上昇、噴煙や火山ガスの増加など)が起きます。
こうした現象は先行現象と呼ばれ、高感度の観測機器を用いて火山現象に応じた適切な監視・観測をすることで捉えることができる場合があります。

○震動観測(地震計による火山性地震や火山性微動の観測)
震動観測は、地震計により、火山体内部で発生する微小な地震(火山性地震や火山性微動)を捉えるものです。マグマの移動や、それに伴う岩石の破壊、マグマに溶け込んでいる気体の発泡などにより発生すると考えられています。
○空振観測(空振計による音波観測)
空振観測は、火山の爆発的噴火などで生じる空気の振動をとらえるものです。天候不良等により遠望カメラで火山の状況を監視できない場合でも、地震計による地震記録や空振計による空振記録等より、噴火の発生と規模をいち早く検知することができます。

○地殻変動観測(傾斜計、GNSS等による地殻変動観測)
地殻変動観測は、地下のマグマの活動等に伴って生じる地盤の傾斜変化や山体の膨張・収縮を観測するものです。傾斜計では火山周辺で発生するごく微小な傾斜変化をとらえることができます。また、GNSS観測装置では、複数のGNSS観測装置を組み合わせることで2点間の距離の伸縮を計測することから火山周辺の地殻の変形を検出することができます。いずれも地下のマグマ溜まりの膨張や収縮を知り、火山活動を評価するための重要な手段となります。

○遠望観測(遠望カメラ等による観測)
遠望観測は、定まった地点から火山を遠望し、噴煙の高さ、色、噴出物(火山灰、噴石など)、火映などの発光現象等を観測するものです。気象庁では、星明かりの下でも観測ができる高感度の遠望カメラを設置しています。

ウ.現地調査
気象庁では、火山活動に変化がある場合は、現地に機動観測班を派遣し、火山機動観測を行うことにより、火山活動の正確な把握に努めています。また、全国の110の活火山について、平常時から計画的に現地に 赴き、臨時のGNSS観測、熱や火山ガスなど陸上からの観測やヘリコプターによる上空からの観測等を実施 し、継続的な火山活動の把握・評価に努めています。
○熱観測
赤外熱映像装置を用いて火口周辺の地表面温度分布を観測することにより、温度の高まりなど熱活動の状態を把握します。

○上空からの観測
関係機関の協力により、ヘリコプター等を用いてカメラや赤外熱映像装置により、地上からでは近づけない火口内の様子(温度分布や噴煙の状況)や噴出物分布を上空から詳しく調査・把握し、火山活動の評価に活用します。
○火山ガス観測
火口から放出される火山ガスには、水蒸気、二酸化炭素、二酸化硫黄、硫化水素など様々な成分が含まれています。気象庁では、小型紫外線スペクトロメータ(COMPUSS)という装置を用いて火山ガス(二酸化硫黄)の放出量を観測し、火山活動の評価に活用します。

○噴出物調査
噴火が発生した場合には、噴火の規模や特徴等を把握するため、大学等研究機関と協力して降灰や噴出物の調査を行い、火山活動の評価に活用します。

(2)災害を引き起こす主な火山現象
火山は時として大きな災害を引き起こします。災害の要因となる主な火山現象には、大きな噴石、火砕流、融雪型火山泥流、溶岩流、小さな噴石・火山灰、土石流、火山ガス等があります。特に、大きな噴石、火砕流、融雪型火山泥流は、噴火に伴って発生し、避難までの時間的猶予がほとんどなく、生命に対する危険性が高いため、防災対策上重要度の高い火山現象として位置付けられており、噴火警報や避難計画を活用した事前の避難が必要です。
・大きな噴石 爆発的な噴火によって火口から吹き飛ばされる大きな岩石等(概ね50センチメートル以上の岩石)は、風の影響を受けずに弾道を描いて飛散して短時間で落下し、建物の屋根を打ち破るほどの破壊力を持っています。大きな噴石による被害は火口周辺の概ね2~4キロメートル以内に限られますが、過去、登山者等が死傷する災害が発生しており、噴火警報等を活用した事前の入山規制や避難が必要です。
・火砕流 高温の火山灰や岩塊、空気や水蒸気が一体となって急速に山体を流下する現象です。規模の大きな噴煙柱や溶岩ドームの崩壊などにより発生します。大規模な場合は地形の起伏にかかわらず広範囲に広がり、通過域を焼失させる極めて恐ろしい火山現象です。流下速度は時速数十から百数十キロメートル、温度は数百℃にも達します。火砕流から身を守ることは不可能で、噴火警報等を活用した事前の避難が必要です。
・融雪型火山泥流 積雪期の火山において噴火に伴う火砕流等の熱によって斜面の雪が融かされて大量の水が発生し、周辺の土砂や岩石を巻き込みながら高速で流下する現象です。流下速度は時速60キロメートルを超えることもあり、谷筋や沢沿いをはるか遠方まで一気に流下し、大規模な災害を引き起こしやすい火山現象です。積雪期の噴火時等には融雪型火山泥流の発生を確認する前にあらかじめ避難が必要です。
・溶岩流 マグマが火口から噴出して高温の液体のまま地表を流れ下るものです。地形や溶岩の温度・組成にもよりますが、流下速度は比較的遅く基本的に徒歩による避難が可能です。
・小さな噴石・火山灰 噴火により噴出した小さな固形物で、粒径が小さいほど遠くまで風に流されて降下します。小さな噴石は10キロメートル以上遠方まで運ばれ降下する場合もありますが、噴出してから地面に降下するまでに数分~十数分かかることから、火山の風下側で爆発的噴火に気付いたら屋内等に退避することで身を守れます。火山灰は、時には数十から数百キロメートル以上運ばれて広域に降下・堆積し、農作物の被害、交通障害、家屋倒壊、航空機のエンジントラブルなど広く社会生活に深刻な影響を及ぼします。
・火山ガス 火山地域ではマグマに溶けている水蒸気や二酸化炭素、二酸化硫黄、硫化水素等の様々な成分が気体となって放出されます。ガスの成分によっては人体に悪影響を及ぼし、死亡事故も発生しています。
(3)噴火警報と噴火予報
気象庁は、噴火災害軽減のため、全国110の活火山を対象として、観測・監視・評価の結果に基づき噴火警報を発表しています。噴火警報は、噴火に伴って発生し生命に危険を及ぼす火山現象(大きな噴石、火砕流、融雪型火山泥流等、発生から短時間で火口周辺や居住地域に到達し、避難までの時間的猶予がほとんどない現象)の発生やその危険が及ぶ範囲の拡大が予想される場合に、「警戒が必要な範囲」(生命に危険を及ぼす範囲)を明示して発表します。
例えば、「警戒が必要な範囲」が火口周辺に限られる場合は「噴火警報(火口周辺)」、「警戒が必要な 範囲」が居住地域まで及ぶ場合は「噴火警報(居住地域)」として発表し、海底火山については「噴火警報 (周辺海域)」として発表します。
これらの噴火警報は、気象庁ホームページで掲載するほか、報道機関、都道府県等の関係機関を通じて住民等に直ちに周知されます。
噴火警報を解除する場合等には「噴火予報」を発表します。なお、火山の噴火についても「警戒が必要な 範囲」が居住地域まで及ぶ場合に発表する「噴火警報(居住地域)」を特別警報として位置付けています。

(4)噴火警戒レベル
ア.噴火警戒レベルの考え方
噴火警戒レベルは、内閣府が平成18年から開催した「火山情報等に対応した火山防災対策検討会」の報告に基づき、火山活動の状況に応じた「警戒が必要な範囲」と防災機関や住民等の「とるべき防災対応」を5段階に区分した指標で、平成19年12月から運用が開始されたものです。地元の自治体や関係機関で構成される火山防災協議会で火山活動に応じた「とるべき防災対応」が定められた火山で運用が開始され、市町 村・都道府県の「地域防災計画」にも定められます。
噴火警戒レベルは、噴火警報・噴火予報の発表に合わせて、市町村等の防災機関では、合意された範囲に対して迅速に入山規制や避難勧告等の防災対応をとることができ、噴火災害の軽減につながることが期待されます。
イ.噴火警戒レベルの設定と改善
平成27年12月に施行された活動火山対策特別措置法の一部改正により、全ての常時監視火山の周辺地域では、火山防災協議会の設置が義務付けられました。平成28年4月現在、34火山で噴火警戒レベルの運用が行われていますが、気象庁では、地元自治体等での火山防災の進捗と活性化に向けた取り組みを踏まえ、具体的な避難計画の策定を通じて、噴火警戒レベルの設定と改善を地元の火山防災協議会と共同で進めていきます。これにより、火山噴火等に対して、地元自治体や住民があらかじめ合意された基準に沿って円滑に防災行動を取れるようになることが期待されます。

(5)降灰と火山ガスの予報
噴火警報等で扱う火山現象以外にも、火山現象に関する予報として降灰予報と火山ガス予報を発表しています。

(6)火山現象に関する情報
噴火警報や上記の予報のほか、火山現象に関する情報を発表することにより、火山活動の状況等をお知らせしています。

(7)火山噴火予知連絡会
火山噴火予知連絡会は、「火山噴火予知計画」(文部省測地学審議会(現文部科学省科学技術・学術審議会測地学分科会)の建議)の一環として計画を円滑に推進するため、昭和49年に発足した組織です。連絡会は、火山噴火予知に関する研究成果や情報の交換や、各火山の観測資料を検討して火山活動についての総合的判断、噴火予知に関する研究及び観測体制を整備するための検討を行っています。
連絡会は、学識経験者や関係機関の専門家から構成され、事務局は気象庁が担当しています。
定例会を年3回開催し、全国の火山活動について総合的に検討を行うほか、火山噴火などの異常時には、気象庁長官の招集による幹事会や臨時部会を開催し、火山活動の総合判断を行うほか、火山の活動評価に関する資料の収集・解析を行うため、機動的な総合観測班を設置し現地に派遣します。

コラム
■ジオパークと火山防災
浅間山や桜島など日本の活火山の多くは、美しい景観と温泉の湧く観光地になっています。しかし、もし噴火が起これば大きな災害になることもあります。火山と共生するためには、温泉などの恩恵と噴火による災害との二面性があることを理解して、災害リスクが含まれている認識を持つことが大切です。ジオパークは、自然の恩恵と災害の二面性を実感しながら効果的に防災を学べるところです。火山活動によって形成された地形・地質の観光ポイントを科学・防災知識の普及啓発に活用しているからです。
ジオパークでは、溶岩地形などを物語にして科学・防災を効果的に学べるように工夫しています。例えば、伊豆大島三原山のゴジラ岩は3つの物語を持っています。1.「観光の物語」ゴジラ岩は昭和61年の噴火で三原山火口から生まれ、映画にもなりました。2.「科学の物語」流動性の高い玄武岩溶岩は流れていくうちに表面が先に固まって様々な珍しい形を作ります。3.「防災の物語」溶岩流は全てを焼き尽くしますが、流れる速さは遅いので、歩いて逃れることができます。

このような物語をガイドが観光客などに現地で語ることで、楽しみながら、噴火災害のリスクと身を守る方法を理解することができます。ガイドは語りの基礎となる科学・防災を学ぶために、気象庁職員などからガイド講習を受けたり、気象庁職員との合同登山に参加したりしています。そうして身に付けた火山防災の知識を基に、平常時には防災知識の普及啓発を行い、異常時には観光客の安全確保を行います。

ジオパークを活用した防災知識の普及啓発は、気象庁と地域の観光事業者団体や教育関係・防災関係機関が連携して行う新しい効果的な手法です。平成27年9月の阿蘇山噴火時には、こうした平常時の連携が迅速な避難行動や観光客への情報提供に繫がりました。平成28年1月現在、日本には伊豆大島や阿蘇山など39地域のジオパークがあり、気象庁では地元自治体との連携・協力を行っています。
3章 地球環境に関する情報
1節 地球温暖化問題への対応
(1)気温や海面水位の監視と地球温暖化に伴う気候などの将来予測
気象庁では、気温や海面水位の長期的な変化傾向を監視して、地球温暖化の現状に関する情報を提供しています。また、将来の気候を数値モデルによって予測し、地球温暖化に伴う気候の変化に関する予測情報を提供しています。
世界の平均気温については、全世界の千数百か所の観測所における観測データや海面水温データを収集して、長期的な変化傾向を監視しています。また、日本国内の気象庁の観測点のうち、都市化の影響が少なく、特定の地域に偏らないように選定した15か所の観測データをもとに、日本の年平均気温の長期的な変化傾向を監視しています。
さらに、海面水位については、潮位や地盤変動の観測から得られたデータに加え、海洋気象観測船で観測した水温・塩分のデータや、人工衛星から観測された海面高度データをもとに、海洋の数値モデルも活用して海面水位の変動の実態を分析して、地球温暖化による海面水位の上昇について情報を発表する計画です。
気候変化の予測については、今後の世界の社会・経済の動向に関する想定から算出した温室効果ガス排出量の将来変化シナリオに基づいて、日本周辺の気候をきめ細かくシミュレーションできる気候モデルを用い、21世紀末頃における我が国の気温や降水量などの変化を計算しています。得られた予測結果は、地球温暖化予測情報として作成しており、平成25年(2013年)3月に「地球温暖化予測情報第8巻」を発表しました。
気象庁は、これらの業務を通じて、国連の気候変動に関する政府間パネル(IPCC)が平成25~26年(2013~14年)に公表した第5次評価報告書にも貢献しています。

2節 海洋の監視と診断
(1)海洋の監視
地球表面の7割を占める海洋は、人間の社会経済活動に伴い排出される二酸化炭素の約3分の1を吸収するとともに、大量の熱や二酸化炭素を蓄えています。そのため、海洋は大気中の二酸化炭素濃度の増加や、それにより引き起こされる地球温暖化の進行など地球環境や気候変動に大きな影響を及ぼしています。また、海洋の二酸化炭素濃度が増加することで海洋の酸性化が進み、海洋の生態系への影響、ひいては水産業等の経済活動への大きな影響が懸念されています。
気象庁は、世界気象機関(WMO)やユネスコ政府間海洋学委員会(IOC)等による国際的な協力体制の下、海洋の二酸化炭素を吸収量や気候変動に与える影響を調べるため、日本周辺海域及び北西太平洋で海洋気象観測船や中層フロート等によって海洋の観測を実施しています。
海洋気象観測船は、北西太平洋全体の主要な海流を横切るように設定された観測線に沿って、海面から海底までの海流や水温、塩分、二酸化炭素等の温室効果ガスや化学物質(酸素、栄養塩(植物プランクトンが育つための栄養となるリン酸塩、硝酸塩、ケイ酸塩等))の高精度な観測を実施しています。

中層フロートは、海面から深さ2,000メートル付近までの水温・塩分の鉛直分布を自動的に観測する機器です。WMO、IOCや各国の関係機関の連携により、中層フロートを全世界の海洋に常時約3,000台稼働させ、全世界の海洋の状況をリアルタイムで監視するとともに、地球温暖化をはじめとする気候変動の実況把握とその予測精度向上を目指す「アルゴ計画」が推進されており、気象庁は、文部科学省などの関係省庁と連携して中層フロートによる観測を実施しています。


(2)海洋の健康診断表
気象庁では、海洋気象観測船等による観測データに加え、地球観測衛星等の観測データを収集し、それらを基に解析した結果を、「海洋の健康診断表」(http://www.data.jma.go.jp/gmd/kaiyou/shindan/index.html)として、気象庁ホームページで公表しています。この中で、地球温暖化に伴う海洋の変化や、海域ごとの海水温、海面水位、海流、海氷、海洋汚染の状態、変動の要因及び今後の推移の見通しについて、グラフや分布図を用いてわかりやすく解説しています。平成27年度には、北西太平洋域の海洋内部の水素イオン濃度指数(pH)の長期変化傾向に関する情報提供を開始しました。
3節 環境気象情報の発表
(1)オゾン層・紫外線の監視と予測
気象庁は、自ら実施している国内及び南極昭和基地のオゾン層・紫外線の観測結果に加え、収集した地球観測衛星のデータ等も利用して、オゾン層破壊の実態を調査解析しています。これらの観測・解析の成果は、オゾン層や紫外線の長期変化傾向などの調査結果も含め気象庁ホームページで公表しており、オゾン層保護対策などの資料として活用されています。

また、毎日の生活の中で紫外線対策を効果的に行えるように、翌日までの紫外線の強さを予測し、有害紫外線の人体への影響度を示す指標であるUVインデックスを気象庁ホームページで毎日発表しています。

(2)黄砂の監視と予測
黄砂は、ユーラシア大陸の黄土高原やゴビ砂漠などで風によって上空高く舞い上がった無数の細かな砂じんが、上空の風に乗って日本へ飛来する現象で、春に多く見られます。黄砂が飛来すると、洗濯物や車が汚れるといった一般生活への影響があるほか、濃度が高くなるとまれに交通障害の原因となる場合があります。
内の黄砂の様子(右上は翌3月22日の様子)" />気象庁では、黄砂が日本の広域にわたって観測され、その状態が継続すると予測される場合には「黄砂に関する気象情報」を発表して注意を呼びかけています。また、気象庁ホームページには毎日の黄砂の観測・予測結果を掲載しています。加えて、環境省と共同で「黄砂情報提供ホームページ」(http://www.data.jma.go.jp/gmd/env/kosateikyou/kosa.html)を運用し、黄砂に関する観測や予測の情報を簡単に取得できるようにしています。


(3)ヒートアイランド現象の監視・実態把握
都市化の進んでいる東京や大阪などの大都市圏では、都市の中心部の気温が周辺の郊外部に比べて高くなっており、「ヒートアイランド現象」と呼ばれています。都市化の進展に伴って、ヒートアイランド現象は顕著になりつつあり、熱中症等の健康への被害や、感染症を媒介する蚊の越冬といった生態系の変化が懸念されています。
気象庁では、都市気候モデルを用いたシミュレーションによって、水平距離2キロメートルごとの気温や風の分布の解析を行っています。解析の成果は、最高・最低気温や熱帯夜日数の観測値の経年変化などとともに、「ヒートアイランド監視報告」として平成16年度(2004年度)から公表しています。平成27年度(2015年度)は、関東、東海、近畿地方の三大都市圏を対象に、8月のヒートアイランド現象による平均気温上昇量が年によって変動することや統計的な夏と冬の違い等を示しました。
コラム
■海洋内部も酸性化が進行しています
海洋は、人間活動により排出された二酸化炭素を吸収することで、地球温暖化の進行を抑制する働きをしています。しかし、二酸化炭素を吸収・蓄積してきたことで、世界的に海洋酸性化(=水素イオン濃度指数(pH)が低下)が進行しています。海洋酸性化の進行は、海洋の生態系に大きな影響を与える可能性があり、水産業や海洋観光産業などの経済活動へ打撃を与えるおそれもあります。また、海洋酸性化によって海洋が大気中の二酸化炭素を吸収する能力が低下する可能性が指摘されており、大気中に残る二酸化炭素の割合が増えるため、地球温暖化が加速することが懸念されています。
気象庁ではこれまで、東経137度及び太平洋域の海面における海洋酸性化に関する情報を提供してきました。今回、当庁による観測データに加え、国際的な観測データも取り入れ、1990年代以降の東経137度線及び東経165度線に沿った海洋内部でのpHの長期変化傾向を解析しました(図)。その結果、いずれの観測線においても、深さ約150~800mにおける海洋内部のpHは、10年あたり0.001~0.031低下しており、海洋内部でも酸性化が進行していることが分かりました。また、両測線とも、北緯15度以北の北部ほどpHの低下速度が早い傾向がみられました。
今回の解析結果をもとに、平成27年(2015年)11月に、東経137度線及び東経165度線に沿った海洋内部の酸性化に関する定期的な情報提供を気象庁ホームページ「海洋の健康診断表」を通じて開始しました。
http://www.data.jma.go.jp/gmd/kaiyou/shindan/a_3/pHin/pH-in.html

コラム
■2015年の南極オゾンホールが第4位の規模に
南極上空のオゾンホールは、フロン等のオゾン層破壊物質によるオゾン破壊が最も顕著に現れている現象であり世界的なオゾン層破壊の指標となっています。
平成27年(2015年)の南極上空のオゾンホールは、例年ならば縮小し始める9月中旬以降も拡大し続け、10月9日に2015年の最大面積である2,780万平方キロメートル(南極大陸の約2倍)となり、衛星観測を開始した1979年以降で第4位の大きさとなりました。オゾンホールが南極大陸の約2倍の面積まで拡大したのは、9年ぶりのことです。また、この面積は10月としてはこれまでで最大となりました。

南極上空の成層圏では気温が-78℃以下になると極域成層圏雲と呼ばれる雲が発生し、この雲の表面でフロン等のオゾン層破壊物質から変化した塩素分子等が太陽光で分解され、オゾン層を破壊します。
2015年は、赤道付近で作られたオゾンの南極上空への流入が妨げられる気象条件となったこと、南極上空の成層圏においてオゾン層の破壊を促進する-78℃以下の低温域が例年より広く長期間存在したことがオゾンホールの拡大につながったと見られます。
世界気象機関(WMO)と国連環境計画(UNEP)の報告によると、大気中のオゾン層破壊物質は穏やかに減少しており(第4部2章「天候、異常気象など」参照)、オゾンホールは長期的には縮小していくと予測されています。しかし、オゾンホールの生成・発達は、成層圏の気象条件の影響を受けるため、今後も2015年のような大規模なオゾンホールが発生することが考えられ、今後も引き続きオゾン層の監視を行うことが必要です。
4章 航空の安全などのための情報
航空機の運航においては、空港での離着陸時を含めて気象の影響を常に受けているため、その安全性、快適性、定時性及び経済性の確保には、気象情報が重要な役割を担っています。気象庁は、国際民間航空機関(ICAO)や世界気象機関(WMO)が定める国際的な統一基準に基づいて国際航空のための気象業務を行うとともに、国内航空のための独自の気象業務も実施しています。
航空機が出発する前に立てる飛行計画では、目的空港の天候から空中での待機や代替空港への着陸の可能性を判断し、燃料の搭載量を決定します。また、上空の風の予想や悪天の予想図から、飛行中乱気流による揺れの少ない高度や場所、燃料が節約できる高度や航空路、到着予定時刻などを決定します。気象庁が提供する各種情報がこうした判断に使われています。
1節 空港の気象状況等に関する情報
航空機の離着陸には、風や視程(見通せる距離)、積乱雲(雷雲)などの気象状況が大きく影響します。気象庁では、全国81空港において、1時間又は30分ごとに定時観測を行い、また気象状況を監視し、それらの情報を管制塔にいる航空管制官や航空会社の運航管理者・パイロットをはじめとする航空関係者へ迅速に通報しています。
東京や成田などの国内の主要な9空港では、空港気象ドップラーレーダーにより、雷雨の時などに発生する大気下層の風の急変域(ウィンドシアー)を監視しています。
また、東京・成田・関西の各国際空港においては空港気象ドップラーライダーを設置して、降水を伴わない場合の低層のウィンドシアーや、離着陸時に影響する建物・地形による滑走路付近の風の乱れを観測しています。これらにより、離着陸する航空機の安全に影響する低層のウィンドシアーが観測された場合は、ウィンドシアー情報として直ちに管制官を通じてパイロットへ伝達されます。
さらに、雷監視システムにより雷が発する電波を受信し、その位置、発生時刻などの情報を作成し、航空会社などに直ちに提供しています。



2節 空港の予報・警報に関する情報
航空機の飛行計画を立てる際、出発前に、出発地の空港、目的地の空港、そして天候不良など何らかの理由で目的地の空港に着陸できない場合の代替空港の気象情報が必要となります。このため気象庁は、空港の風や雲の量・高さ、視程(見通せる距離)、天気などの詳細な予報(飛行場予報)を30時間先まで、国際定期便などが運航している37空港に対して発表しています。飛行場予報は、国内外の航空会社の運航管理者・パイロットをはじめとする航空関係者へ提供し、運航計画などに利用されています。また、飛行場予報を発表している空港において、強風や大雪などにより地上の航空機や空港施設及び業務に悪影響を及ぼすおそれがある場合、「飛行場警報」を適宜発表し、航空関係者に対して警戒を促しています。

このほか、航空管制官やパイロットなどの航空関係者に対して、各空港や航空路上の気象状況や今後の予想について解説などを行っています。

3節 上空の気象状況に関する情報
(1)空域の気象情報
飛行中の乱気流や火山灰との遭遇、機体への落雷や着氷の発生は、航空機の運航の安全性と快適性に大きく影響します。気象庁は、このような大気現象について日本や北西太平洋上空の監視を行い、雷電、台風、乱気流、着氷及び火山の噴煙に関する観測・予測情報を「シグメット情報」として随時発表しています。また、約6時間先のジェット気流の位置や悪天域を図によって示した「国内悪天予想図」や、悪天の実況を解説した「国内悪天解析図」を提供して、運航計画の支援を行っています。
さらに、平成26年(2014年)から、小型機の安全と効率的な運航の支援を主な目的として、下層空域の悪天を対象とした「下層悪天予想図」の提供を行っています。

(2)航空路火山灰情報
火山灰は、航空機のエンジンに吸い込まれるとエンジンが停止したり、機体前面に衝突すると操縦席の風防ガラスが擦りガラス状になり視界が利かなくなったり、飛行場に堆積すると離着陸ができなくなったりするなど、航空機への影響は多岐にわたります。このため航空機の安全な運航を確保するうえで、火山灰の情報は大変重要です。
気象庁は国際民間航空機関(ICAO)からの指定を受けて、東京航空路火山灰情報センター(東京VAAC)を運営しています。同センターでは、東アジア及び北西太平洋における火山噴煙の状況を監視し、火山灰の分布に関する観測・予測情報(航空路火山灰情報)を国内外の航空関係者に提供しています。


4節 より精度の高い予測を目指して
東京国際空港では平成22年(2010年)に新滑走路の供用が、また、平成23年(2011年)には国際定期便の運航がそれぞれ開始され、首都圏空域における航空交通量はますます増加しています。このような状況下で、もし東京国際空港が強い横風や雷雨などの悪天によって着陸ができなくなるような気象状態となった場合、たちまち多数の航空機が空中で待機することとなり、航空機の流れを円滑に保つことが極めて困難になることが予想されます。このため気象庁は、東京国際空港などの飛行場予報の精度向上を図るべく、飛行場の予報に適した緻密な数値予報モデル(局地モデル)の開発に平成20年度から取り組み、平成24年度(2012年度)からは首都圏空域を対象により詳細な気象情報の提供を開始しました。この技術開発の成果等を踏まえ、さらに平成28年(2016年)からは対象を全国の主要空港を中心とした空域に拡大しました。今後も、航空機の安全で効率的な運航により役立つよう、航空気象情報の更なる高度化を図ります。

5節 航空関係者に利用される航空気象情報
気象庁は、空港内などで業務を行っている航空関係者に対して、空港の気象観測の結果や予報、上空の風や気温、悪天の予想図などの気象情報を提供しています。空港の観測値や予報などの航空気象情報は、国内外の航空関係者に提供しているほか、主要な空港や空域の気象情報は、飛行中の航空機に対して、短波放送や国土交通省航空局の無線通信(対空通信)などを通じて提供しています。また、日本の空の交通を計画的に管理する業務を行っている航空局航空交通管理センター(福岡市)では、管制官と同じ運用室で、気象庁の航空交通気象センターの予報官が、管制官などに対して航空交通管理のために必要な気象情報の提供や解説を行っています。さらに、平成26年(2014年)から、航空交通気象センター首都圏班を東京国際空港内に設置し、過密化する首都圏周辺の空域に関する詳細な気象情報の提供を行っています。

6節 ISO9001品質マネジメントシステムの導入
航空気象業務は、国際民間航空機関(ICAO)や世界気象機関(WMO)による国際的な要求事項や利用者からの要求事項を満たした気象観測や予報などを行う必要があります。このため、気象庁では航空気象部門にISO9001に基づく品質マネジメントシステムを導入して、航空気象情報の適時適切な提供を継続するとともに、利用者の満足度向上を目指した活動を行っています。
民間の気象事業
気象等の現象は、交通、電力、農業、食品や衣料品販売等様々な産業に影響を与え、国民の生活に密接にかかわっており、国民及び産業界には気象情報に対する幅広いニーズが存在しています。このような個々のニーズに応えるため、気象サービスを提供する民間の事業者(以下、民間気象事業者)が活躍しています。また、近年では、高速インターネットやスマートフォンをはじめとする携帯端末の普及等、情報通信技術の目覚ましい発展と相まって、多くの国民が、情報を一方的に受けるだけでなく、自らの判断で必要とする情報を入手できるようになってきました。このようなICTの進展に伴い、国民及び産業界のニーズは、今後、より多様化・個別化することが見込まれることから、民間気象事業者の役割はますます重要になっています。
ここでは、民間気象事業者による適切な気象サービスの提供を支える、予報業務の許可制度や気象予報士制度について解説するとともに、民間気象事業者の活動を支援するために気象庁が行なっている取り組みについて紹介します。
1節 予報業務の許可制度
民間気象事業者のサービスは、創意工夫により様々な取り組みがなされていますが、サービスを利用する国民の側からみると、その精度や提供主体の技術力について判断することは困難です。このため、民間気象事業者が、気象や波浪、地震・火山等の現象の予報業務を行おうとする場合には、警報等の防災気象情報との整合性や、国民の期待する「正確な気象情報の提供」を確保できるよう、気象庁長官の許可が必要です。
なお、地震動と火山現象、津波の予報業務を行うときは、技術上の基準に適合した手法で現象の予想を行うことを義務づけることにより、予報の一定の技術水準を担保しています。
2節 気象予報士制度
予報の精度は、現象の予想をどのような方法で行うかに左右されます。気象や波浪等の現象の予想には、数値予報資料の解釈など高度な技術を要することから、民間気象事業者が気象などの予報業務を行う際には気象予報士に現象の予想を行わせることが義務付けられており、これにより民間が行う予報の一定の技術水準を担保しています。国家資格である気象予報士になるためには、業務に必要な知識及び技能について試験を行う気象予報士試験に合格し、気象庁長官の登録を受ける必要があります。気象予報士には平成28年4月1日現在、9,568人が登録されています。また、気象予報士は、民間気象事業者が行う予報業務の中核となる技術者としてだけでなく、報道等を通じた解説や防災関係者・一般住民を対象とした講演会等、様々な場面で防災知識の普及・啓発にも貢献しています。
3節 民間気象事業者等に対する支援
気象庁は、自らが保有する観測・解析・予報等の成果及びこれらの作成過程で得られる数値予報資料や解説資料等の気象情報を、民間気象業務支援センターを通じて民間気象事業者等へ提供しています。これら、気象庁の保有する気象情報は、民間気象事業者が行なう予報業務の基礎資料となる他、個別企業や個人のニーズに対応した情報に加工されることによって、産業界の多様な活動や社会サービスの基盤として活用されています。また、数値予報等、気象庁による予測技術の高度化に伴い、民間気象事業者の技術の高度化も益々必要となっていることから、気象庁では、民間気象事業者を対象に最新の技術や気象情報について解説する講習会の開催の他、民間気象業務支援センターや(一社)日本気象予報士会が行う講習会等への講師派遣などの協力・支援を行っています。
6章 住民への安全知識の普及啓発に関する取組
1節 地域防災力アップ支援プロジェクト
気象庁では、これまでも住民等を対象とした出前講座や講演会、リーフレットやDVDの作成・配布など、様々な普及啓発活動に取り組んできました。平成23年3月の東日本大震災などの近年の災害をきっかけとして、住民等への自助・共助意識の啓発や防災教育の重要性が政府の有識者会議などで報告されています。このことを踏まえ気象庁では、様々な機関と連携・協力しながら、安全知識の理解や気象情報の利活用をより効果的に推進するための様々な取り組みを「地域防災力アップ支援プロジェクト」として進めています。
気象庁では、今後も関係機関と連携しながら、気象や地震などの自然現象に対して住民自らの判断で的確な防災行動がとれるような風土・文化が醸成されることを目指して、安全知識の普及啓発に取り組んでいきます。
2節 より効果的な取組への発展に向けて
気象庁では、「地域防災力アップ支援プロジェクト」として全国の気象台で進めている数ある取り組みの中で、多くの官署で参考となる取り組みについて発表し、防災・教育・報道・広報の各専門家から助言や講評などをいただくための「ミーティング」を平成24年度から実施しており、平成27年度は平成28年2月22日に開催しました。
【専門家(五十音順、敬称略)】
報道分野 時事通信社 解説委員 中川 和之
広報分野 (株)電通PR コミュニケーションデザイン局
エグゼクティブ・アドバイザー 花上 憲司
防災分野 神戸学院大学現代社会学部 客員教授 松山 雅洋
教育分野 東京都板橋区教育委員会安全教育専門員/鎌倉女子大学 講師 矢崎 良明
ミーティングでは「現場教員との協働による実践型防災教育プログラムの開発」「広域機関と連携した地域防災力の向上」「参加型の手法を活用した防災啓発活動の実践と普及」など8事例について、取り組みを実施している気象台から概要、工夫した点などのアピールポイント、成果や課題、今後の展開などについて発表を行いました。
専門家からは、「全国展開が期待できる取り組みもあれば、ユニークな取り組みもあり、全体的に取り組みのレベルが上がってきている」、「ミーティングを活用した取り組みの評価・改善を行っており、取り組みが年々充実してきている」といった評価のほか、「良いコンテンツなどは多くの人が使えるように普及に取り組んでほしい」、「地域のオリジナリティを加味することでより効果的な取り組みへの発展が期待できる」など多くの助言をいただきました。これら助言を踏まえ、今後のより効果的な取り組みへの発展や新たな展開に繫げていきます。
3節 関係機関と連携・協力した普及啓発の取組
気象庁と日本赤十字社は、相互に協力してそれぞれが行う防災教育をはじめとする安全知識の普及啓発を一層充実し、継続的な活動とするため、平成26年3月に「防災教育の普及等の協力に関する協定」を締結しています。これにより気象庁と日本赤十字社との連携だけでなく、全国の気象台と日本赤十字社の各都道府県支部が連携して様々な普及啓発活動を行っています。
また、平成22年度に日本気象予報士会との連携事業「防災プロジェクト」を立ち上げ、日本気象予報士会が出前講座等で使用する資料の作成支援や資料作成の基礎となる気象庁の最新技術や取り組みについて情報提供を行い、日本気象予報士会の普及啓発活動を支援しています。
4節 気象庁ワークショップ 「経験したことのない大雨 その時どうする?」
災害から身を守るためには、気象台から発表する警報や注意報等といった防災情報のタイミングや意味等を体系的に理解し、積極的に入手して利活用することが必要です。また、自宅周辺にある危険箇所の有無や住居の構造、家族構成等によっても必要な対応が異なるため、それぞれの状況に応じて、災害から身を守るための行動のシミュレーションを事前に行うことが有効です。
このため気象庁では、グループワーク等のコミュニケーションを活用し、深い理解を導くための能動的な学習プログラム「気象庁ワークショップ『経験したことのない大雨 その時どうする?』」(以下ワークショップ)を開発し、これを用いた普及啓発活動を全国の気象台で実施しています。
このワークショップでは、参加者は大雨による災害の種類と危険性、気象台から発表される防災情報の意味や発表のタイミング、入手方法、身近に潜む危険を知ることの大切さなどの安全知識のレクチャーを受けた後、数人のグループに分かれ仮想の街で大雨が降り続く中、気象台が発表する防災情報を活用してグループ毎に違う状況(周辺地形、住居構造、家族構成等)に応じた安全行動についてシミュレートし、話し合ってまとめます。
平成27年度は、各地の気象台のほか、学校や大学、日本赤十字社・日本気象予報士会等の団体等によって自主的に開催され、全国で109回のワークショップが開催されました。参加者から「災害が起こる前に適切な知識を身につけることが大事だと感じた」、「防災対応について他の人の様々な意見や考え方を聞くことが出来て参考になった」などの感想が聞かれ、アンケート結果からはワークショップに参加する前後で安全知識や防災対応力が向上するなど効果が認められています。
このワークショップの運営マニュアルやワークショップで使用する資料一式は気象庁ホームページでも公開されており、自由にご利用いただけます。(http://www.jma.go.jp/jma/kishou/know/jma-ws/)
コラム
■関係機関と連携した普及啓発活動 首都直下地震防災啓発イベント「いまこそ知りたい私たちに必要なソナエ」
気象庁では、東日本大震災から5年の節目にあたり、過去の大災害の教訓を忘れずに今後の大地震や津波への備えにつなげていくため、「首都直下地震への備え」をメインテーマとした防災体験イベントを日本赤十字社、内閣府、大田区の共催により開催しました。
本イベントでは、防災・復興の主体的な担い手として期待されている女性に、災害時の男女ニーズの違いや女性が果たす役割の大きさが分かる内容を盛り込み、会場は子連れでも参加しやすい環境を整えることにも配慮しました。
当日は、朝から春一番が吹き荒れるあいにくの天気でしたが、朝早くから多くの方々にご来場いただきました。気象庁の防災イベントでは参加率が低かった女性や子育て世代の方々に多数ご参加いただけたことは、本イベントの大きな成果でもあります。会場内は、展示ブース、ステージとワークショップの3つに分かれており、ステージでは30分ほどのミニトークショーで「避難所での心理」や「心と体を癒すハンドマッサージ法」「首都直下地震とその備え」「東日本大震災、阪神・淡路大震災からの教訓」等、防災への取り組みや備えについて、女性の視点を随所に盛り込んだお話しをしていただき、男性からも「目からウロコが落ちた」といった感想もいただきました。展示ブースやワークショップでは、耐震固定や防災備蓄品、トイレが使えない時の対処法、非常食の美味しい調理法など、震災時の身近で切実な問題への対処方法について、沢山の方が興味を持たれて熱心に話を聴いていました。また、イベント会場を華やかに彩る三角旗は、未来の防災の担い手である大田区の東蒲・南蒲小学校の全児童が、地震津波の防災標語を考えて、一人ひとり思いを込めて旗に書いたものです。
気象庁では、今後も日本赤十字社をはじめとする防災関係機関と幅広く連携して、様々な視点から住民の方々の防災意識の高揚と防災知識の普及啓発に取り組んでいきたいと考えています。
コラム
■気象庁ワークショップ「経験したことのない大雨 その時どうする?」 福岡アメリカンセンターでの英語版気象庁ワークショップ「英語で防災!」
気象等の現象は、交通、電力、農業、食品や衣料品販売等様々な産業に影響を与え、国民の生活に密接にかかわっており、国民及び産業界には気象情報に対する幅広いニーズが存在しています。このような個々のニーズに応えるため、気象サービスを提供する民間の事業者(以下、民間気象事業者)が活躍しています。また、近年では、高速インターネットやスマートフォンをはじめとする携帯端末の普及等、情報通信技術の目覚ましい発展と相まって、多くの国民が、情報を一方的に受けるだけでなく、自らの判断で必要とする情報を入手できるようになってきました。このようなICTの進展に伴い、国民及び産業界のニーズは、今後、より多様化・個別化することが見込まれることから、民間気象事業者の役割はますます重要になっています。
ここでは、民間気象事業者による適切な気象サービスの提供を支える、予報業務の許可制度や気象予報士制度について解説するとともに、民間気象事業者の活動を支援するために気象庁が行なっている取り組みについて紹介します。
民間気象事業者のサービスは、創意工夫により様々な取り組みがなされていますが、サービスを利用する国民の側からみると、その精度や提供主体の技術力について判断することは困難です。このため、民間気象事業者が、気象や波浪、地震・火山等の現象の予報業務を行おうとする場合には、警報等の防災気象情報との整合性や、国民の期待する「正確な気象情報の提供」を確保できるよう、気象庁長官の許可が必要です。
なお、地震動と火山現象、津波の予報業務を行うときは、技術上の基準に適合した手法で現象の予想を行うことを義務づけることにより、予報の一定の技術水準を担保しています。
予報の精度は、現象の予想をどのような方法で行うかに左右されます。気象や波浪等の現象の予想には、数値予報資料の解釈など高度な技術を要することから、民間気象事業者が気象などの予報業務を行う際には気象予報士に現象の予想を行わせることが義務付けられており、これにより民間が行う予報の一定の技術水準を担保しています。国家資格である気象予報士になるためには、業務に必要な知識及び技能について試験を行う気象予報士試験に合格し、気象庁長官の登録を受ける必要があります。気象予報士には平成28年4月1日現在、9,568人が登録されています。また、気象予報士は、民間気象事業者が行う予報業務の中核となる技術者としてだけでなく、報道等を通じた解説や防災関係者・一般住民を対象とした講演会等、様々な場面で防災知識の普及・啓発にも貢献しています。

気象庁は、自らが保有する観測・解析・予報等の成果及びこれらの作成過程で得られる数値予報資料や解説資料等の気象情報を、民間気象業務支援センターを通じて民間気象事業者等へ提供しています。これら、気象庁の保有する気象情報は、民間気象事業者が行なう予報業務の基礎資料となる他、個別企業や個人のニーズに対応した情報に加工されることによって、産業界の多様な活動や社会サービスの基盤として活用されています。また、数値予報等、気象庁による予測技術の高度化に伴い、民間気象事業者の技術の高度化も益々必要となっていることから、気象庁では、民間気象事業者を対象に最新の技術や気象情報について解説する講習会の開催の他、民間気象業務支援センターや(一社)日本気象予報士会が行う講習会等への講師派遣などの協力・支援を行っています。


気象庁では、これまでも住民等を対象とした出前講座や講演会、リーフレットやDVDの作成・配布など、様々な普及啓発活動に取り組んできました。平成23年3月の東日本大震災などの近年の災害をきっかけとして、住民等への自助・共助意識の啓発や防災教育の重要性が政府の有識者会議などで報告されています。このことを踏まえ気象庁では、様々な機関と連携・協力しながら、安全知識の理解や気象情報の利活用をより効果的に推進するための様々な取り組みを「地域防災力アップ支援プロジェクト」として進めています。
気象庁では、今後も関係機関と連携しながら、気象や地震などの自然現象に対して住民自らの判断で的確な防災行動がとれるような風土・文化が醸成されることを目指して、安全知識の普及啓発に取り組んでいきます。
気象庁では、「地域防災力アップ支援プロジェクト」として全国の気象台で進めている数ある取り組みの中で、多くの官署で参考となる取り組みについて発表し、防災・教育・報道・広報の各専門家から助言や講評などをいただくための「ミーティング」を平成24年度から実施しており、平成27年度は平成28年2月22日に開催しました。
【専門家(五十音順、敬称略)】
報道分野 時事通信社 解説委員 中川 和之
広報分野 (株)電通PR コミュニケーションデザイン局
エグゼクティブ・アドバイザー 花上 憲司
防災分野 神戸学院大学現代社会学部 客員教授 松山 雅洋
教育分野 東京都板橋区教育委員会安全教育専門員/鎌倉女子大学 講師 矢崎 良明

ミーティングでは「現場教員との協働による実践型防災教育プログラムの開発」「広域機関と連携した地域防災力の向上」「参加型の手法を活用した防災啓発活動の実践と普及」など8事例について、取り組みを実施している気象台から概要、工夫した点などのアピールポイント、成果や課題、今後の展開などについて発表を行いました。
専門家からは、「全国展開が期待できる取り組みもあれば、ユニークな取り組みもあり、全体的に取り組みのレベルが上がってきている」、「ミーティングを活用した取り組みの評価・改善を行っており、取り組みが年々充実してきている」といった評価のほか、「良いコンテンツなどは多くの人が使えるように普及に取り組んでほしい」、「地域のオリジナリティを加味することでより効果的な取り組みへの発展が期待できる」など多くの助言をいただきました。これら助言を踏まえ、今後のより効果的な取り組みへの発展や新たな展開に繫げていきます。

気象庁と日本赤十字社は、相互に協力してそれぞれが行う防災教育をはじめとする安全知識の普及啓発を一層充実し、継続的な活動とするため、平成26年3月に「防災教育の普及等の協力に関する協定」を締結しています。これにより気象庁と日本赤十字社との連携だけでなく、全国の気象台と日本赤十字社の各都道府県支部が連携して様々な普及啓発活動を行っています。
また、平成22年度に日本気象予報士会との連携事業「防災プロジェクト」を立ち上げ、日本気象予報士会が出前講座等で使用する資料の作成支援や資料作成の基礎となる気象庁の最新技術や取り組みについて情報提供を行い、日本気象予報士会の普及啓発活動を支援しています。
災害から身を守るためには、気象台から発表する警報や注意報等といった防災情報のタイミングや意味等を体系的に理解し、積極的に入手して利活用することが必要です。また、自宅周辺にある危険箇所の有無や住居の構造、家族構成等によっても必要な対応が異なるため、それぞれの状況に応じて、災害から身を守るための行動のシミュレーションを事前に行うことが有効です。
このため気象庁では、グループワーク等のコミュニケーションを活用し、深い理解を導くための能動的な学習プログラム「気象庁ワークショップ『経験したことのない大雨 その時どうする?』」(以下ワークショップ)を開発し、これを用いた普及啓発活動を全国の気象台で実施しています。
このワークショップでは、参加者は大雨による災害の種類と危険性、気象台から発表される防災情報の意味や発表のタイミング、入手方法、身近に潜む危険を知ることの大切さなどの安全知識のレクチャーを受けた後、数人のグループに分かれ仮想の街で大雨が降り続く中、気象台が発表する防災情報を活用してグループ毎に違う状況(周辺地形、住居構造、家族構成等)に応じた安全行動についてシミュレートし、話し合ってまとめます。
平成27年度は、各地の気象台のほか、学校や大学、日本赤十字社・日本気象予報士会等の団体等によって自主的に開催され、全国で109回のワークショップが開催されました。参加者から「災害が起こる前に適切な知識を身につけることが大事だと感じた」、「防災対応について他の人の様々な意見や考え方を聞くことが出来て参考になった」などの感想が聞かれ、アンケート結果からはワークショップに参加する前後で安全知識や防災対応力が向上するなど効果が認められています。
このワークショップの運営マニュアルやワークショップで使用する資料一式は気象庁ホームページでも公開されており、自由にご利用いただけます。(http://www.jma.go.jp/jma/kishou/know/jma-ws/)
気象庁では、東日本大震災から5年の節目にあたり、過去の大災害の教訓を忘れずに今後の大地震や津波への備えにつなげていくため、「首都直下地震への備え」をメインテーマとした防災体験イベントを日本赤十字社、内閣府、大田区の共催により開催しました。
本イベントでは、防災・復興の主体的な担い手として期待されている女性に、災害時の男女ニーズの違いや女性が果たす役割の大きさが分かる内容を盛り込み、会場は子連れでも参加しやすい環境を整えることにも配慮しました。
当日は、朝から春一番が吹き荒れるあいにくの天気でしたが、朝早くから多くの方々にご来場いただきました。気象庁の防災イベントでは参加率が低かった女性や子育て世代の方々に多数ご参加いただけたことは、本イベントの大きな成果でもあります。会場内は、展示ブース、ステージとワークショップの3つに分かれており、ステージでは30分ほどのミニトークショーで「避難所での心理」や「心と体を癒すハンドマッサージ法」「首都直下地震とその備え」「東日本大震災、阪神・淡路大震災からの教訓」等、防災への取り組みや備えについて、女性の視点を随所に盛り込んだお話しをしていただき、男性からも「目からウロコが落ちた」といった感想もいただきました。展示ブースやワークショップでは、耐震固定や防災備蓄品、トイレが使えない時の対処法、非常食の美味しい調理法など、震災時の身近で切実な問題への対処方法について、沢山の方が興味を持たれて熱心に話を聴いていました。また、イベント会場を華やかに彩る三角旗は、未来の防災の担い手である大田区の東蒲・南蒲小学校の全児童が、地震津波の防災標語を考えて、一人ひとり思いを込めて旗に書いたものです。
気象庁では、今後も日本赤十字社をはじめとする防災関係機関と幅広く連携して、様々な視点から住民の方々の防災意識の高揚と防災知識の普及啓発に取り組んでいきたいと考えています。

在福岡アメリカ領事館広報部 福岡アメリカンセンター
カグノ 麻衣子

去年の7月に気象予報士の方から福岡アメリカンセンターで大雨防災ワークショップを開催したいとの打診を受けました。私どもアメリカ領事館の広報部が常々行っているイベントは、日本人を対象としたアメリカの文化を紹介したり、英語教育を促進したりするものが多く迷っていたところ、相談した広報担当領事の最初の反応は「防災は大変重要です!アメリカ市民サービス課と協力して行いましょう」でした。管轄地域に住むアメリカ人の安全を守ることは、アメリカ領事館の重要な責務だからです。しかし、領事の了解を得たものの、どうアメリカ市民や外国人への防災啓発と、日本人対象の英語プログラムを一つのプログラムにしていくか悩みました。
気象予報士から最初にお話をいただいて少し経った秋口に、東北・関東地方の豪雨が発生し鬼怒川の堤防が決壊、日本語でコミュニケーションがとれない外国人が災害弱者であるという記事が新聞にも載り、ますます領事の関心が高まりました。そこで考え付いたのが、今回のワークショップの目的を英語を使って外国人に正しい防災の知識を提供するのみならず、日本人の皆様に、グローバル言語である英語で防災に関する知識やボキャブラリーを学ぶことによって、災害時に支援を必要とする外国人を救うことができるということを考えてもらう、とすることでした。
11月19日のワークショップ当日は、地元の中・高で教える外国語指導助手や大学に通う留学生が参加し、大雨や防災についての知識を英語で学びました。また外国人と一緒のグループで学んだ日本人の参加者は、外国人でも出身地や文化によって防災に対する知識や態度が違うこと、また困ったときに助けを求めるのを躊躇する外国人が身近にいることを知ることができました。
今後も防災に関わる政府や地域の機関と連携し、管轄地域のアメリカ人への防災啓蒙活動と、外国人を助けるべく英語を使った防災知識の普及も続けていけたらと思っております。

このサイトには、Adobe社Adobe Readerが必要なページがあります。
お持ちでない方は左のアイコンよりダウンロードをお願いいたします。

