第1部 国民の安全・安心を支える気象業務
序章 はじめに
1節 気象情報の流れ
気象庁は、気象・海洋や地震・火山などの自然現象を常に監視・予測し、的確な気象情報を提供することによって、自然災害の軽減、国民生活の向上、交通安全の確保、産業の発展などを実現することを任務としています。気象庁では、これらの自然現象に関する防災気象情報を、防災関係機関にオンラインで迅速に伝達すると同時に、テレビ・ラジオやインターネット等を通じて広く国民に発表しています。

気象庁が発表する大雨警報や津波警報などの防災気象情報は、様々な伝達手段を用いて防災機関や住民へ伝達されます。
例えば、気象庁では、防災気象情報をテレビ・ラジオ等の報道機関や気象庁ホームページなどを通じて住民へ提供しているほか、都道府県や消防庁を通じて市町村等防災機関に伝達しています。市町村からは、地域の実情に応じて防災行政無線や広報車の巡回、ケーブルテレビなどを用いて防災気象情報が周知されます。また、携帯事業者の協力を得て、緊急地震速報や津波警報、気象等及び噴火に関する特別警報を、該当する地域にいる一人ひとりの携帯電話に一斉に配信する「緊急速報メール」等を用いた伝達も行っています。さらに、最近では携帯電話やスマートフォンなどの各種アプリケーションを用いて、一人ひとりがその地域で必要な防災気象情報を手軽に手に入れることが出来るようになっています。
気象庁は、防災気象情報を防災機関や住民に効果的に伝達することにより、地域における防災力の強化や気象災害に伴う被害の防止・軽減を図っています。
2節 気象庁ホームページ
気象庁ホームページでは、大雨、地震・津波、火山噴火等に関する防災情報を掲載しています。掲載している防災情報には、警報・注意報や予報等を文字や表で伝えるものに加え、平成29年7月からは、いつ、どこで洪水や浸水害発生の危険度が高まるのかがわかる「危険度分布」の提供も開始しました。また、これらの防災情報の解説や効果的な利用方法も合わせて掲載しています。気象庁ホームページは、日頃から防災情報の取得に有効に活用されており、特に、台風が接近している時などは、アクセス数が増加し、1日で5,000万ページビューを超えることもあります。

3節 防災情報提供センター
国土交通省は、省内の各部局等が保有する様々な防災情報を集約して、インターネットを通じて国民の皆様へ一つのホームページから提供するため、「防災情報提供センター」というウェブサイト(http://www.mlit.go.jp/saigai/bosaijoho/)を運用しており、その運営は気象庁が担当しています。
このウェブサイトからは、気象庁と国土交通省の各レーダーそれぞれの長所を活かして統合した雨の分布に、省内各部局及び都道府県などの雨量情報を重ね合わせて表示可能な「リアルタイムレーダー」をはじめ、河川、道路、気象、地震、火山、海洋などの各種の災害・防災情報を容易に入手することができます。

また、携帯端末向けのホームページ(http://www.mlit.go.jp/saigai/bosaijoho/i-index.html)では、屋外などパソコンが使えないような場所でも、これらの災害・防災情報を入手できるようにしています。
1章 気象の監視・予測
1節 気象の監視と情報発表
(1)気象等の特別警報、警報、注意報及び気象情報
ア.気象等の特別警報・警報・注意報及び気象情報の役割
気象庁は、大雨や暴風などによって発生する災害の防止・軽減のため、気象等の特別警報・警報・注意報及び気象情報(以下「防災気象情報」)を発表しています。災害に結びつくような激しい現象が予想されるときには、まず数日前から気象情報を発表し、その後の危険度の高まりに応じて注意報、警報、特別警報を段階的に発表することで、市町村、都道府県、国の機関等の防災関係機関の活動や住民の安全確保行動の判断を支援しています。これらの内容や発表タイミングについては、平常時から防災関係機関との間で意見交換を行い、効果的な防災活動の支援となるよう努めています。特別警報・警報・注意報及び気象情報には、以下のようなものがあります。

イ.気象等の特別警報・警報・注意報
○気象等の特別警報・警報・注意報の種類
現在、気象等の特別警報は6種類、警報は7種類、注意報は16種類あります。

○気象等の特別警報・警報・注意報の発表区域と発表基準
気象等の特別警報・警報・注意報は、市町村単位で発表しており、災害発生に密接に結びついた指標(風速、潮位や後述の指数など)を用いて発表基準を設定しています。警報・注意報の基準は、市町村ごとに過去の災害を網羅的に調査した上で、重大な災害が発生するおそれのある値を警報の基準に、災害が発生するおそれのある値を注意報の基準に設定しています。例えば、暴風警報の基準は「風速がこの値以上に到達すると重大な災害が発生するおそれがある」という値を設定しています。また、特別警報の基準は、数十年に一度という極めて希で異常な現象を対象として設定しています。そして、特別警報、警報、注意報は、基準以上に到達する現象(以下、特別警報級、警報級、注意報級の現象)が予想されるときに発表します。

なお、強い地震により地盤がゆるんだり、火山噴火により火山灰が積もったりしている地域などでは、降雨に伴う土砂災害が通常よりも起きやすくなります。こうした地域等については、通常よりも警戒を高めるため、都道府県などと協議の上で、大雨警報などの基準を暫定的な値に引き下げて運用することがあります。
○気象等の特別警報・警報・注意報及び警報級の可能性の発表
警報級の現象は、ひとたび発生すると命に危険が及ぶおそれがあります。このため、警報級の現象が発生すると予想される時間よりも前(最大で6時間程度前)に警報を発表することとしており、警報の発表にあたっては危険な時間帯が一目で分かるよう、警報級、注意報級の現象が予想される時間帯を赤色、黄色で示した時系列の表を付しています。また、警報級の現象が概ね6時間以上先に予想されている場合には、警報の発表に先立って警報に切り替える可能性が高い注意報を発表し、警報級の現象が予想される時間帯を明示しています。例えば、警報級の現象が翌日明け方に発生すると予想される場合には、あらかじめ夕方の時点で注意報を発表し、警報級の予想となっていることが一目で分かるように明け方の時間帯を赤色で表示して「明け方までに○○警報に切り替える可能性が高い」と記載しています。こうした、警報等の発表から現象発生までの猶予時間(リードタイム)は、警報等が防災関係機関や住民に伝わり安全確保行動がとられるまでにかかる時間を考慮して設けているものです。ただし、現象の予想が難しい場合にはリードタイムを十分確保できない場合もあります。

また、警報級の現象が5日先までに予想されているときには「警報級の可能性」を[高]、[中]の2段階で発表しています。警報級の現象は、ひとたび発生すると命に危険が及ぶなど社会的影響が大きいため、可能性が高いことを表す[高]だけでなく、可能性が高くはないが一定程度あることを表す[中]も発表しています。なお、[高]や[中]が発表されていなくても、天候の急激な変化に伴って警報発表となる場合もあります。
ウ.各災害に関する防災気象情報
○土砂災害に関する防災気象情報
大雨によって土砂災害発生の危険度が高まるときには、危険度の高まりに応じて段階的に、大雨注意報、大雨警報(土砂災害)、土砂災害警戒情報等を市町村単位で発表しています。このうち、土砂災害警戒情報は、命に危険を及ぼす土砂災害がいつ発生してもおかしくない状況となったときに、市町村長の避難勧告や住民の避難開始の判断を支援するために都道府県と気象庁が共同で発表しています。また、数年に一度しか発生しないような短時間の大雨を観測した場合には記録的短時間大雨情報を発表します。この情報は土砂災害等の発生につながるような猛烈な雨が降っていることを意味しています。さらに、これらの情報が発表されたときに実際にどこで危険度が高まっているかを把握できるように、地図上で5km四方の領域(メッシュ)ごとに危険度の高まりを5段階に色分けして表示した「土砂災害警戒判定メッシュ情報」を常時10分毎に更新しています。

大雨に伴って発生する土砂災害には、現在降っている雨の量だけでなく、これまでに降った雨による土壌中の水分量も深く関係していることから、土砂災害発生リスクの高まりを把握するに当たっては、60分間積算雨量とともに、雨が土壌中に浸み込んで溜まっている量を指数化した「土壌雨量指数」を用いています。
また、土砂災害発生の危険度を判断する基準には、過去約25年分の土砂災害データを用いています。特に、土砂災害警戒情報の基準は「この基準を超えると、過去の重大な土砂災害の発生時に匹敵する状況となり、この段階では命に危険を及ぼす土砂災害がすでに発生していてもおかしくない」という基準を設定しています。土砂災害警戒判定メッシュ情報では、この基準を超えると、5段階の危険度のうち最大の「極めて危険」(濃い紫色)が出現しますので、この濃い紫色が出現する前の段階で避難を開始し、安全な場所への避難を完了しておく必要があります。

従って、土砂災害から命を守るためには、避難にかかる時間(約2時間)を考慮し、2時間先までに土砂災害警戒情報の基準に到達することが予測された時点で速やかに避難を開始する必要があります。土砂災害警戒判定メッシュ情報ではこのタイミングで避難開始の目安となる「非常に危険」(薄い紫色)が出現し、速やかに土砂災害警戒情報が発表されます。さらに、高齢者等の方が避難を開始する目安となる大雨警報(土砂災害)については、避難にかかる時間を考慮して、土砂災害警戒情報よりも1時間程度早く発表できるような基準を設定しています。土壌雨量指数の2時間先までの予測値がこの基準に到達しているとき、土砂災害警戒判定メッシュ情報では「警戒」(赤色)が出現し、速やかに大雨警報(土砂災害)が発表されます。地盤が崩れやすく土砂災害が発生しやすい地域では、過去の土砂災害履歴に基づき土砂災害警戒情報等の基準が低く設定されています。この様に、土砂災害警戒情報等の基準には地質や地盤の崩れやすさの違いなども反映されています。

土砂災害は、建物に壊滅的な被害をもたらし一瞬のうちに尊い人命を奪ってしまう恐ろしい災害です。崖や渓流の付近など、土砂災害によって命が脅かされる危険性があると認められる場所は、都道府県が土砂災害危険箇所や土砂災害警戒区域(以下「土砂災害警戒区域等」)に指定しています。土砂災害警戒区域等にお住まいの方は、可能な限り早めの避難を心がけていただき、高齢者等の方は遅くとも土砂災害警戒判定メッシュ情報で「警戒」(赤色)が出現した時点で、一般の方は遅くとも「非常に危険」(薄い紫色)が出現した時点で速やかに避難を開始し、「極めて危険」(濃い紫色)に変わるまでに避難を完了しておく必要があります。

大雨による土砂災害について、危険度の高まりに応じて段階的に発表される防災気象情報、市町村の対応例、住民の方にとっていただきたい行動等の概要を図のようにまとめました。
○浸水害に関する防災気象情報
下水道等の排水能力を超えるような短時間の強い雨が降ると、周囲より低い窪地や道路のアンダーパス等に雨水が集まって家屋の床上浸水や道路冠水等が発生します。こうした浸水害の危険度が高まるときには、危険度の高まりに応じて段階的に、大雨注意報、大雨警報(浸水害)等を発表しています。また、数年に一度しか発生しないような短時間の大雨を観測した場合には記録的短時間大雨情報を発表し、浸水害等の発生につながるような猛烈な雨が降っていることを迅速に知らせています。さらに、これらの防災気象情報が発表されたときや雨が強まってきたときに、どこで危険度が高まっているかを把握できるよう、地図上で1km四方の領域ごとに危険度の高まりを5段階に色分けして表示した「大雨警報(浸水害)の危険度分布」を常時10分毎に更新しています。この危険度分布は、下水道等で排水しきれないほどの大雨が短時間で降ったことが原因で、河川の氾濫とは関わりなく発生する浸水害(いわゆる内水氾濫)の危険度の高まりを示しています。住宅の地下室や道路のアンダーパスは特に危険ですので、各自の判断で、こうした場所から離れ、屋内の浸水が及ばない階に移動する等の安全確保行動をとってください。

○洪水害に関する防災気象情報
河川の上流域における降雨や融雪によって洪水害発生の危険度が高まるときには、危険度の高まりに応じて段階的に洪水注意報、洪水警報を発表しています。さらに、これらが発表されたときに実際にどの河川のどこで危険度が高まっているかを把握できるように、危険度の高まりに応じて、地図上で河川流路を概ね1kmごとに5段階に色分けして表示した「洪水警報の危険度分布」を常時10分毎に更新しています。この危険度分布には「指定河川洪水予報」(後述)の危険度も重ねて表示しています。
・中小河川の洪水害に関する防災気象情報
中小河川は、流域面積が比較的小さく、上流域に降った雨が河川に集まるまでの時間が短いため、短時間のうちに急激な水位上昇が起きやすい特徴があります。洪水危険度の急激な高まりに気付きにくいため、不意を突かれて逃げ遅れることのないよう早めの避難が必要となります。

中小河川であっても氾濫した際には家屋が押し流されたり、場所によっては浸水の深さが最上階の床の高さにまで達したりするおそれがあります。特に、山間部を流れる中小河川(山地河川)は、勾配が急で流れが速く、氾濫する前から水流によって川岸が削られて川沿いの家屋が押し流されるおそれがあるほか、氾濫した際も幅の狭い谷底平野に流路が限定されるため、谷底平野全体が川のようになって水かさが深くなりやすく、破壊力の大きな氾濫流が生じて家屋が押し流されるおそれもあります。こうした区域にお住まいの方は「洪水警報の危険度分布」を用いて早めの避難を心がけてください。「洪水警報の危険度分布」では、避難にかかる時間等を考慮して3時間先までの予測値を用いることで、実際に急激な水位上昇が起きるより前の早い段階から、洪水危険度の急激な高まりの見込みを事前に把握できるようにしています。また、上流地点に出現した危険度の高まりは、その後、下流に移動してくる傾向がありますので、上流地点の危険度も含めて確認することで、自らに迫る危険をいち早く覚知して早めの準備や判断ができます。ただし、5段階の危険度のうち最大の「極めて危険」(濃い紫色)が出現した段階では、すでに氾濫した水により道路冠水等が発生して屋外への避難が困難となっているおそれがあります。中小河川の水位上昇は非常に急激なため、遅くとも「非常に危険」(薄い紫色)が出現した時点で、水位計や監視カメラ等で河川の現況も確認した上で、速やかに避難開始の判断をすることが大変重要です。また、危険度がそこまで高まっていなくても、自治体から避難勧告が発令された場合や河川管理者から氾濫危険情報が発表された場合には、速やかに避難行動をとってください。

コラム
■大雨・洪水警報は何が変わったの?
気象庁では、土砂災害、浸水害、洪水災害の発生が予想されるときには、大雨警報や洪水警報を発表しています。以前は「雨量」そのものを用いて危険度の高まりを評価し、大雨警報や洪水警報を発表していましたが、平成29年7月以降は、これらの警報の発表に、災害との結びつきが強い三つの「指数」(土壌雨量指数、表面雨量指数、流域雨量指数)を用いるようにしたことで、より的確な警報の発表が可能となりました。さらに、これらの「指数」の技術を活用して、現在の危険度だけでなく、数時間先の未来までの危険度をも地図上で把握できる新たな情報の提供を開始しました。

土壌雨量指数は、雨が土壌中に溜まっている量を数値化したものです。表面雨量指数は、地表面の被覆状況・地質・地形勾配も考慮した計算を行い、雨が地中に浸み込まずに地表面にどれだけ溜まっているかを数値化したものです。地表面の多くがアスファルトで覆われ、山地や傾斜地と比べて雨水が地表面に溜まりやすい都市部の平坦な場所では大きな値となります。流域雨量指数は、全国の約20,000河川を対象に、上流域の雨が地表面や地中を通って河川に集まり河川を流れ下る量を計算し、下流の対象地点の洪水リスクがどれだけ高まるかを数値化したものです。これらの「指数」を用いることで、「雨量」の大小のみならず、地面に到達した後の雨水の振る舞いや、その土地がもともと持っている災害に対する弱さ(素因)も考慮されるようになり、大雨警報や洪水警報が発表されたときに災害が発生しないという状況(空振り)を大幅に減らし、より的確に警報を発表できるようになりました。これまで以上に、お住まいの場所の地域特性が反映された警報をご利用いただけます。
さらに、これら三つの「指数」は、数時間先の未来までの値を計算しています。日本全国をくまなく格子(メッシュ)に分けて計算していますので、どの格子で警報の基準値に到達するのかを地図上で色分けして示すことで、土砂災害、浸水害、洪水災害の危険度が高まっている詳細な場所の情報提供が可能となりました。これが、大雨・洪水警報の危険度分布です。大雨警報や洪水警報が発表されたときには、これらの危険度分布を確認することで、どこで危険度が高まっているかが一目瞭然となりました。

コラム
■中小河川の洪水は何に気をつけないといけないの?
流域の面積が大きく、洪水による重大な損害を生じるおそれがある河川は洪水予報河川に指定されています(図中の太い河川)。中小河川とは、洪水予報河川以外の河川を指し(図中の細い河川)、洪水予報河川に比べて数が多く、私たちの身近な河川も含まれています。

特に、山地部の河川(山地河川)は勾配が急で、河川の幅が狭い場所では流れが深く速くなりやすいため、中小河川であっても洪水時には家屋等を押し流すほどの破壊力の大きな氾濫流となることもあり得ます。平成23年の和歌山県那智川、平成28年の岩手県小本川、そして平成29年の福岡県赤谷川等で発生した甚大な洪水災害はいずれも山地河川で発生しています。
また、中小河川は流域の面積が大きくないため、降った雨水が河川に集まるまでの時間が短く、急激な水位上昇が起こります。避難勧告等の発令は氾濫の発生後になることが多く、その時点から避難するとかえって危険であるという課題が、平成28年3月中央防災会議「水害時の避難・応急対策検討ワーキンググループ」においても指摘されてきました。このため、中小河川の洪水から命を守るためには、水位が上昇する前の早い段階から、水位上昇の予測に関する情報を活用する必要があります。これを地図上に表示したのが「洪水警報の危険度分布」で、3時間先までの洪水危険度の予測を10分間隔で更新しています。危険度の高まった紫色や赤色の表示は上流から下流へ移動してくる傾向がありますので、自分のいる場所より上流地点の危険度も含めて確認することが大切です。そして「極めて危険」(濃い紫色)が出現した段階では、すでに氾濫した水により道路冠水等が発生し、避難が困難となっているおそれがあります。このため、遅くとも「非常に危険」(薄い紫色)が出現した時点で、水位計・カメラ画像等で河川の現況も確認し、速やかに避難開始の判断をすることが重要です。

・大河川の洪水害に関する防災気象情報
大河川は流域面積が広く、氾濫が発生すると、大量の氾濫水で周辺の家屋が押し流され、浸水も広範囲にわたり、場所によっては深く浸水した状態が長期間継続します。
流域面積が大きく洪水により大きな損害を生ずる河川については、気象庁は国土交通省又は都道府県と共同で「指定河川洪水予報」を発表しています。発表する情報は、危険度の高まりに応じて「氾濫注意情報」、「氾濫警戒情報」、「氾濫危険情報」、「氾濫発生情報」の4つがあり、河川名を付して「○○川氾濫危険情報」のように発表します。

氾濫が発生したときに水流で家屋が押し流されてしまう場合や浸水の深さが最上階の床の高さまで達してしまう場合等には命に危険が及びます。こうした危険のある家屋等にお住まいの方は自治体の避難情報や河川の水位情報に留意するとともに、指定河川洪水予報の氾濫危険情報が発表された時点で家屋等からの立退き避難を開始し、浸水想定区域の外の安全な場所に避難することが大変重要です。
○高潮災害に関する防災気象情報
台風や低気圧等の接近に伴う海面の上昇により、高潮災害が発生するおそれがあると予想されるときには高潮警報や高潮注意報を発表しています。これらの防災気象情報では、市町村長による避難勧告等の発令区域の判断を支援するため、予想される最高潮位(高潮の高さ)の標高を記載しています。高潮災害で命に危険が及ぶ範囲は高潮の高さによって大きく異なります。自治体のハザードマップなどで潮位(標高)に応じた浸水区域などをあらかじめご確認ください。高潮発生時に堤防を越えた波浪が家屋を直撃する場合や氾濫した水に家屋が押し流されてしまう場合等には命に危険が及びます。こうした危険のある区域にお住まいの方は、台風や急発達する低気圧の接近が予想されているときには、高潮注意報が発表されたら予想最高潮位の標高を確認し、お住まいの場所が命を守るために家屋等からの立退き避難が必要な場所かどうか確認するようにしてください。

さらに、高潮災害が起こるような台風等の接近時には、潮位の上昇よりも先に暴風が吹き始め、屋外移動が困難となりますので、高潮警報を待つことなく暴風警報が発表された時点で避難を開始する必要があります。そして、暴風が吹き始める段階までには高潮注意報の予想最高潮位に応じた浸水想定区域の外の安全な場所への避難を完了しておくことが大変重要です。なお、暴風警報は、暴風の吹き始める概ね3~6時間前に、暴風の吹き始める時間帯を明示して発表しています。


エ.その他の防災気象情報
○台風情報
気象庁では台風の動きを常時監視し、台風の実況や、その台風がいつ頃どこにどの程度の強さで接近するかを「台風情報」でお知らせしています。通常は3時間ごとに台風の中心位置、進行方向と速度、大きさ、強さの実況と最大3日先までの予報を、観測時刻の約50分後に発表します。予報では、台風の中心が70%の確率で進む範囲(予報円)と、台風の中心が予報円内に進んだ場合に暴風域(平均風速が毎秒25メートル以上の領域)に入るおそれのある範囲(暴風警戒域)を示します。更に、3日先以降も台風であると予想される場合には5日先までの進路予報を6時間ごとに行い、観測時刻から約90分後に発表します。



台風の勢力は、風速をもとにして台風の「大きさ」と「強さ」で表現します。「大きさ」は平均風速が毎秒15メートル以上の強風の範囲(強風域)を、「強さ」は最大風速を基準にして表現を使い分けています。
台風が我が国に近づき、被害のおそれが出てきた場合には、様々な防災対策に利用できるよう、上記の情報に加えて、台風の実況と1時間後の推定値を1時間ごとに、24時間先までの3時間刻みの予報を3時間ごとに発表します。また、72時間先までの「暴風域に入る確率」を各地域の時間変化のグラフ(3時間刻み)と日本周辺の分布図で示して6時間ごとに発表します。
○(全般・地方・府県)気象情報
低気圧や前線などの災害に結びつくような激しい気象現象について、現象の経過、予想、防災上の留意点などを気象情報(「大雨に関する気象情報」など)として発表します。これらの情報では、図表を用いて最も注意すべき点を分かりやすく示す図形式での発表も行っています。また、少雨、高温、低温や日照不足など、長期間にわたり社会的に大きな影響を及ぼす天候の状況についても気象情報(「高温に関する気象情報」など)として発表します。


○記録的短時間大雨情報
大雨警報の発表中に、数年に一度しか発生しないような短時間の大雨を観測した場合には記録的短時間大雨情報を発表します。この情報が発表された地域では土砂災害や浸水害、中小河川の洪水害の発生につながるような猛烈な雨が降っていることを意味しています。

この情報が発表されたら、実際にどこで災害発生の危険度が高まっているかを大雨・洪水警報の危険度分布で確認してください。特に土砂災害警戒区域等、これらの災害で命に危険が及ぶおそれが認められる区域にお住まいの方は、地元自治体の発令する避難情報に留意し、速やかに安全確保行動をとってください。
○雨の実況と予測情報(解析雨量、降水短時間予報、高解像度降水ナウキャスト)
「解析雨量」は、降水量分布を把握できるように、気象レーダー観測で得られた雨の分布を、アメダスなどの雨量計で観測された実際の雨量で補正し、1時間雨量の分布を1km四方の細かさで解析し、30分間隔で発表します。平成29年度からは「速報版解析雨量」を10分毎に発表しています。
「降水短時間予報」は、目先数時間に予想される雨量分布を把握できるように解析雨量をもとに、雨域の移動、地形による雨雲の発達・衰弱を考慮し、また数値予報の予測雨量も用いて、6時間先までの各1時間雨量を1km四方の細かさで予測し、30分間隔で発表します。平成29年度からは「速報版降水短時間予報」を10分毎に発表しています。

さらに、極めて短時間に変化する雨にも対応するため、より即時的にきめ細かな雨量の予測情報を提供するのが「高解像度降水ナウキャスト」です。5分ごとの降水の強さと降水量の分布を250m四方の細かさ(30分先まで。35分から60分先までは1km四方単位)で予測するもので、情報は5分間隔で更新されます。また、30分後までの「強い降水域」や、竜巻・落雷の危険が高まっている「竜巻発生確度2又は雷活動度4」等の領域を1枚の画像に重ねて表示することができます。高解像度降水ナウキャストの解析・予測には、全国20カ所の気象ドップラーレーダーのデータに加え、気象庁・国土交通省・地方自治体が保有する全国約10,000カ所の雨量計の観測データ、ウィンドプロファイラやラジオゾンデの高層観測データ、国土交通省のXRAINのデータも活用しています。また、最新の技術を用いて降水域の内部を立体的に解析することにより精度向上を図っています。
○積乱雲に伴う激しい気象現象に関する情報
・竜巻発生確度ナウキャストと竜巻注意情報
積乱雲に伴う竜巻などの激しい突風から身の安全を確保していただくための気象情報として、竜巻発生確度ナウキャスト及び竜巻注意情報を発表しています。竜巻発生確度ナウキャストは、気象ドップラーレーダーの観測などを基に、竜巻などの激しい突風が発生する可能性の程度を10km格子単位で解析し、その1時間後(10~60分先)までの予測を行うもので、10分ごとに発表します。

竜巻発生確度ナウキャストを利用することにより、竜巻などが発生する可能性の高い地域や刻々と変わる状況を詳細に把握することができます。竜巻注意情報は、竜巻発生確度ナウキャストで発生確度2が現れた地域に発表しているほか、竜巻の目撃情報が得られて竜巻の継続や新たな竜巻の発生するおそれが高い状態が続くと判断した場合にも発表しています。竜巻注意情報が発表されたときには、情報の発表から1時間程度は竜巻などの激しい突風に対する注意が必要です。

・雷ナウキャスト
落雷による被害を防ぐための気象情報として、雷ナウキャストを発表しています。雷ナウキャストは、雷監視システムによる雷放電の検知及びレーダー観測などを基に、雷の激しさや雷の可能性を1km格子単位で解析し、その1時間後(10分~60分先)までの予測を行うもので、10分ごとに発表します。雷の激しさや雷の発生可能性は、活動度1~4で表します。このうち活動度2~4となったときには、既に積乱雲が発達しており、いつ落雷があってもおかしくない状況です。屋外にいる人は建物の中に移動するなど安全の確保に努めてください。

(2)天気予報、週間天気予報、季節予報>
天気や気温は、日々の生活と密接にかかわっています。例えば、今日は傘を持って行った方がよいか、週末に予定している旅行ではどんな服装をすればよいかといった時に、天気予報が役に立ちます。また、大雨や暴風といった命に危険を及ぼすような現象について、5日先までに発生が予想されるかどうかを「警報級の可能性」として天気予報や週間天気予報の発表に合わせて発表し、[高][中]という2段階でその可能性をお知らせしています。
ア.天気予報
天気予報は、毎日5時、11時、17時に発表しています。天気予報には、府県天気予報、地方天気分布予報、地域時系列予報の3種類があります。

府県天気予報は、明後日(5時の発表では明日)までの風、天気、波の高さ、最高・最低気温、6時間ごとの降水確率を予報します。対象となる地域の1日ごとの天気をおおまかに把握する場合に適しています。

地方天気分布予報と地域時系列予報は、発表時刻の1時間後から向こう24時間(17時の発表では、向こう30時間)の天気などの分布を3時間刻みに予報するもので、府県天気予報よりも詳しい天気を知ることができます。地方天気分布予報では、面的な分布が一目で分かるので、雨が何時ころにどの辺りで降るかといったことを、容易に把握することができます。

地域時系列予報では、対象となる地域の天気、風、気温の時間変化を知るのに便利です。
イ.週間天気予報
週間天気予報では、予報発表日の翌日から1週間先までの日々の天気、最高・最低気温、降水確率を、毎日11時と17時に発表しています。今日や明日の予報に比べ、さらに先の予報については、どうしても不確実性が大きくなります。この不確実性は、予報初期の大気の状態や予測される大気の流れ(天候や気圧配置など)によって異なります。このため、その日の予報がどの程度確実かという情報をお知らせするために、天気の信頼度と最高・最低気温の予測範囲を併せて示しています。信頼度は、3日目以降の予報での降水の有無について「予報が適中しやすい」ことと、発表毎に「予報が変わりにくい」ことを表す情報で、予報の確実性が高いほうから順にA、B、Cの3段階で表現します。例えば、1月10日11時発表の島根県の週間天気予報では、14~16日は同じ曇り時々晴れという予報ですが、16日は14,15日よりも信頼度が低く、予報が変わる可能性が比較的高いことを示しています。また、気温の予測範囲は、2日目以降の気温の欄に(11~16)のように括弧を付して記述しています。実際の気温がこの気温の範囲に入る確率はおよそ80%です。

ウ.季節予報
季節予報には、予報期間別に、2週間程度先までを予報する異常天候早期警戒情報、1か月先までを予報する1か月予報、3か月先までを予報する3か月予報、6か月先までを予報する暖候期予報・寒候期予報があり、それぞれの期間について、平均的な気温や降水量などを、予報区単位で予報しています。平均的な気温や降水量などは、3つの階級(「低い(少ない)」、「平年並」、「高い(多い)」)に分け、それぞれの階級が出現する可能性を確率で表現しています。「異常天候早期警戒情報」については、2週間程度先までの7日間平均気温や7日間降雪量が平年から大きく隔たる可能性が高いと予測した場合に発表します。それぞれの予報の内容と発表日時は表のとおりです。また、地方季節予報で用いる予報区分は図のとおりです。


(3)その他の情報
ア.光化学スモッグなどの被害軽減に寄与するための情報提供
気象庁は、晴れて日射が強く、風が弱いなど、光化学スモッグなどの大気汚染に関連する気象状況を都道府県に通報するとともに、光化学スモッグが発生しやすい気象状況が予想される場合には「スモッグ気象情報」や翌日を対象とした「全般スモッグ気象情報」を広く一般に発表しています。また、環境省と共同で光化学スモッグに関連する情報をホームページで提供しています。
イ.熱中症についての注意喚起
一般的な注意事項として熱中症も含めた高温時における健康管理への注意を呼びかけることを目的として、高温注意情報、異常天候早期警戒情報や日々の天気概況、気象情報の中でも、熱中症への注意の呼びかけを盛り込んで発表しています。
平成27年度からは、高温注意情報(概ね35℃以上※の高温が予想される場合)の発表を5時頃から17時頃の間に随時発表するように、又、高温注意情報を発表した場合だけでなく概ね真夏日(最高気温30℃以上)が予想される場合にも日々の天気概況で注意を呼びかけるよう改善を図りました。
地方別、都道府県別の高温注意情報の発表状況、内容、気温予想グラフは気象庁ホームページで確認できます(https://www.jma.go.jp/jma/kishou/know/kurashi/netsu.html)。また、テレビ等の報道機関や関係機関を通じて伝えられますので、暑さを避け、水分をこまめに補給するなど、特に健康管理に十分気をつけてください。
※一部の地域では35℃以外を用いています。
2節 気象の観測
(1)地上気象観測
気象台や測候所、特別地域気象観測所では気圧、気温、湿度、風向・風速、降水量、日照時間などの地上気象観測を行っています。また、集中豪雨等の局地的な気象の把握を目的として、これらの気象官署を含めた全国各地の約1,300か所で、自動観測を行うアメダス(地域気象観測システム)により、降水量などを観測しています。このうち、約840か所では降水量に加えて、気温、風向・風速、日照時間を、また、豪雪地帯などの約320か所では積雪の深さを観測しています。



地上気象観測で得られるデータは、防災気象情報の発表等に利用されるほか、ホームページなどを通じて、広く提供されています。これらの観測データは、各観測地点での気温や降水量等の情報ですが、気象庁では、「今」の気象状況を、広がりをもった情報として見ることができるよう、あわせて、「推計気象分布」を提供しています。この情報は、アメダスに加えて気象衛星ひまわりの観測データ等をもとに気温と天気のきめ細かな分布を算出して作られており、観測点のない場所も含めて、気象状況を面的に把握できるようになっています。
(2)レーダー気象観測
気象レーダーは、水平方向に回転するパラボラアンテナから電波を発射し、雨粒等によって反射されて戻ってくる電波を受信することで、どの位置にどのような強さの降水があるかを観測する装置です。気象庁は、全国20か所に設置した気象レーダーにより、我が国の陸上全域と周辺の海上における降水の分布とその強さを5分毎に観測しています。また気象レーダーは、反射されて戻ってくる電波のドップラー効果を利用して、風で流される雨粒や雪の動きを観測する機能も備えており、集中豪雨や竜巻などの突風をもたらす積乱雲内部の詳細な風の分布の把握に威力を発揮します。これらの観測成果は、気象庁ホームページ等で提供される他、天気予報や大雨警報などの気象情報の発表に利用されています。


(3)高層気象観測
ア.ラジオゾンデ観測
天気に影響する低気圧や高気圧などの予測を精度よく行うためには、これらの動きに大きく関連している上空の大気の観測が必要になります。このため、全国16地点で毎日決まった時刻(日本標準時09時、21時)に「ラジオゾンデ」という観測機器を気球に吊るして飛揚させ、地上から約30キロメートル上空までの気圧(高度)、気温、湿度及び風を観測しています。
ラジオゾンデの観測資料は、天気予報のほかに航空機の運航管理などにも利用されています。また、近年は、地球温暖化をはじめとした気候問題への関心が高まり、対流圏や成層圏の気温変化の監視など気候分野においても重要な役割を果たしています。



イ.ウィンドプロファイラ観測
ウィンドプロファイラは、地上から上空に向けて電波を発射し、気流の乱れや雨粒によって散乱されて戻ってきた電波を受信し、ドップラー効果を利用して上空の風向・風速を300メートルの高度間隔で10分毎に観測します。気象条件によって観測データが得られる高度は変動しますが、最大12キロメートル程度までの上空の風向・風速が観測できます。全国33か所に設置したウィンドプロファイラの観測データは、実況監視や数値予報に利用され、大雨や突風等の解析や予測に必要不可欠なものとなっています。


(4)静止気象衛星ひまわり
気象を観測する衛星には様々なものがあり、目的によって地球を周回する高度や軌道が異なります。赤道上空約35,800キロメートルの静止軌道上に位置する静止気象衛星は、地球の自転周期に合わせて周回する為、同じ地域を連続して観測できることが強みです。気象庁が運用している静止気象衛星「ひまわり」は、常に東経140度付近にあって、日本を含む東アジア・西太平洋地域の広い範囲を24時間、常時観測しており、特に海上の台風の監視などに不可欠な観測手段となっています。
気象庁は、昭和53年(1978年)の初号機の運用開始以来40 年にわたって、静止気象衛星「ひまわり」による観測を続けてきました。現在は、世界最先端の観測機能を持つ「ひまわり8号・9号」が観測を行っています。「ひまわり8号・9号」の二機体制により、平成41年(2029年)までの長期にわたって安定した観測を継続することにより、国民の安全安心の確保や、アジア・太平洋地域の防災力の向上、気候変動の監視などに貢献します。



気象庁では、「ひまわり」のデータを使って雲や台風の解析などを行うほか、同じ地域を高頻度で常時観測できる「ひまわり」の利点を最大限に活かして、連続した複数枚の衛星画像から雲が移動する様子を解析することで、上空の風(風向・風速)を算出しています。この風のデータは、海上や山岳地帯、砂漠など地上の観測所が存在しない地域を含む広範囲で一様に算出可能であるため、数値予報の精度向上のためになくてはならないデータとなっています。「ひまわり8号」は、短い時間間隔で高い空間分解能の画像を撮影でき、また画像の種類も増えたため、従来よりも高い頻度、高い密度、多様な高度、高い精度で上空の風を算出できるようになり(下図)、これは台風の進路予報等の精度向上につながっています。
また、「ひまわり」の観測データは、黄砂や火山灰の監視、海面水温の算出や流氷の監視など幅広い用途に利用されています。さらに、これらのデータは日本のみならずアジア・太平洋地域を中心とした世界各国でも利用されています。
このほか、「ひまわり」にはデータを中継する通信機能があり、国内外の離島などに設置された観測装置で得られた気象データや潮位(津波)データ、震度データなどの収集に活用されています。

2章 地震・津波と火山の監視・予測
1節 地震・津波の監視と情報発表
地震による災害には、主に地震の揺れ(地震動)によるものと、地震に伴って発生する津波によるものとがあります。これらの災害を軽減するため、気象庁は、地震と津波を24時間体制で監視し、地震や津波が発生した時には、予測や観測結果の情報を迅速に発表します。地震発生直後の地震・津波に関する情報は、防災関係機関の初動対応などに活用されています。

(1)地震に関する情報
気象庁は、全国約300か所に設置した地震計や国立研究開発法人防災科学技術研究所や大学の地震計のデータを集約して、地震の発生を24時間体制で監視しています。また、地面の揺れの強さ(震度)を測る震度計を全国約670か所に設置し、地震発生時には、これらの震度計及び地方公共団体や国立研究開発法人防災科学技術研究所が設置した震度計のデータを集約(全国で合計約4,400か所)しています。気象庁は、これらのデータを基に地震発生時には次の情報を発表しています。


ア.緊急地震速報(地震動特別警報・地震動警報・地震動予報)
緊急地震速報は、地震の発生直後に震源に近い地震計で捉えた観測データを解析して、震源や地震の規模(マグニチュード)を直ちに推定し、これに基づいて各地での主要動の到達時刻や震度を予測し、可能な限り素早く知らせる情報です。また、観測点に揺れが到達し、周辺地域に強い揺れが来ることが予想される場合は、その旨もあわせてお知らせします。緊急地震速報により、強い揺れの前に、自らの身を守ったり、列車のスピードを落としたり、工場等で機械制御を行ったりして、被害の軽減が図られています。気象庁は、最大震度5弱以上の揺れを予想した際には、震度4以上の揺れが予想される地域に対し、地震動特別警報(震度6弱以上の揺れが予想される場合)・地震動警報に相当する緊急地震速報(警報)を発表し、強い揺れに警戒する必要があることをテレビ・ラジオ・携帯電話等を通じてお知らせします。また、マグニチュードが3.5以上又は最大予測震度が3以上である場合等には、緊急地震速報(予報)を発表します。民間の予報業務許可事業者は、緊急地震速報(予報)の震源やマグニチュードを用いて、特定の地点の主要動の到達時刻や震度を予報し、ユーザーに対して専用端末等を通じ、音声や文字等で強く揺れることを知らせたり、制御信号を発して機械を自動制御したりするといった個別のサービスを行っています。

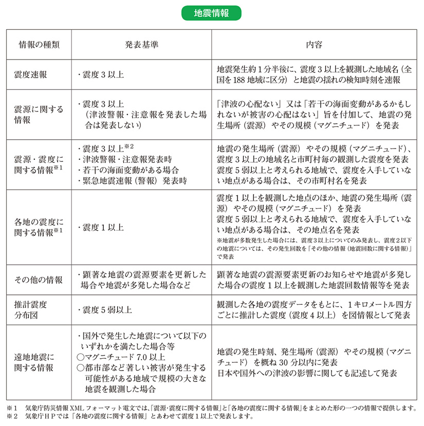
イ.地震情報
気象庁は、観測した地震波形などのデータから推定した震源の位置、マグニチュードや観測した震度などの情報を迅速に発表しています。地震発生の約1分半後に震度3以上を観測した地域をお知らせする「震度速報」のほか、震源の位置やマグニチュード、各地域や各市町村で観測された震度などをお知らせする「震源・震度に関する情報」など、観測データを基に順次詳細な情報を発表します。震度の情報はテレビやラジオなどで報道されるだけでなく、防災関係機関の初動対応や災害応急対策の基準としての役割があります。そのため、震度の観測においては地面の揺れを的確に観測できるよう検定に合格した震度計を使用し、設置方法等にも基準を設けています。また、地方公共団体の震度計についても同様の基準を満たすよう、地方気象台が技術的なアドバイスを行っています。さらに、高層ビル等における地震後の防災対応等に資するため、観測された長周期地震動階級などをお知らせする「長周期地震動に関する観測情報」を、気象庁ホームページで平成25年3月から試行的に提供しています。

(2)津波に関する情報
気象庁は、地震により発生した津波が日本沿岸に到達するおそれがある場合には津波警報等を発表するとともに、津波の到達予想時刻や予想される津波の高さを津波情報として発表します。また、気象庁や関係機関が沿岸及び沖合に設置した約410か所の観測施設のデータを活用して津波を監視し、津波が観測されるとその観測結果を津波情報として発表します。

○津波警報・注意報、津波予報、津波情報
海域で規模の大きな地震が発生し、地殻変動によって海底面が大きく持ち上がったり下がったりすることで、津波が発生します。気象庁は、陸域で浸水などの重大な災害が起こるおそれのある津波が予想される場合には「津波警報」(高さ1~3メートル)を、より甚大な災害となるおそれがある場合は特別警報に位置付けている「大津波警報」(高さ3メートル超)を、海の中や海岸、河口付近で災害が起こるおそれのある津波が予想される場合には「津波注意報」(高さ0.2~1メートル)を全国66に分けた津波予報区単位で発表します。なお、地震発生後、津波が予想されるものの災害が起こるおそれがない場合には、「津波予報」(若干の海面変動、0.2メートル未満)を発表します。
ただし、マグニチュード8を超えるような巨大地震が発生した場合は、地震発生から数分程度では地震の規模を精度よく求めることができないため、その海域における最大級の津波を想定して津波警報の第1報を発表します。このとき、非常事態であることを簡潔に伝えるため、予想される津波の高さを「巨大」(大津波警報の場合)、「高い」(津波警報の場合)という言葉で発表します。このような表現を用いた場合でも、地震発生から15分ほどで地震の規模を精度よく把握し、それに基づき予想される津波の高さを数値で示す津波警報を発表しなおします。
津波警報等の発表後、沖合で津波を観測した場合には、間もなく沿岸に津波が到達する可能性が高いことから、その観測点における第一波の到達時刻、最大の高さなどの観測値に加え、その観測値から推定される沿岸での津波の到達時刻や高さの予想を津波情報(沖合の津波観測に関する情報)で発表します。

また、沿岸で津波を観測した場合には、観測した事実を速やかに知らせるため、第一波の到達時刻、最大の高さなどの観測値を津波情報(津波観測に関する情報)で発表します。



コラム
■沖合津波観測に関する情報の充実
気象庁では、地震により津波が発生すると予想される場合には、津波警報を速やかに発表するとともに、沿岸や沖合の潮位データを監視して、津波の実況を津波情報としてお知らせします。さらに、観測データに基づいて津波警報の切替えや解除等の判断を行っています。
近年、沖合での津波や波浪の観測を行う海底津波計※1やGPS波浪計※2の設置が進み、北海道から関東地方や三重県から高知県にかけての沖合には世界でも例を見ない高密度な津波観測網が展開されています。沖合の津波観測データについては、沿岸に到達する前に津波を観測できる可能性があり、防災上の効果が大きいことから、気象庁では、これらをリアルタイムで入手し、津波警報・注意報の更新や「沖合の津波観測に関する情報」(平成25 年3 月運用開始)の発表に活用しています。平成30年2月現在、GPS波浪計18地点及び海底津波計216地点の観測データを活用し、沖合での津波監視を行っています。実際に、平成28年11月22日の福島県沖の地震では、これらの観測データを用いて沿岸に津波が到達する約20分前に津波を検知できました。気象庁では、これら沖合の津波観測データを新しい津波予測手法(tFISH)※3にも取り込む計画です。tFISHとは、沖合で観測された津波波形データから津波の発生場所と大きさを推定し、その結果を元に、あらかじめ計算しておいた理論的な津波波形を合成することで、沿岸での津波を精度よく予測する手法です。沖合の津波観測データをtFISHで活用することにより、津波警報・注意報のより迅速・適切な更新が期待されます。
気象庁は今後も関係機関の協力をいただきながら、迅速かつ的確な津波警報・注意報の更新や津波情報の提供に努めてまいります。

(3)南海トラフ全域の地震活動・東海地域とその周辺の地殻変動の監視と情報提供
南海トラフ地震は、駿河湾から日向灘沖までの南海トラフ沿いのプレート境界で概ね100~150年間隔で繰り返し発生してきた大規模地震です。前回の昭和東南海地震(1944年)及び昭和南海地震(1946年)が起きてから70年以上が経過した現在では、次の南海トラフ地震発生の切迫性が高まってきていると考えられています。
南海トラフ地震がひとたび発生すると、広い範囲で強い揺れと高い津波が発生し、甚大な被害が発生すると予測されています。中央防災会議では、科学的に想定しうる最大規模の南海トラフ巨大地震について、震度分布と津波高の推計結果に基づく、被害想定を実施しています。

なお、南海トラフ地震の過去事例を見ると、その発生過程には多様性があることが知られています。過去には、宝永地震(1707年)のように駿河湾から四国沖にかけての領域で同時に地震が発生したり、隣接する領域で時間差をおいて地震が続発したりしています。安政東海地震(1854年)では32時間後に安政南海地震(1854年)が発生し、昭和東南海地震では2年後に昭和南海地震が発生するなど、隣接する領域で地震が続発する時間差にもバラツキがあります。
現在の科学的知見では、地震の発生を確度高く予測することは困難ですが、南海トラフ地震については、プレート境界で発生する地震活動や地殻変動など、プレート境界の固着状態に普段と異なる変化を示唆する現象を検知することができれば、地震発生の可能性が平常時と比べて相対的に高まっていることを評価することが可能であると考えられています。

気象庁は、南海トラフ地震発生の可能性の高まりを評価し、国民の防災・減災行動に役立てるため、関係機関の協力を得て、南海トラフ全域の地震活動や東海地域とその周辺の地殻変動の観測データを収集し、24時間体制で監視しています。
南海トラフ沿いで異常な現象が観測された場合には、まず、南海トラフ地震との関連性について調査を開始したこと及び有識者から助言いただくため「南海トラフ沿いの地震に関する評価検討会」を開催する旨を「南海トラフ地震に関連する情報(臨時)」でお知らせします。その後、南海トラフ地震発生の可能性について評価した結果を改めて「南海トラフ地震に関連する情報(臨時)」でお知らせします。

(4)地震調査研究の推進とその成果の気象業務への活用
「平成7年(1995年)兵庫県南部地震」(阪神・淡路大震災)を契機に制定された地震防災対策特別措置法(平成7年法律第111号)により、地震に関する調査研究を一元的に推進するため、総理府(現在は文部科学省)の特別の機関として地震調査研究推進本部(通称:地震本部)が設置されました。
また、同法に基づき、気象庁は、文部科学省と協力して、平成9年より地域地震情報センターとして大学や国立研究開発法人防災科学技術研究所等の関係機関からの地震観測データを収集・処理しています。
これらの収集・処理されたデータは、地震本部の下に設置されている地震調査委員会で行われる各種の地震活動評価や、大学など関係機関での地震調査研究に活用されるだけでなく、気象庁の地震情報等の防災気象業務にも活用され、多方面で防災・減災に役立てられています。
2節 火山の監視と情報発表
(1)火山の監視
ア.111活火山と火山監視・警報センター
我が国には火山噴火予知連絡会により選定された111の活火山があります。気象庁では、本庁(東京)に設置された「火山監視・警報センター」及び札幌・仙台・福岡の各管区気象台に設置された「地域火山監視・警報センター」(両者をまとめ、以下「火山監視・警報センター」という)において、これらの活火山の火山活動を監視しています。111の活火山のうち、今後100年程度の期間の噴火の可能性及び社会的影響を踏まえ「火山防災のために監視・観測体制の充実等の必要がある火山」として平成21年6月に火山噴火予知連絡会によって選定された47火山及び平成26年11月の同連絡会の検討会で追加すべきとされた八甲田山、十和田、弥陀ヶ原について、噴火の前兆を捉えて噴火警報等を的確に発表するために、観測施設(地震計、傾斜計、空振計、GNSS観測装置及び監視カメラ)を整備し、関係機関(大学等研究機関や自治体・防災機関等)からのデータ提供も受け、火山活動を24時間体制で常時観測・監視しています。

また、50火山以外の火山も含めて、火山監視・警報センターが火山機動観測として現地に出向いて計画的に現地調査を行っており、火山活動に高まりが見られた場合には、必要に応じて現象をより詳細に把握するため観測体制を強化します。例えば、平成27年に箱根山の火山活動が活発化したことに伴い、大涌谷に遠望カメラを増設したり、空振計を増設したりして、観測体制を強化しました。

火山監視・警報センターは、全国の活火山について、観測・監視の成果に基づき、火山活動の評価を行い、噴火発生が予想された場合には「警戒が必要な範囲」(この範囲に入った場合には生命に危険が及ぶ)を明示して噴火警報を発表しています。
イ.火山活動を捉えるための観測網
火山噴火の前には、マグマや高温高圧の水蒸気が地表付近まで上昇するため、普段は見られない様々な現象(地震の群発、火山性微動の発生、地殻変動、噴気温度の上昇、噴煙や火山ガスの増加など)が起きます。こうした現象は先行現象と呼ばれます。
高感度の観測機器を用いて火山現象に応じた適切な監視・観測をすることで、先行現象を捉えることができる場合があります。

○震動観測(地震計による火山性地震や火山性微動の観測)
震動観測は、地震計により、火山体内部で発生する微小な地震(火山性地震や火山性微動)を捉えるものです。マグマの移動や、それに伴う岩石の破壊、マグマに溶け込んでいる気体の発泡などにより発生すると考えられています。
○空振観測(空振計による音波観測)
空振観測は、火山の爆発的噴火などで生じる空気の振動をとらえるものです。天候不良等により監視カメラで火山の状況を監視できない場合でも、地震計による地震記録や空振計による空振記録等より、噴火の発生と規模をいち早く検知することができます。

○地殻変動観測(傾斜計、GNSS等による地殻変動観測)
地殻変動観測は、地下のマグマの活動等に伴って生じる地盤の傾斜変化や山体の膨張・収縮を観測するものです。傾斜計では火山周辺で発生するごく微小な傾斜変化をとらえることができます。また、GNSS観測装置では、複数のGNSS観測装置を組み合わせて2点間の距離の伸縮を計測することで火山周辺の地殻の変形を検出することができます。いずれも地下のマグマ溜まりの膨張や収縮を知り、火山活動を評価するための重要な手段となります。


○監視カメラによる観測 監視カメラにより、定まった地点から、噴煙の高さ、色、噴出物(火山灰、噴石など)、火映などの発光現象等を観測しています。気象庁では、星明かりの下でも観測ができる高感度の監視カメラを設置しています。

ウ.現地調査
気象庁では、火山活動に変化がある場合は、現地に機動観測班を派遣し、火山機動観測を行うことにより、火山活動の正確な把握に努めています。また、全国の111の活火山について、平常時から計画的に現地に赴き、臨時のGNSS観測、熱や火山ガスなど陸上からの観測やヘリコプターによる上空からの観測等を実施し、継続的な火山活動の把握・評価に努めています。
○熱観測
赤外熱映像装置を用いて火口周辺の地表面温度分布を観測することにより、温度の高まりなど熱活動の状態を把握します。

○上空からの観測
関係機関の協力により、ヘリコプター等を用いてカメラや赤外熱映像装置により、地上からでは近づけない火口内の様子(温度分布や噴煙の状況)や噴出物分布を上空から詳しく調査・把握し、火山活動の評価に活用します。
○火山ガス観測
火口から放出される火山ガスには、水蒸気、二酸化炭素、二酸化硫黄、硫化水素など様々な成分が含まれています。気象庁では、小型紫外線スペクトロメータ(COMPUSS)という装置を用いて火山ガス(二酸化硫黄)の放出量を観測し、火山活動の評価に活用します。

○噴出物調査
噴火が発生した場合には、噴火の規模や特徴等を把握するため、大学等研究機関と協力して降灰や噴出物の調査を行い、火山活動の評価に活用します。

(2)災害を引き起こす主な火山現象
火山は活動すると時として大きな災害を引き起こします。災害の要因となる主な火山現象には、大きな噴石、火砕流、融雪型火山泥流、溶岩流、小さな噴石・火山灰、土石流、火山ガス等があります。特に、大きな噴石、火砕流、融雪型火山泥流は、噴火に伴って発生し、避難までの時間的猶予がほとんどなく、生命に対する危険性が高いため、防災対策上重要度の高い火山現象として位置付けられており、噴火警報や避難計画を活用した事前の避難が必要です。
・大きな噴石 爆発的な噴火によって火口から吹き飛ばされる大きな岩石等(概ね50センチメートル以上の岩石)は、風の影響を受けずに弾道を描いて飛散して短時間で落下し、建物の屋根を打ち破るほどの破壊力を持っています。大きな噴石による被害は火口周辺の概ね2~4キロメートル以内に限られますが、過去、登山者等が死傷する災害が発生しており、噴火警報等を活用した事前の入山規制や避難が必要です。
・火砕流 高温の火山灰や岩塊、空気や水蒸気が一体となって急速に山体を流下する現象です。規模の大きな噴煙柱や溶岩ドームの崩壊などにより発生します。大規模な場合は地形の起伏にかかわらず広範囲に広がり、通過域を焼失させる極めて恐ろしい火山現象です。流下速度は時速数十から百数十キロメートル、温度は数百℃にも達します。火砕流から身を守ることは不可能で、噴火警報等を活用した事前の避難が必要です。
・融雪型火山泥流 積雪期の火山において噴火に伴う火砕流等の熱によって斜面の雪が融かされて大量の水が発生し、周辺の土砂や岩石を巻き込みながら高速で流下する現象です。流下速度は時速60キロメートルを超えることもあり、谷筋や沢沿いをはるか遠方まで一気に流下し、大規模な災害を引き起こしやすい火山現象です。積雪期の噴火時等には融雪型火山泥流の発生を確認する前にあらかじめ避難が必要です。
・溶岩流 マグマが火口から噴出して高温の液体のまま地表を流れ下るものです。地形や溶岩の温度・組成にもよりますが、流下速度は比較的遅く基本的に徒歩による避難が可能です。
・小さな噴石・火山灰 噴火により噴出した小さな固形物で、粒径が小さいほど遠くまで風に流されて降下します。小さな噴石は10キロメートル以上遠方まで運ばれ降下する場合もありますが、噴出してから地面に降下するまでに数分~十数分かかることから、火山の風下側で爆発的噴火に気付いたら屋内等に退避することで身を守れます。火山灰は、時には数十から数百キロメートル以上運ばれて広域に降下・堆積し、農作物の被害、交通障害、家屋倒壊、航空機のエンジントラブルなど広く社会生活に深刻な影響を及ぼします。
・火山ガス 火山地域ではマグマに溶けている水蒸気や二酸化炭素、二酸化硫黄、硫化水素等の様々な成分が気体となって放出されます。ガスの成分によっては人体に悪影響を及ぼし、死亡事故も発生しています。
(3)噴火警報と噴火予報
気象庁は、噴火災害軽減のため、全国111の活火山を対象として、観測・監視・評価の結果に基づき噴火警報を発表しています。噴火警報は、噴火に伴って発生し生命に危険を及ぼす火山現象(大きな噴石、火砕流、融雪型火山泥流等、発生から短時間で火口周辺や居住地域に到達し、避難までの時間的猶予がほとんどない現象)の発生やその危険が及ぶ範囲の拡大が予想される場合に、「警戒が必要な範囲」(生命に危険を及ぼす範囲)を明示して発表します。
例えば、「警戒が必要な範囲」が火口周辺に限られる場合は「噴火警報(火口周辺)」、「警戒が必要な範囲」が居住地域まで及ぶ場合は「噴火警報(居住地域)」として発表し、海底火山については「噴火警報(周辺海域)」として発表します。「噴火警報(居住地域)」は特別警報に位置付けられています。
これらの噴火警報は、気象庁ホームページで掲載するほか、報道機関、都道府県等の関係機関を通じて住民等に直ちに周知されます。
また、噴火警報を解除する場合等には「噴火予報」を発表します。

(4)噴火警戒レベル
ア.噴火警戒レベルの考え方
噴火警戒レベルは、内閣府が平成18年から開催した「火山情報等に対応した火山防災対策検討会」の報告に基づき、火山活動の状況に応じた「警戒が必要な範囲」と防災機関や住民等の「とるべき防災対応」を5段階に区分した指標で、平成19年12月から運用が開始されたものです。地元の自治体や関係機関で構成される火山防災協議会で火山活動に応じた「とるべき防災対応」が定められた火山で運用が開始され、市町村・都道府県の「地域防災計画」にも定められます。
噴火警戒レベルを付した噴火警報・噴火予報により、市町村等の防災機関では、合意された範囲に対して迅速に入山規制や避難勧告等の防災対応をとることができ、噴火災害の軽減につながることが期待されます。
イ.噴火警戒レベルの設定と改善
平成27年12月に施行された活動火山対策特別措置法の一部改正により、全ての常時監視火山の周辺地域では、火山防災協議会の設置が義務付けられました。平成30年3月現在、39火山で噴火警戒レベルの運用が行われており、気象庁では、地元自治体等での具体的な避難計画の策定への助言を通じて、噴火警戒レベルの設定と改善を地元の火山防災協議会と共同で進めていきます。

(5)降灰と火山ガスの予報
噴火警報等で扱う火山現象以外にも、火山現象に関する予報として降灰予報と火山ガス予報を発表しています。

(6)火山現象に関する情報
噴火警報や上記の予報のほか、火山現象に関する情報を発表することにより、火山活動の状況等をお知らせしています。

(7)火山噴火予知連絡会
火山噴火予知連絡会は、「火山噴火予知計画」(文部省測地学審議会(現文部科学省科学技術・学術審議会測地学分科会)の建議)の一環として計画を円滑に推進するため、昭和49年に発足した組織です。連絡会は、火山噴火予知に関する研究成果や情報の交換や、各火山の観測資料を検討して火山活動についての総合的判断、噴火予知に関する研究及び観測体制を整備するための検討を行っています。

連絡会は、学識経験者や関係機関の専門家から構成され、事務局は気象庁が担当しています。
定例会を年3回開催し、全国の火山活動について総合的に検討を行うほか、火山噴火などの異常時には、気象庁長官の招集による幹事会や臨時部会を開催し、火山活動の総合判断を行うほか、火山の活動評価に関する資料の収集・解析を行うため、機動的な総合観測班を設置し現地に派遣します。
3章 地球環境の監視・予測
1節 異常気象などの監視と情報発表
(1)異常気象の監視
気象庁は、世界中から収集した観測データなどをもとに、我が国や世界各地で発生する異常気象を常に監視し、週・月・季節ごとに、極端な高温・低温や多雨・少雨などが観測された地域や気象災害をとりまとめた情報を発表しています。また、社会的に大きな影響をもたらす異常気象が発生した場合は、その特徴と要因、見通しをまとめた情報を随時発表しています。

なお、気象庁では、原則として「ある場所(地域)・ある時期(週、月、季節等)において30年間に1回以下の頻度で発生する現象」を異常気象としています。

さらに、我が国への影響が大きな異常気象が発生した場合は、異常気象分析検討会を開催します。異常気象分析検討会では、大学・研究機関等の第一線の研究者の協力を得て、最新の科学的知見に基づいた分析を行い、異常気象の発生要因等に関する見解を迅速に発表します。

(2)エルニーニョ/ラニーニャ現象等の監視と予測
エルニーニョ現象は、太平洋赤道域の日付変更線付近から南米沿岸にかけて海面水温が平年より高くなり、その状態が1年程度続く現象です。逆に、同じ海域で海面水温が平年より低い状態が続く現象はラニーニャ現象と呼ばれ、それぞれ数年おきに発生します。エルニーニョ現象やラニーニャ現象が発生すると、日本を含む世界の様々な地域で多雨・少雨・高温・低温など、通常とは異なる天候が現れやすくなります。また、西太平洋熱帯域やインド洋熱帯域の海面水温の状態も日本や世界の天候に影響を与えます。
気象庁では、エルニーニョ/ラニーニャ現象、西太平洋熱帯域とインド洋熱帯域における海洋変動に関する最新の状況と6か月先までの見通しを、「エルニーニョ監視速報」として毎月10日頃に発表しています。



コラム
■四半世紀を迎えたエルニーニョ/ラニーニャ現象の監視・予測
1982~1983年に大規模なエルニーニョ現象が発生し、世界各地で大雨や干ばつが発生した際、海洋の観測網は十分ではなく、研究者も気象機関もエルニーニョ現象の発生とその影響に気づかなかった教訓から、海洋の監視・予測への取組が世界的に進められました。気象庁も季節予報の精度向上や異常気象による災害の防止を目的に、エルニーニョ/ラニーニャ現象の監視・予測体制を平成4年(1992年)に構築してエルニーニョ監視速報の発表を開始し、情報の内容充実を図りながら、四半世紀を迎えました。

これらの現象や西太平洋・インド洋の熱帯域の海洋変動は大気との相互作用を通して世界の天候に影響を及ぼしており、日本の季節予報にとって重要な因子です。海洋の変動にはこのほかにインド洋ダイポールモード現象等のさまざまな変動や数年より長い時間規模の変動があり、研究が進められていますが、これらの変動を含めて精度よく予測できれば、日本の季節予報の精度向上につながる可能性があります。今後、これらの変動の理解を一層進めるとともに、予測モデルの更なる高解像度化等を行い、海洋変動の予測精度の向上を図っていきます。
2節 地球温暖化問題への対応
気象庁では、地球温暖化をはじめ気候変動に係わる問題に対処するため、気候変動に関する監視・予測情報を発表しています。
気候変動の監視情報には、世界の平均気温の長期的な変化や、日本国内の猛暑日や大雨などの極端現象の長期的な変化、大気中や海洋中の二酸化炭素濃度の長期的な変化などに関する情報があります。これらの監視には、全世界の千数百か所の観測所における観測データ、気象官署やアメダスの観測データ、海洋観測船や航空機、衛星などによる観測データを用いています。このような大気や海洋の監視情報は、「気候変動監視レポート」として毎年公表しています。

気候変動の予測情報には、地球温暖化予測情報があります。これは、地球温暖化の原因である二酸化炭素などの温室効果ガスの増加に伴って、将来の気候がどのように変化するのかを数値シミュレーションモデルを用いて予測した情報です。気象庁では、最新の数値シミュレーションモデルを用いた予測結果を「地球温暖化予測情報」として数年ごとに公表しています。
気象庁は、これらの業務を通じて、我が国における地球温暖化対策の推進や、国連の気候変動に関する政府間パネル(IPCC)の評価報告書などに貢献しています。
コラム
■気候講演会「高校生と考える、地球温暖化とわたしたちの未来」の開催
平成30年1月27日(土)に、高校生と共に地球温暖化した未来の社会を生活の目線から考えるイベントを、気象庁本庁にて行いました。当日はまず、午後1時から高校生19人を対象とし、「50年後の生活を探ってみよう」と題した、地球温暖化を軸に将来の生活を考えるワークショップを行いました。さらにその後、ここで出たアイデアについて、パネルディスカッションを通じて高校生と専門家が議論を交わしました。高校生のユニークなアイデアに触発され、専門家からも自由なコメントがなされ、また、壇上の高校生だけではなく、客席の高校生からも次々と発言があるなど、議論の展開は白熱したものとなりました。こうした自由かつフラットな雰囲気により、会場では聴講者も含めて地球温暖化についてそれぞれが我が事として考える雰囲気が醸成されました。
気象庁は、今後もより効果的な普及啓発を目指し、改善を続けていくとともに、我が国の地球温暖化対策の基礎となる観測・監視・予測及びその知見の提供を続けて参ります。



























火" />















