第1部 国民の安全・安心を支える気象業務
序章 はじめに
1節 気象情報の流れ
気象庁は、気象・海洋や地震・火山などの自然現象を常に監視・予測し、的確な気象情報を提供することによって、自然災害の軽減、国民生活の向上、交通安全の確保、産業の発展などを実現することを任務としています。気象庁では、これらの自然現象に関する防災気象情報を、防災関係機関にオンラインで迅速に伝達すると同時に、テレビ・ラジオやインターネット等を通じて広く国民に発表しています。

気象庁が発表する大雨警報や津波警報などの防災気象情報は、様々な伝達手段を用いて防災機関や住民へ伝達されます。
例えば、気象庁では、防災気象情報をテレビ・ラジオ等の報道機関や気象庁ホームページなどを通じて住民へ提供しているほか、都道府県や消防庁を通じて市町村等防災機関に伝達しています。市町村からは、地域の実情に応じて防災行政無線や広報車の巡回、ケーブルテレビなどを用いて防災気象情報が周知されます。また、携帯事業者の協力を得て、緊急地震速報や津波警報、気象等及び噴火に関する特別警報を、該当する地域にいる一人ひとりの携帯電話に一斉に配信する「緊急速報メール」等を用いた伝達も行っています。さらに、最近では携帯電話やスマートフォンなどの各種アプリケーションを用いて、一人ひとりがその地域で必要な防災気象情報を手軽に手に入れることが出来るようになっています。
気象庁は、防災気象情報を防災機関や住民に効果的に伝達することにより、地域における防災力の強化や気象災害に伴う被害の防止・軽減を図っています。
2節 気象庁ホームページ
気象庁ホームページでは、大雨、地震・津波、火山噴火等に関する防災情報を掲載しています。掲載している防災情報には、警報・注意報や予報等を文字や表で伝えるものや、いつ、どこで洪水や浸水害発生の危険度が高まるのかがわかる「危険度分布」があります。また、これらの防災情報の解説や効果的な利用方法も合わせて掲載しています。平成30年(2018年)10月に、いま知りたい情報を分かりやすく表示するためトップページをリニューアルし、スマートフォン向けトップページも新設しました。気象庁ホームページは、日頃から防災情報の取得に有効に活用されており、1日で約1,800万ページビュー、特に、台風が接近している時などはアクセス数が増加し、5,000万ページビューを超えることもあります。

3節 防災情報提供センター
国土交通省は、省内の各部局等が保有する様々な防災情報を集約して、インターネットを通じて国民の皆様へ一つのホームページから提供するため、「防災情報提供センター」というウェブサイト(http://www.mlit.go.jp/saigai/bosaijoho/)を運用しており、その運営は気象庁が担当しています。

このウェブサイトからは、気象庁と国土交通省の各レーダーそれぞれの長所を活かして統合した雨の分布に、省内各部局及び都道府県などの雨量情報を重ね合わせて表示可能な「リアルタイムレーダー」をはじめ、河川、道路、気象、地震、火山、海洋などの各種の災害・防災情報を容易に入手することができます。
また、携帯端末向けのホームページ(http://www.mlit.go.jp/saigai/bosaijoho/i-index.html)では、屋外などパソコンが使えないような場所でも、これらの災害・防災情報を入手できるようにしています。
1章 気象の監視・予測
1節 気象の監視と情報発表
(1)気象等の特別警報、警報、注意報及び気象情報
ア.気象等の特別警報・警報・注意報及び気象情報の役割
気象庁は、大雨や暴風などによって発生する災害の防止・軽減のため、気象等の特別警報・警報・注意報及び気象情報(以下、「防災気象情報」)を発表しています。災害に結びつくような激しい現象が予想されるときには、まず数日前から気象情報を発表し、その後の危険度の高まりに応じて注意報、警報、特別警報を段階的に発表することで、市町村、都道府県、国の機関等の防災関係機関の活動や住民の安全確保行動の判断を支援しています。これらの内容や発表タイミングについては、平常時から防災関係機関との間で意見交換を行い、効果的な防災活動の支援となるよう努めています。特に「平成30年7月豪雨を踏まえた水害・土砂災害からの避難のあり方について」報告においては、防災情報を5段階の警戒レベルにより提供することが提言されており、この警戒レベルへの対応も進めています。特別警報・警報・注意報及び気象情報には、以下のようなものがあります。

特に、大雨特別警報は以下のような位置づけ・役割を持っています。

イ.気象等の特別警報・警報・注意報
○気象等の特別警報・警報・注意報の種類
現在、気象等の特別警報は6種類、警報は7種類、注意報は16種類あります。大雨・洪水・高潮の警報等は、それぞれ警戒レベルと対応しています。

○気象等の特別警報・警報・注意報の発表区域と発表基準
気象等の特別警報・警報・注意報は、市町村単位で発表しており、災害発生に密接に結びついた指標(風速、潮位や後述の指数など)を用いて発表基準を設定しています。警報・注意報の基準は、市町村ごとに過去の災害を網羅的に調査した上で、重大な災害が発生するおそれのある値を警報の基準に、災害が発生するおそれのある値を注意報の基準に設定しています。例えば、暴風警報の基準は「風速がこの値以上に到達すると重大な災害が発生するおそれがある」という値を設定しています。また、特別警報の基準は、数十年に一度という極めて希で異常な現象を対象として設定しています。そして、特別警報、警報、注意報は、基準以上に到達する現象(以下「特別警報級、警報級、注意報級の現象」)が予想されるときに発表します。

なお、強い地震により地盤がゆるんだり、火山噴火により火山灰が積もったりしている地域では、降雨に伴う災害が通常よりも起きやすくなります。このような場合は、通常よりも警戒を高めるため、都道府県などと協議の上で、大雨警報などの基準を暫定的な値に引き下げて運用することがあります。
○気象等の特別警報・警報・注意報及び早期注意情報(警報級の可能性)の発表
警報級の現象は、ひとたび発生すると命に危険が及ぶおそれがあります。このため、警報級の現象が発生すると予想される時間よりも前(最大で6時間程度前)に警報を発表することとしており、警報の発表にあたっては危険な時間帯が一目で分かるよう、警報級、注意報級の現象が予想される時間帯を赤色、黄色で示した時系列の表を付しています。また、警報級の現象が概ね6時間以上先に予想されている場合には、警報の発表に先立って警報に切り替える可能性が高い注意報を発表し、警報級の現象が予想される時間帯を明示しています。例えば、警報級の現象が翌日明け方に発生すると予想される場合には、あらかじめ夕方の時点で注意報を発表し、警報級の予想となっていることが一目で分かるように明け方の時間帯を赤色で表示して「明け方までに○○警報に切り替える可能性が高い」と記載しています。こうした、警報等の発表から現象発生までの猶予時間(リードタイム)は、警報等が防災関係機関や住民に伝わり安全確保行動がとられるまでにかかる時間を考慮して設けているものです。ただし、現象の予想が難しい場合にはリードタイムを十分確保できない場合もあります。

また、警報級の現象が5日先までに予想されているときには「早期注意情報(警報級の可能性)」を[高]、[中]の2段階で発表しています。警報級の現象は、ひとたび発生すると命に危険が及ぶなど社会的影響が大きいため、可能性が高いことを表す[高]だけでなく、可能性が高くはないが一定程度あることを表す[中]も発表しています。なお、[高]や[中]が発表されていなくても、天候の急激な変化に伴って警報発表となる場合もあります。明日までの早期注意情報(警報級の可能性)は、警戒レベル1に対応します。
ウ.各災害に関する防災気象情報
○土砂災害に関する防災気象情報
大雨によって土砂災害発生の危険度が高まるときには、危険度の高まりに応じて段階的に、大雨注意報【警戒レベル2】、大雨警報(土砂災害)【警戒レベル3相当】、土砂災害警戒情報等【警戒レベル4相当】を市町村単位で発表しています。このうち、土砂災害警戒情報は、命に危険を及ぼす土砂災害がいつ発生してもおかしくない状況となったときに、市町村長の避難勧告や住民の避難開始の判断を支援するために都道府県と気象庁が共同で発表しています。さらに、これらの情報が発表されたときに実際にどこで危険度が高まっているかを把握できるように、地図上で1キロメートル四方の領域(メッシュ)ごとに危険度の高まりを5段階に色分けして表示した「大雨警報(土砂災害)の危険度分布(土砂災害警戒判定メッシュ情報)」を常時10分毎に更新しています(令和元年度出水期より5キロメッシュから1キロメッシュに高解像度化予定)。

大雨に伴って発生する土砂災害には、現在降っている雨の量だけでなく、これまでに降った雨による土壌中の水分量も深く関係していることから、土砂災害発生リスクの高まりを把握するに当たっては、60分間積算雨量とともに、雨が土壌中に浸み込んで溜まっている量を指数化した「土壌雨量指数」を用いています。

また、土砂災害発生の危険度を判断する設定の基準には、過去約25年分の土砂災害データを用いています。特に、土砂災害警戒情報の基準は「この基準を超えると、過去の重大な土砂災害の発生時に匹敵する状況となり、この段階では命に危険を及ぼす土砂災害がすでに発生していてもおかしくない」という基準を設定しています。大雨警報(土砂災害)の危険度分布では、この基準を超えると、5段階の危険度のうち最大の「極めて危険」(濃い紫色)が出現しますので、この濃い紫色が出現する前の段階で避難を開始し、安全な場所への避難を完了しておく必要があります。
従って、土砂災害から命を守るためには、避難にかかる時間(約2時間)を考慮し、2時間先までに土砂災害警戒情報の基準に到達することが予測された時点で速やかに避難を開始する必要があります。大雨警報(土砂災害)の危険度分布ではこのタイミングで避難開始の目安となる「非常に危険」(うす紫色)【警戒レベル4相当】が出現し、速やかに土砂災害警戒情報が発表されます。さらに、高齢者等の方が避難を開始する目安となる大雨警報(土砂災害)については、避難にかかる時間を考慮して、土砂災害警戒情報よりも1時間程度早く発表できるような基準を設定しています。土壌雨量指数の2時間先までの予測値がこの基準に到達しているとき、大雨警報(土砂災害)の危険度分布では「警戒」(赤色)【警戒レベル3相当】が出現し、速やかに大雨警報(土砂災害)が発表されます。地盤が崩れやすく土砂災害が発生しやすい地域では、過去の土砂災害履歴に基づき土砂災害警戒情報等の基準が低く設定されています。この様に、土砂災害警戒情報等の基準には地質や地盤の崩れやすさの違いなども反映されています。

土砂災害は、建物に壊滅的な被害をもたらし一瞬のうちに尊い人命を奪ってしまう恐ろしい災害です。崖や渓流の付近など、土砂災害によって命が脅かされる危険性があると認められる場所は、都道府県が土砂災害警戒区域や土砂災害危険箇所(以下「土砂災害警戒区域等」)に指定しています。土砂災害警戒区域等にお住まいの方は、可能な限り早めの避難を心がけていただき、高齢者等の方は遅くとも大雨警報(土砂災害)の危険度分布で「警戒」(赤色)が出現した時点で、一般の方も遅くとも「非常に危険」(うす紫色)が出現した時点で速やかに避難を開始し、「極めて危険」(濃い紫色)に変わるまでに避難を完了しておく必要があります。
○浸水害に関する防災気象情報
下水道等の排水能力を超えるような短時間の強い雨が降ると、周囲より低い窪地や道路のアンダーパス等に雨水が集まって家屋の床上浸水や道路冠水等が発生します。こうした浸水害の危険度が高まるときには、危険度の高まりに応じて段階的に、大雨注意報【警戒レベル2】、大雨警報(浸水害)【警戒レベル3相当】等を発表しています。また、数年に一度しか発生しないような短時間の大雨を観測した場合には記録的短時間大雨情報を発表し、浸水害等の発生につながるような猛烈な雨が降っていることを迅速に知らせています。さらに、これらの防災気象情報が発表されたときや雨が強まってきたときに、どこで危険度が高まっているかを把握できるよう、地図上で1キロメートル四方の領域ごとに危険度の高まりを5段階に色分けして表示した「大雨警報(浸水害)の危険度分布」を常時10分毎に更新しています。この危険度分布は、下水道等で排水しきれないほどの大雨が短時間で降ったことが原因で、河川の氾濫とは関わりなく発生する浸水害(いわゆる内水氾濫)の危険度の高まりを示しています。住宅の地下室や道路のアンダーパスは特に危険ですので、各自の判断で、こうした場所から離れ、屋内の浸水が及ばない階に移動する等の安全確保行動をとってください。

○洪水害に関する防災気象情報
河川の上流域における降雨や融雪によって洪水害発生の危険度が高まるときには、危険度の高まりに応じて段階的に洪水注意報、洪水警報を発表しています。また、これらが発表されたときに実際にどの河川のどこで危険度が高まっているかを把握できるように、危険度の高まりに応じて、地図上で河川流路を概ね1キロメートルごとに5段階に色分けして表示した「洪水警報の危険度分布」を常時10分毎に更新しています。この危険度分布には「指定河川洪水予報」(後述)の危険度も重ねて表示しています。
・中小河川の洪水害に関する防災気象情報
中小河川は、流域面積が比較的小さく、上流域に降った雨が河川に集まるまでの時間が短いため、短時間のうちに急激な水位上昇が起きやすい特徴があります。洪水危険度の急激な高まりに気付きにくいため、不意を突かれて逃げ遅れることのないよう早めの避難が必要となります。

中小河川であっても氾濫した際には家屋が押し流されたり、場所によっては浸水の深さが最上階の床の高さにまで達したりするおそれがあります。特に、山間部を流れる中小河川(山地河川)は、勾配が急で流れが速く、氾濫する前から水流によって川岸が削られて川沿いの家屋が押し流されるおそれがあるほか、氾濫した際も幅の狭い谷底平野に流路が限定されるため、谷底平野全体が川のようになって水かさが深くなりやすく、破壊力の大きな氾濫流が生じて家屋が押し流されるおそれもあります。こうした区域にお住まいの方は「洪水警報の危険度分布」を用いて早めの避難を心がけてください。「洪水警報の危険度分布」では、避難にかかる時間等を考慮して3時間先までの予測値を用いることで、実際に急激な水位上昇が起きるより前の早い段階から、洪水危険度の急激な高まりの見込みを事前に把握できるようにしています。また、上流地点に出現した危険度の高まりは、その後、下流に移動してくる傾向がありますので、上流地点の危険度も含めて確認することで、自らに迫る危険をいち早く覚知して早めの準備や判断ができます。ただし、5段階の危険度のうち最大の「極めて危険」(濃い紫色)が出現した段階では、すでに氾濫した水により道路冠水等が発生して屋外への避難が困難となっているおそれがあります。中小河川の水位上昇は非常に急激なため、遅くとも「非常に危険」(うす紫色)【警戒レベル4相当】が出現した時点で、水位計や監視カメラ等で河川の現況も確認した上で、速やかに避難開始の判断をすることが大変重要です。また、危険度がそこまで高まっていなくても、自治体から避難勧告が発令された場合や河川管理者から氾濫危険情報が発表された場合には、速やかに避難行動をとってください。

・大河川の洪水害に関する防災気象情報
大河川は流域面積が広く、氾濫が発生すると、大量の氾濫水で周辺の家屋が押し流され、浸水も広範囲にわたり、場所によっては深く浸水した状態が長期間継続します。

流域面積が大きく洪水により大きな損害を生ずる河川については、気象庁は国土交通省又は都道府県と共同で「指定河川洪水予報」を発表しています。発表する情報は、危険度の高まりに応じて「氾濫注意情報」、「氾濫警戒情報」、「氾濫危険情報」、「氾濫発生情報」の4つがあり、河川名を付して「○○川氾濫危険情報」のように発表します。これらの情報と警戒レベルとの対応を図にまとめました。
氾濫が発生したときに水流で家屋が押し流されてしまう場合や浸水の深さが最上階の床の高さまで達してしまう場合等には命に危険が及びます。こうした危険のある家屋等にお住まいの方は自治体の避難情報や河川の水位情報に留意するとともに、指定河川洪水予報の氾濫危険情報が発表された時点で家屋等からの立退き避難を開始し、浸水想定区域の外の安全な場所に避難することが大変重要です。

これら大雨による災害について、危険度の高まりに応じて段階的に発表される防災気象情報、市町村の対応例、住民の方にとっていただきたい行動等の概要を図のようにまとめました。
○高潮災害に関する防災気象情報
台風や低気圧等の接近に伴う海面の上昇により、高潮災害が発生するおそれがあると予想されるときには高潮警報【警戒レベル4相当】や高潮警報に切り替える可能性が高い注意報【警戒レベル3相当】、高潮注意報【警戒レベル2】を発表しています。これらの警報等には、市町村長による避難勧告等の発令区域の判断を支援するため、予想される最高潮位(高潮の高さ)の標高を記載しています。

高潮災害で命に危険が及ぶ範囲は高潮の高さによって大きく異なります。自治体のハザードマップなどで潮位(標高)に応じた浸水区域などをあらかじめご確認ください。高潮発生時に堤防を越えた波浪が家屋を直撃する場合や氾濫した水に家屋が押し流されてしまう場合等には命に危険が及びます。こうした危険のある区域にお住まいの方は、台風や急発達する低気圧の接近が予想されているときには、高潮注意報が発表されたら予想最高潮位の標高を確認し、お住まいの場所が命を守るために家屋等からの立退き避難が必要な場所かどうか確認するようにしてください。

さらに、高潮災害が起こるような台風等の接近時には、潮位の上昇よりも先に暴風が吹き始め、屋外移動が困難となりますので、高潮警報を待つことなく暴風警報が発表された時点で避難を開始する必要があります。そして、暴風が吹き始める段階までには高潮注意報の予想最高潮位に応じた浸水想定区域の外の安全な場所への避難を完了しておくことが大変重要です。なお、暴風警報は、暴風の吹き始める概ね3~6時間前に、暴風の吹き始める時間帯を明示して発表しています。

コラム
■警報が発表されるときってどんなとき?
Q.大雨や洪水の警報が発表されるときってどんなとき?
A.大雨や洪水の警報は、今後の雨によって重大な災害が発生するおそれのある時に発表します。気象庁は、平成29年(2017年)7月から、災害との結びつきが強い三つの「指数」(土壌雨量指数、表面雨量指数、流域雨量指数)の技術を活用して発表するようにしています。この「指数」は、地面に到達した後の雨水の動きを計算式で再現し、その土地がもともと持っている災害に対する弱さ(素因)も考慮して大雨による災害リスクの高まりを表しています。
Q.指数の技術の活用で警報は良くなったの?
A.「指数」の技術を活用することで、大雨となっても災害が発生しにくい場所では必ずしも警報を発表する必要がないと判断できるようになり、大雨警報や洪水警報が発表されたときに災害が発生しないという状況(空振り)を大幅に減らすことができました。また、警報の適中率をさらに高められるよう、危険が相当に切迫したタイミングで大雨警報や洪水警報等を発表するよう抜本的に改善しました。大雨警報や洪水警報が発表されたときには、避難の準備をするなどの対応行動をとっていただく必要がありますが、これらの改善により、より行動を起こすに相応しい状況を示すようになりました。
Q.警報ってどのように使えばいいの?
A.大雨警報や洪水警報は、「早期注意情報(警報級の可能性)」や大雨注意報、洪水注意報と合わせてご利用ください。警報を待ってから行動するのではなく、「早期注意情報(警報級の可能性)」が発表されたときに、警報の発表に備えて今後の見通しを積極的に収集することを始める等、事前に災害への心構えを高める、といった利用が有効です。特に、ハザードマップで示されているような土砂災害や洪水災害により命が脅かされる危険性が認められる場所にお住まいの方が確実に避難するためには、急に行動を迫られることのないよう、段階的に発表される防災気象情報を活用することが重要です。

Q.大雨によってどこで危険度が高まっているかもっと詳しく知るにはどうしたらいいの?
A.平成29年7月から、「指数」の技術を活用して、土砂災害、浸水害、洪水発生の危険度が高まっている詳細な場所を地図上で5段階に色分けして示す大雨警報・洪水警報の危険度分布の提供を開始しました。実際に大雨警報や洪水警報が発表されたときには、スマートフォン等から「危険度分布」を確認することで、自分がいる場所とその周辺の危険度が高まっているかどうかを把握することができます。
エ.その他の防災気象情報
○台風情報
気象庁では台風の動きを常時監視し、台風の実況や、その台風がいつ頃どこにどの程度の強さで接近するかを「台風情報」でお知らせしています。台風が存在する場合、台風の中心位置、進行方向と速度、大きさ、強さの実況と12時間先、24時間先の予報を3時間ごとに発表します。さらに、5日先までの24時間刻みの進路・強度予報を6時間ごとに発表します。予報では、台風の中心が70%の確率で進む範囲(予報円)と、台風の中心が予報円内に進んだ場合に暴風域(平均風速が毎秒25メートル以上の領域)に入るおそれのある範囲(暴風警戒域)を示します。

台風の勢力は、風速をもとにして台風の「大きさ」と「強さ」で表現します。「大きさ」は平均風速が毎秒15メートル以上の強風の範囲(強風域)を、「強さ」は最大風速を基準にして表現を使い分けています。

台風が我が国に近づき被害のおそれが出てきた場合には、様々な防災対策に利用できるよう、上記の情報に加えて、台風の実況と1時間後の推定値を1時間ごとに、24時間先までの3時間刻みの予報を3時間ごとに発表します。また、5日先までの「暴風域に入る確率」を各地域の時間変化のグラフ(3時間刻み)と日本周辺の分布図で示して6時間ごとに発表します。

コラム
■台風5日強度予報の運用開始
平成30年(2018年)6月にスーパーコンピュータシステムを更新することにより計算能力を向上させるとともに、最大風速や中心気圧など台風の強度を予測するための技術開発等を進めることで、平成31年3月14日より、それまで3日先まで発表していた台風強度予報を5日先まで延長して発表することとしました。これにより、台風予報は進路・強度ともに5日先までとなり、しかも、従来の3日先までの進路・強度予報と同じ発表時刻・発表頻度で発表します(台風1個の場合は、3時、9時、15時、21時の観測時刻の約50分後に、台風が複数個の場合は1個目を約50分後、2個目以降を約70分後に発表)。また、台風の暴風域に入る確率も、従来の3日先までから5日先まで延長しました。
台風5日強度予報の運用開始により、たとえば、4日先や5日先に台風が日本へ接近することが予想される場合、台風の接近が見込まれる地域では、台風の進路に強度の情報もあわせて参照することができ、台風接近時の防災行動計画(タイムライン)に沿った自治体等の防災対応を、これまでよりも早い段階からより効果的に支援することが可能となりました。
○(全般・地方・府県)気象情報
低気圧や前線などの災害に結びつくような激しい気象現象について、現象の経過、予想、防災上の留意点などを気象情報(「大雨に関する気象情報」など)として発表します。これらの情報では、図表を用いて最も注意すべき点を分かりやすく示す図形式での発表も行っています。また、少雨、高温、低温や日照不足など、長期間にわたり社会的に大きな影響を及ぼす天候の状況についても気象情報(「高温に関する気象情報」など)として発表します。


コラム
■図形式地方気象情報の提供開始
気象庁では、自治体や住民の皆様の防災対応を効果的に支援するため、よりわかりやすい気象情報を提供するとともに、地域の防災関係機関や報道機関等とも連携して地域全体の気象防災力の向上に向けた取り組みを継続的に取り組んでいます。
その中で、これまで文章形式の情報のみであった全般気象情報や地方気象情報において、図形式の情報の提供を平成30年(2018年)6月より開始しました。注目点や今後の見通し、危険度の高まる場所や時間帯等の重要なポイントを、分かりやすい図や表などを用いた気象情報を提供することにより、台風の接近時などに広い範囲の気象状況から防災上重要なポイントを一目で把握出来るようになり、より納得感を持っていただける情報となっています。また、図や表を用いた気象情報には、最新資料へのリンク先を明記するなど、利用者の方々に使いやすい情報となるよう工夫して作成します。分かりやすい、使いやすい情報の提供により、関係機関や住民の皆様の効果的な防災対応を支援していきます。

○記録的短時間大雨情報
大雨警報の発表中に、数年に一度しか発生しないような短時間の大雨を観測した場合には記録的短時間大雨情報を発表します。この情報が発表された地域では土砂災害や浸水害、中小河川の洪水害の発生につながるような猛烈な雨が降っていることを意味しています。

この情報が発表されたら、実際にどこで災害発生の危険度が高まっているかを大雨・洪水警報の危険度分布で確認してください。特に土砂災害警戒区域等、これらの災害で命に危険が及ぶおそれが認められる区域にお住まいの方は、地元自治体の発令する避難情報に留意し、速やかに安全確保行動をとってください。
○雨の実況と予測情報(解析雨量、降水短時間予報、高解像度降水ナウキャスト)
「解析雨量」は、降水量分布を把握できるように、気象レーダー観測で得られた雨の分布を、アメダスなどの雨量計で観測された実際の雨量で補正し、1時間雨量の分布を1キロメートル四方の細かさで解析します。「降水短時間予報」は、目先数時間に予想される雨量分布を把握できるように解析雨量をもとに、雨域の移動、地形による雨雲の発達・衰弱を考慮し、また数値予報の予測雨量も用いて、6時間先までの各1時間雨量を1キロメートル四方の細かさで予測します。「解析雨量」と「降水短時間予報」は、素早い防災情報の発表に役立てるため、10分間隔で発表します。これに加えて、平成30年度に「降水短時間予報」の予報時間を15時間先まで延長しました。7時間先から15時間先までの各1時間雨量を5キロメートル四方の細かさで予測し、1時間間隔で発表します。

さらに、極めて短時間に変化する雨にも対応するため、より即時的にきめ細かな雨量の予測情報を提供するのが「高解像度降水ナウキャスト」です。5分ごとの降水の強さと降水量の分布を250メートル四方の細かさ(30分先まで。35分から60分先までは1キロメートル四方単位)で予測するもので、情報は5分間隔で更新されます。また、30分後までの「強い降水域」や、竜巻・落雷の危険が高まっている「竜巻発生確度2又は雷活動度4」等の領域を1枚の画像に重ねて表示することができます。高解像度降水ナウキャストの解析・予測には、全国20カ所の気象ドップラーレーダーのデータに加え、気象庁・国土交通省・地方自治体が保有する全国約10,000カ所の雨量計の観測データ、ウィンドプロファイラやラジオゾンデの高層観測データ、国土交通省のXRAIN(高性能レーダ雨量計ネットワーク)のデータも活用しています。また、最新の技術を用いて降水域の内部を立体的に解析することにより精度向上を図っています。
コラム
■「今後の雨」はじめました
気象庁は平成30年(2018年)6月より、気象庁ホームページで15時間先までの雨の分布予報を表示できる「今後の雨」の提供をはじめました。これまで提供していた「解析雨量・降水短時間予報」のページをより使いやすくするとともに、予報時間をそれまでの6時間先までから15時間先までに延長しています。「今後の雨」はパソコンやスマートフォンでアクセスすることができ(右図)、見たい範囲に自由に移動することや拡大・縮小して表示することができます(左下図)。


「今後の雨」は、例えば朝出かける前に夜までの雨の予報を確認して傘を持っていくか判断したり、夜寝る前に翌日午前中の予報を確認して外出時間を早めたりするなど、日常的に利用できます。また、台風接近時など大雨時の防災対応にも活用いただけます。例えば夜間から明け方に警報級の大雨により土砂災害が発生することが予想されている場合は、まだ明るい夕方のうちに翌朝までのお住まいの地域で大雨になる時刻や分布を確認して、避難準備の判断などに利用できます。雨が降り始めたら、「今後の雨」から切り替えられる「危険度分布」も確認するようにしてください(前頁右下図)。

「今後の雨」を日頃からこまめにチェックして、大雨の時などの緊急時にもすぐに使うことができるようにしておきましょう。
○積乱雲に伴う激しい気象現象に関する情報
・竜巻発生確度ナウキャストと竜巻注意情報
積乱雲に伴う竜巻などの激しい突風から身の安全を確保していただくための気象情報として、「竜巻発生確度ナウキャスト」及び「竜巻注意情報」を発表しています。竜巻発生確度ナウキャストは、気象ドップラーレーダーの観測などを基に、竜巻などの激しい突風が発生する可能性の程度を10キロメートル格子単位で解析し、その1時間後(10~60分先)までの予測を行うもので、10分ごとに発表します。
竜巻発生確度ナウキャストを利用することにより、竜巻などが発生する可能性の高い地域や刻々と変わる状況を詳細に把握することができます。竜巻注意情報は、天気予報と同じく各都道府県をいくつかに分けた地域に対して発表しており、竜巻発生確度ナウキャストで発生確度2が現れた地域に加え、竜巻の目撃情報が得られて竜巻の継続や新たな竜巻の発生するおそれが高い状態が続くと判断した地域にも発表しています。竜巻注意情報が発表されたときには、情報の発表から1時間程度は竜巻などの激しい突風に対する注意が必要です。


・雷ナウキャスト
落雷による被害を防ぐための気象情報として、「雷ナウキャスト」を発表しています。雷ナウキャストは、雷監視システムによる雷放電の検知及びレーダー観測などを基に、雷の激しさや雷の可能性を1キロメートル格子単位で解析し、その1時間後(10分~60分先)までの予測を行うもので、10分ごとに発表します。雷の激しさや雷の発生可能性は、活動度1~4で表します。このうち活動度2~4となったときには、既に積乱雲が発達しており、いつ落雷があってもおかしくない状況です。屋外にいる人は建物の中に移動するなど安全の確保に努めてください。

(2)天気予報、週間天気予報、季節予報
天気や気温は、日々の生活と密接にかかわっています。例えば、今日は傘を持って行った方がよいか、週末に予定している旅行ではどんな服装をすればよいかといった時に、天気予報が役に立ちます。また、大雨や暴風といった命に危険を及ぼすような現象について、5日先までに発生が予想されるかどうかを「警報級の可能性」として天気予報や週間天気予報の発表に合わせて発表し、[高][中]という2段階でその可能性をお知らせしています。
ア.天気予報
天気予報は、毎日5時、11時、17時に発表しています。天気予報には、「府県天気予報」、「地方天気分布予報」、「地域時系列予報」の3種類があります。
「府県天気予報」は、明後日(5時の発表では明日)までの風、天気、波の高さ、最高・最低気温、6時間ごとの降水確率を予報します。対象となる地域の1日ごとの天気をおおまかに把握する場合に適しています。

「地方天気分布予報」と「地域時系列予報」は、発表時刻の1時間後から向こう24時間(17時の発表では、向こう30時間)の天気などの分布を3時間刻みに予報しますので、府県天気予報よりも詳しい天気を知ることができます。
地方天気分布予報では、面的な分布が一目で分かるので、雨が何時ころにどの辺りで降るかといったことを、容易に把握することができます。
地域時系列予報では、対象となる地域の天気、風、気温の時間変化を知るのに便利です。


イ.週間天気予報
週間天気予報では、予報発表日の翌日から1週間先までの日々の天気、最高・最低気温、降水確率を、毎日11時と17時に発表しています。今日や明日の予報に比べ、さらに先の予報については、どうしても不確実性が大きくなります。週間天気予報では、その日の予報がどの程度信頼できるかという情報をお知らせするために、天気の信頼度と最高・最低気温の予測範囲をあわせて示しています。信頼度は、3日目以降の予報での降水の有無について「予報が適中しやすい」ことと「予報が変わりにくい」ことを表す情報で、予報の信頼度が高いほうから順にA、B、Cの3段階で表現します。例えば、平成30年(2018年)1月10日11時発表の島根県の週間天気予報では、14~16日は同じ曇り時々晴れという予報ですが、16日は14、15日よりも信頼度が低く、予報が変わる可能性が比較的高いことを示しています。また、気温の予測範囲は、2日目以降の気温の欄に(11~16)のように括弧を付して記述しています。実際の気温がこの気温の範囲に入る確率はおよそ80%です。

ウ.季節予報
季節予報には、予報期間別に、2週間程度先までを予報する異常天候早期警戒情報、1か月先までを予報する1か月予報、3か月先までを予報する3か月予報、6か月先までを予報する暖候期予報・寒候期予報があり、それぞれの期間について、平均的な気温や降水量などを、予報区単位で予報しています。平均的な気温や降水量などは、3つの階級(「低い(少ない)」、「平年並」、「高い(多い)」)に分け、それぞれの階級が出現する可能性を確率で表現しています。異常天候早期警戒情報については、2週間程度先までの7日間平均気温や7日間降雪量が平年から大きく隔たる可能性が高いと予測した場合に発表します。それぞれの予報の内容と発表日時は表のとおりです。また、地方季節予報で用いる予報区分は図のとおりです。なお、令和元年(2019年)6月には、異常天候早期警戒情報の提供を終了し、2週間気温予報及び早期天候情報の提供を開始します。


(3)その他の情報
ア.光化学スモッグなどの被害軽減に寄与するための情報提供
気象庁は、光化学スモッグなどの大気汚染に関連する気象状況を都道府県に通報するとともに、光化学スモッグが発生しやすい気象状況(晴れて、気温が高く、風が弱いなど)が予想される場合には「スモッグ気象情報」や「全般スモッグ気象情報」を広く一般に発表しています。また、環境省と共同で光化学スモッグに関連する情報をホームページで提供しています。
イ.熱中症についての注意喚起
一般的な注意事項として熱中症も含めた高温時における健康管理への注意を呼びかけることを目的として、高温注意情報や日々の天気概況、気象情報の中でも、熱中症への注意の呼びかけを盛り込んで発表しています。
平成27年度(2015年度)からは、高温注意情報(概ね35℃以上※の高温が予想される場合)の発表を5時頃から17時頃の間に随時発表するように、又、高温注意情報を発表した場合だけでなく概ね真夏日(最高気温30℃以上)が予想される場合にも日々の天気概況で注意を呼びかけています。さらに、令和元年(2019年)6月からは新たな情報として2週間気温予報の発表を開始し、2週間先にかけての気温を毎日予報するとともに、週に2回(原則として月曜日及び木曜日)、著しい高温が予想される場合は高温に関する早期天候情報を発表して注意を呼びかけます。
地方別、都道府県別の高温注意情報の発表状況、内容、気温予想グラフは気象庁ホームページで確認できます(https://www.jma.go.jp/jma/kishou/know/kurashi/netsu.html)。また、テレビ等の報道機関や関係機関を通じて伝えられますので、暑さを避け、水分をこまめに補給するなど、特に健康管理に十分気をつけてください。
※一部の地域では35℃以外を用いています。
コラム
■気象庁ホームページ「最新の気象データ」の改善 ~特定期間や降雪等のデータを充実
気象庁ホームページ「最新の気象データ」では、今日と昨日の最高気温や降水量など、日ごとに集計したデータを、分布図や全国の上位10位までのランキング、観測史上1位の値を更新した地点の一覧表で確認することができます。
これらに加え、平成30年(2018年)に「特定期間の気象データ」として、大雨、台風などの際に一連の現象の始まりから終わりまで集計したデータの掲載を開始したほか、日ごとのデータの掲載期間も過去1週間分に延長しました。

更に、1、3、24、48、72時間降水量の他に6、12時間降水量も掲載するとともに、雪に関しては3、6、12、24、48、72時間降雪量の統計を過去に遡って新たに始め、そのデータを載せるなど、短時間や長時間にわたる気象状況の把握を可能としています。
大雨、台風、大雪などの時や毎日の気象状況の把握などにご活用ください。
気象庁ホームページ「最新の気象データ」 https://www.data.jma.go.jp/obd/stats/data/mdrr/index.html

2節 気象の観測
(1)地上気象観測
気象台や測候所、特別地域気象観測所では、気圧、気温、湿度、風向・風速、降水量、日照時間などの地上気象観測を行っています。また、集中豪雨等の局地的な気象現象を把握することを目的として、これらの気象官署を含む全国各地の約1,300か所で、自動観測を行うアメダス(地域気象観測システム)により、降水量などを観測しています。このうち約840か所では、降水量に加えて、気温、風向・風速、日照時間を、また、豪雪地帯などの約320か所では、積雪の深さを観測しています。
地上気象観測により得られるデータは、防災気象情報の発表等に利用されるほか、ホームページなどを通じて広く提供されています。これらの観測データは、各観測地点における気温や降水量等の情報ですが、気象庁では、「今」の気象状況を、広がりをもった情報として見ることができるよう、「推計気象分布」を合わせて提供しています。推計気象分布は、アメダスの観測データに加えて、気象衛星ひまわりの観測データや解析雨量等を用いて気温と天気のきめ細かな分布を算出したものであり、観測点のない場所も含め、気象状況を面的に把握できるようになっています。



(2)レーダー気象観測
気象レーダーは、水平方向に回転するパラボラアンテナから電波を発射し、雨粒等によって反射されて戻ってくる電波を受信することで、どの位置にどのような強さの降水があるかを観測する装置です。気象庁は、全国20か所に設置した気象レーダーにより、我が国の陸上全域と周辺の海上における降水の分布とその強さを5分毎に観測しています。また気象レーダーは、反射されて戻ってくる電波のドップラー効果を利用して、風で流される雨粒や雪の動きを観測する機能も備えており、集中豪雨や竜巻などの突風をもたらす積乱雲内部の詳細な風の分布の把握に威力を発揮します。これらの観測成果は、気象庁ホームページ等で提供されるほか、天気予報や大雨警報などの気象情報の発表に利用されています。


コラム
■発電用風車と気象レーダーが共存するために
近年の気候変動問題への対応やエネルギー需給構造の変化を受け、世界的に再生可能エネルギーへの転換が進む状況にあり、我が国においても風力発電の導入が推進されています。この風力発電用の風車が気象レーダーのごく近くに設置された場合、レーダーの発した電波が風車で強く反射されることにより受信機が故障するおそれがあるほか、風車までの距離がある程度あっても、電波の遮蔽・散乱により遠方を観測できなかったり、偽の降水が観測されたりするなどの支障をきたす場合もあり、防災気象情報への影響が懸念される状況となります。
こうした事態を受け、世界気象機関(WMO)は、風車と気象レーダーとの距離に応じ、与える影響と風車の設置に関する指針を示しています(下表)。当庁もホームページやリーフレットを通じた情報提供・周知に努め、個別に相談に応じているほか、気象レーダーを設置している地域については、社会的な調整を要する地域として、環境省の「風力発電に係る地方公共団体によるゾーニングマニュアル」や「環境アセスメントデータベース(EADAS)」に掲載するなど、風力発電事業との共存を図る活動を行っています。

こうした取り組みを通じて、気象庁は、適時的確な防災気象情報の発表に求められる気象観測の信頼性を確保しつつ、再生可能エネルギーの導入施策と調和した対応を進めています。
(3)高層気象観測
ア.ラジオゾンデ観測
天気に影響する低気圧や高気圧などの予測を精度よく行うためには、これらの動きに大きく関連している上空の大気の観測が必要になります。このため、全国16地点で毎日決まった時刻(日本標準時09時、21時)に「ラジオゾンデ」という観測機器を気球に吊るして飛揚させ、地上から約30キロメートル上空までの気圧(高度)、気温、湿度及び風を観測しています。
ラジオゾンデの観測資料は、天気予報のほかに航空機の運航管理などにも利用されています。また、近年は、地球温暖化をはじめとした気候問題への関心が高まり、対流圏や成層圏の気温変化の監視など気候分野においても重要な役割を果たしています。



イ.ウィンドプロファイラ観測
ウィンドプロファイラは、地上から上空に向けて電波を発射し、気流の乱れや雨粒によって散乱されて戻ってきた電波を受信し、ドップラー効果を利用して上空の風向・風速を300メートルの高度間隔で10分ごとに観測します。気象条件によって観測データが得られる高度は変動しますが、最大12キロメートル程度までの上空の風向・風速が観測できます。全国33か所に設置したウィンドプロファイラの観測データは、実況監視や数値予報に利用され、大雨や突風等の解析や予測に必要不可欠なものとなっています。


(4)静止気象衛星ひまわり
気象を観測する衛星には様々なものがあり、目的によって地球を周回する高度や軌道が異なります。赤道上空約35,800キロメートルの静止軌道上に位置する静止気象衛星は、地球の自転周期に合わせて周回する為、同じ地域を連続して観測できることが強みです。気象庁が運用している静止気象衛星「ひまわり」は、常に東経140度付近にあって、日本を含むアジア・太平洋地域の広い範囲を24時間、常時観測しており、特に海上の台風の監視などに不可欠な観測手段となっています。
気象庁は、昭和53年(1978年)の初号機の運用開始以来40年にわたって、静止気象衛星「ひまわり」による観測を続けてきました。現在は、世界最先端の観測機能を持つ「ひまわり8号・9号」が観測を行っています。「ひまわり8号・9号」の二機体制により、2029年までの長期にわたって安定した観測を継続することにより、国民の安全安心の確保や、アジア・太平洋地域の防災力の向上、気候変動の監視などに貢献します。



気象庁では、「ひまわり」のデータを使って雲や台風の解析などを行うほか、同じ地域を高頻度で常時観測できる「ひまわり」の利点を最大限に活かして、連続した複数枚の衛星画像から雲が移動する様子を解析することで、上空の風(風向・風速)を算出しています。この風のデータは、海上や山岳地帯、砂漠など地上の観測所が存在しない地域を含む広範囲で一様に算出可能であるため、数値予報の精度向上のためになくてはならないデータとなっています。「ひまわり8号」は、短い時間間隔で高い空間分解能の画像を撮影でき、また画像の種類も増えたため、従来よりも高い頻度、高い密度、多様な高度、高い精度で上空の風を算出できるようになり(右図)、これは台風の進路予報等の精度向上につながっています。
また、「ひまわり」の観測データは、黄砂や火山灰の監視、海面水温の算出や流氷の監視など幅広い用途に利用されています。さらに、これらのデータは日本のみならずアジア・太平洋地域を中心とした世界各国でも利用されています。
このほか、「ひまわり」にはデータを中継する通信機能があり、国内外の離島などに設置された観測装置で得られた気象データや潮位(津波)データ、震度データなどの収集に活用されています。

2章 地震・津波と火山の監視・予測
1節 地震・津波の監視と情報発表
地震による災害には、主に地震の揺れ(地震動)によるものと、地震に伴って発生する津波によるものとがあります。これらの災害を軽減するため、気象庁は、地震と津波を24時間体制で監視し、地震や津波が発生した時には、予測や観測結果の情報を迅速に発表します。地震発生直後の地震・津波に関する情報は、防災関係機関の初動対応などに活用されています。

(1)地震に関する情報
気象庁は、全国約300か所に設置した地震計や国立研究開発法人防災科学技術研究所や大学の地震計のデータを集約して、地震の発生を24時間体制で監視しています。また、地面の揺れの強さ(震度)を測る震度計を全国約670か所に設置し、地震発生時には、これらの震度計及び地方公共団体や国立研究開発法人防災科学技術研究所が設置した震度計のデータを集約(全国で合計約4,400か所)しています。気象庁は、これらのデータを基に地震発生時には次の情報を発表しています。


ア.緊急地震速報(地震動特別警報・地震動警報・地震動予報)
緊急地震速報は、地震の発生直後に震源に近い地震計で捉えた観測データを解析して、震源や地震の規模(マグニチュード)を直ちに推定し、これに基づいて各地での主要動の到達時刻や震度を予測し、可能な限り素早く知らせる情報です。また、観測点に揺れが到達し、周辺地域に強い揺れが来ることが予想される場合は、その旨もあわせてお知らせします。緊急地震速報により、強い揺れの前に、自らの身を守ったり、列車のスピードを落としたり、工場等で機械制御を行ったりして、被害の軽減が図られています。気象庁は、最大震度5弱以上の揺れを予想した際には、震度4以上の揺れが予想される地域に対し、地震動特別警報(震度6弱以上の揺れが予想される場合)・地震動警報に相当する緊急地震速報(警報)を発表し、強い揺れに警戒する必要があることをテレビ・ラジオ・携帯電話等を通じてお知らせします。また、マグニチュードが3.5以上又は最大予測震度が3以上である場合等には、緊急地震速報(予報)を発表します。民間の予報業務許可事業者は、緊急地震速報(予報)の震源やマグニチュードを用いて、特定の地点の主要動の到達時刻や震度を予報し、ユーザーに対して専用端末等を通じ、音声や文字等で強く揺れることを知らせたり、制御信号を発して機械を自動制御したりするといった個別のサービスを行っています。

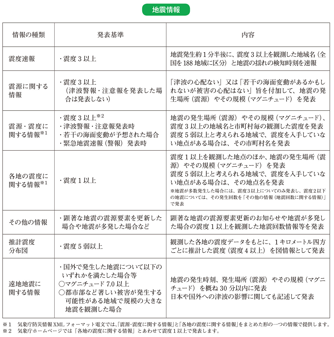
イ.地震情報
気象庁は、観測した地震波形などのデータから推定した震源の位置、マグニチュードや観測した震度などの情報を迅速に発表しています。地震発生の約1分半後に震度3以上を観測した地域をお知らせする「震度速報」のほか、震源の位置やマグニチュード、各地域や各市町村で観測された震度などをお知らせする「震源・震度に関する情報」など、観測データを基に順次詳細な情報を発表します。震度の情報はテレビやラジオなどで報道されるだけでなく、防災関係機関の初動対応や災害応急対策の基準としての役割があります。そのため、震度の観測においては地面の揺れを的確に観測できるよう検定に合格した震度計を使用し、設置方法等にも基準を設けています。また、地方公共団体の震度計についても同様の基準を満たすよう、地方気象台が技術的なアドバイスを行っています。さらに、高層ビル等における地震後の防災対応等に資するため、観測された長周期地震動階級などをお知らせする「長周期地震動に関する観測情報」を、気象庁ホームページで提供しています。

(2)津波に関する情報
気象庁は、地震により発生した津波が日本沿岸に到達するおそれがある場合には津波警報・注意報を発表するとともに、津波の到達予想時刻や予想される津波の高さを津波情報として発表します。また、気象庁や関係機関が沿岸及び沖合に設置した約410か所の観測施設のデータを活用して津波を監視し、津波が観測されるとその観測結果を津波情報として発表します。

○津波警報・注意報、津波予報、津波情報
海域で規模の大きな地震が発生し、地殻変動によって海底面が大きく持ち上がったり下がったりすることで、津波が発生します。気象庁は、陸域で浸水などの重大な災害が起こるおそれのある津波が予想される場合には「津波警報」(高さ1~3メートル)を、より甚大な災害となるおそれがある場合は特別警報に位置付けている「大津波警報」(高さ3メートル超)を、海の中や海岸、河口付近で災害が起こるおそれのある津波が予想される場合には「津波注意報」(高さ0.2~1メートル)を全国66に分けた津波予報区単位で発表します。なお、地震発生後、津波が予想されるものの災害が起こるおそれがない場合には、「津波予報」(若干の海面変動、0.2メートル未満)を発表します。
ただし、マグニチュード8を超えるような巨大地震が発生した場合は、地震発生から数分程度では地震の規模を精度よく求めることができないため、その海域における最大級の津波を想定して津波警報の第1報を発表します。このとき、非常事態であることを簡潔に伝えるため、予想される津波の高さを「巨大」(大津波警報の場合)、「高い」(津波警報の場合)という言葉で発表します。このような表現を用いた場合でも、地震発生から15分ほどで地震の規模を精度よく把握し、それに基づき予想される津波の高さを数値で示す津波警報を発表しなおします。

津波警報・注意報の発表後、沖合や沿岸の潮位データを監視して、津波警報の切替えや解除等の判断を行っています。加えて、沖合で津波を観測した場合には、間もなく沿岸に津波が到達する可能性が高いことから、その観測点における第一波の到達時刻、最大の高さなどの観測値に加え、その観測値から推定される沿岸での津波の到達時刻や高さの予想を津波情報(沖合の津波観測に関する情報)で発表します。沿岸で津波を観測した場合には、観測した事実を速やかに知らせるため、第一波の到達時刻、最大の高さなどの観測値を津波情報(津波観測に関する情報)で発表します。



(3)南海トラフ全域の地震活動とその周辺の地殻変動の監視と情報提供
南海トラフ地震は、駿河湾から日向灘沖までの南海トラフ沿いのプレート境界で概ね100~150年間隔で繰り返し発生してきた大規模地震です。前回の昭和東南海地震(1944年)及び昭和南海地震(1946年)が起きてから70年以上が経過した現在では、次の南海トラフ地震発生の切迫性が高まってきていると考えられています。
政府の中央防災会議では、科学的に想定しうる最大規模の南海トラフ巨大地震について、震度分布と津波高の推計結果に基づく被害想定を実施しています。これによると、南海トラフ地震がひとたび発生すると、広い範囲で強い揺れと高い津波が発生し、甚大な被害が発生すると想定されています。

なお、南海トラフ地震の過去事例を見ると、その発生過程には多様性があることが知られています。過去には、宝永地震(1707年)のように駿河湾から四国沖にかけての領域で同時に地震が発生したり、隣接する領域で時間差をおいて地震が続発したりしています。安政東海地震(1854年)では約32時間後に安政南海地震(1854年)が発生し、昭和東南海地震では約2年後に昭和南海地震が発生するなど、隣接する領域で地震が続発する場合、その時間間隔にも差があります。

現時点では、地震の発生を確度高く予測することは困難ですが、南海トラフ地震により想定される被害の甚大さを考慮すると、被害を少しでも軽減する観点から、現在の科学的知見を防災対応に活かすことが重要です。南海トラフ地震については、プレート境界の固着状態に普段と異なる変化を示唆する地震活動や地殻変動などの現象が検知できれば、地震発生の可能性が平常時と比べて相対的に高まっていると評価することが可能だと考えられています。
このため、気象庁は、関係機関の協力を得て、南海トラフ全域の地震活動やその周辺の地殻変動の観測データを収集し、24時間体制で監視するとともに、南海トラフ沿いで発生した異常な現象の観測結果や分析結果について、平成29年(2017年)11月1日から当面の間、「南海トラフ地震に関連する情報」により発表することとしています。一方で、平成31年(2019年)3月に内閣府が公表した「南海トラフ地震の多様な発生形態に備えた防災対応ガイドライン(第1版)」を踏まえ、気象庁は今後、これらの現象の観測結果や分析結果について、「南海トラフ地震臨時情報」及び「南海トラフ地震関連解説情報」として発表することとしました。

「南海トラフ地震臨時情報」では、情報の受け手が防災対応をイメージし、適切に実施できるよう防災対応等を示すキーワードを情報名に付記することにしています。また、「南海トラフ地震関連解説情報」では、地震活動や地殻変動の状況等を発表することにしています。
(4)地震調査研究の推進とその成果の気象業務への活用
「平成7年(1995年)兵庫県南部地震」(阪神・淡路大震災)を契機に制定された地震防災対策特別措置法(平成7年法律第111号)により、地震に関する調査研究を一元的に推進するため、総理府(現在は文部科学省)の特別の機関として地震調査研究推進本部(通称:地震本部)が設置されました。
また、同法に基づき、気象庁は、文部科学省と協力して、平成9年より地域地震情報センターとして大学や国立研究開発法人防災科学技術研究所等の関係機関からの地震観測データを収集・処理しています。これらの収集・処理されたデータは、地震本部の下に設置されている地震調査委員会で行われる各種の地震活動評価や、大学など関係機関での地震調査研究に活用されるだけでなく、気象庁の地震情報等の防災気象業務にも活用され、多方面で防災・減災に役立てられています。
2節 火山の監視と情報発表
(1)火山の監視
ア.111活火山と火山監視・警報センター
我が国には火山噴火予知連絡会により選定された111の活火山があります。気象庁では、本庁(東京)に設置された「火山監視・警報センター」及び札幌・仙台・福岡の各管区気象台に設置された「地域火山監視・警報センター」(両者をまとめ、以下「火山監視・警報センター」という)において、活火山の火山活動を監視しています。活火山のうち、今後100年程度の期間の噴火の可能性及び社会的影響を踏まえ「火山防災のために監視・観測体制の充実等の必要がある火山」として火山噴火予知連絡会によって選定された50火山について、噴火の前兆を捉えて噴火警報等を的確に発表するために、観測施設(地震計、傾斜計、空振計、GNSS観測装置及び監視カメラ等)を整備し、関係機関(大学等研究機関や自治体・防災機関)からのデータ提供も受け、24時間体制で常時観測・監視しています。


また、50火山以外の火山も含めて、火山監視・警報センターが現地に出向いて計画的に調査を行っており、活動に高まりが見られた場合には、必要に応じて現象をより詳細に把握するため観測体制を強化します。例えば、平成30年に草津白根山(本白根山)の火山活動が活発化したことに伴い、監視カメラや地震計を増設しました。火山監視・警報センターは、全国の活火山について、観測・監視の成果に基づき、火山活動の評価を行い、「警戒が必要な範囲」(生命に危険を及ぼす範囲)を明示して噴火警報を発表しています。
イ.火山活動を捉えるための観測網
噴火の前には、マグマや高温高圧の水蒸気が地表付近まで上昇するため、普段は見られない様々な現象(地震の群発、微動の発生、地殻変動、噴気温度の上昇、噴煙や火山ガスの増加等)が起きます。こうした現象は先行現象と呼ばれます。
高感度の観測機器を用いて火山現象に応じた適切な監視・観測をすることで、先行現象を捉えることができる場合があります。

○震動観測(地震計による地震や微動の観測)
震動観測は、地震計により、火山体またはその周辺で発生する地震や微動を捉えるものです。地震や微動は、主に地下のマグマや火山ガス、熱水の活動等に関連して発生します。
○空振観測(空振計による音波観測)
空振観測は、噴火等で生じる空気の振動を捉えるものです。天候不良等により監視カメラで火山の状況を監視できない場合でも、地震波形や空振波形により、噴火の発生と規模を検知することができます

○地殻変動観測(傾斜計、GNSS等による地殻変動観測)
地殻変動観測は、地下のマグマの活動等に伴って生じる地盤の傾斜変化や山体の膨張・収縮を観測するものです。傾斜計は山体の傾きを精密に観測することができます。また、GNSS観測装置は、複数のGNSS観測装置を組み合わせて2点間の距離の伸縮を計測することで地殻の変形を検出することができます。いずれも地下のマグマ溜まりの膨張や収縮を知り、火山活動を評価するための重要な手段となります。

○監視カメラによる観測
監視カメラにより、噴煙の高さ、色、火山噴出物(火山灰、噴石など)、火映などの発光現象等を観測しています。気象庁では、星明かりの下でも観測できる高感度の監視カメラを設置しています。

ウ.現地調査
火山活動に変化がある場合は、現地に機動観測班を派遣し、現地調査を行うことにより、火山活動の正確な把握に努めています。また、全国の活火山について、平常時から計画的に現地に赴き、臨時のGNSS観測、熱や火山ガスなど陸上からの観測やヘリコプターによる上空からの観測等を実施し、継続的な火山活動の把握・評価に努めています。

○熱観測
赤外熱映像装置を用いて火口周辺の地表面温度分布を観測することにより、温度の高まりなど熱活動の状態を把握します。
○上空からの観測
関係機関の協力により、ヘリコプター等によって、カメラや赤外熱映像装置などを用いて、地上からでは近づけない火口内や地熱域等の様子(温度分布や噴煙の状況等)や火山噴出物の分布等を上空から詳しく調査・把握し、火山活動の評価に活用します。
○火山ガス観測
火山活動により地表に噴出する火山ガスは、水、二酸化硫黄、硫化水素、二酸化炭素などを主成分としています。気象庁では、二酸化硫黄の放出量は遠隔測定可能であるため、火山ガス放出量の指標として火山活動の評価に活用します。

○噴出物調査
噴火が発生した場合には、噴火の規模や特徴等を把握するため、大学等研究機関と協力して降灰や火山噴出物の調査を行い、火山活動の評価に活用します。

コラム
■火山用語の公開
平成26年(2014年)の御嶽山の噴火や平成30年の草津白根山(本白根山)の噴火など、火山に関する用語を聞く機会が増えていますが、火山に関する用語は一般の方にはなじみのない用語もあります。気象庁では、防災に関わる用語について、一般利用者の視点に立った明確さ、平易さ、聞き取りやすさの観点で、気象の分野では、天気予報や気象情報、解説等で用いる「気象庁が天気予報等で用いる予報用語」を定めています。火山についても、気象庁が発表する火山に関する情報を利用者に正しく理解して有効に利用して頂くため、「気象庁が噴火警報等で用いる用語集」を146語選定して、気象庁ホームページに公開しました(https://www.data.jma.go.jp/svd/vois/data/tokyo/STOCK/kaisetsu/kazanyougo/mokuji.html)。今後も随時、用語の追加、見直し等を行っていく予定です。
(2)災害を引き起こす主な火山現象
災害の要因となる主な火山現象には、大きな噴石、火砕流、融雪型火山泥流、溶岩流、小さな噴石・火山灰、火山ガス等があります。特に、大きな噴石、火砕流、融雪型火山泥流は、噴火に伴って発生し、避難までの時間的猶予がほとんどなく、生命に対する危険性が高いため、防災対策上重要度の高い火山現象として位置付けられており、噴火警報や避難計画を活用した事前の避難が必要です。
・大きな噴石 噴火によって火口から吹き飛ばされる概ね直径20~30センチメートル以上の、風の影響をほとんど受けずに弾道を描いて飛散するものをいいます。
・火砕流 噴火により放出された破片状の固体物質と火山ガス等が混合状態で、地表に沿って流れる現象です。火砕流の速度は時速百キロメートル以上、温度は数百℃に達することもあります。火砕流から身を守ることは不可能で、噴火警報等を活用した事前の避難が必要です。
・融雪型火山泥流 火山活動によって火山を覆う雪や氷が融かされることで、火山噴出物と多量の水が混合して地表を流れる現象です。流速は時速数十キロメートルに達することがあり、谷筋や沢沿いを遠方まで流下することがあります。
・溶岩流 溶けた岩石が地表を流れ下る現象です。流下速度は地形や溶岩の温度・組成にもよりますが、比較的ゆっくり流れますので歩行による避難が可能な場合もあります。
・小さな噴石・火山灰 小さな噴石は、噴火によって火口から吹き飛ばされる直径数センチメートル程度の、風の影響を受けて遠方まで流されて降るものをいいます。特に火口付近では、小さな噴石でも弾道を描いて飛散し、登山者等が死傷することがあります。火山灰は、噴火によって火口から放出される固形物のうち、比較的細かいもの(直径2ミリメートル未満)をいいます。風によって火口から離れた広い範囲にまで拡散します。火山灰は、農作物、交通機関(特に航空機)、建造物などに影響を与えます。
・火山ガス 火山活動により地表に噴出する高温のガスのことです。水、二酸化硫黄、硫化水素、二酸化炭素などを主成分としています。火山ガスを吸引すると、二酸化硫黄による気管支などの障害や硫化水素による中毒を発生する可能性があります。
(3)噴火警報と噴火予報
噴火警報は、噴火に伴って、生命に危険を及ぼす火山現象(大きな噴石、火砕流、融雪型火山泥流等、発生から短時間で火口周辺や居住地域に到達し、避難までの時間的猶予がほとんどない現象)の発生やその危険が及ぶ範囲の拡大が予想される場合に、「警戒が必要な範囲」(生命に危険を及ぼす範囲)を明示して全国の活火山を対象に発表します。
例えば、「警戒が必要な範囲」が火口周辺に限られる場合は「噴火警報(火口周辺)」、「警戒が必要な範囲」が居住地域まで及ぶ場合は「噴火警報(居住地域)」として発表し、海底火山については「噴火警報(周辺海域)」として発表します。「噴火警報(居住地域)」は特別警報に位置付けられています。これらの噴火警報は、気象庁ホームページで掲載するほか、報道機関、都道府県等の関係機関を通じて住民等に直ちに周知されます。
また、火山活動の状況が静穏である場合、あるいは火山活動の状況が噴火警報に及ばないと予想される場合には「噴火予報」を発表します。

(4)噴火警戒レベル
ア.噴火警戒レベルの考え方
噴火警戒レベルは、火山活動の状況に応じて「警戒が必要な範囲(生命に危険を及ぼす範囲)」と防災機関や住民等の「とるべき防災対応」を5段階に区分した指標で、平成19年(2007年)12月から運用が開始されたものです。地元の自治体や関係機関で構成される火山防災協議会で、火山活動に応じた「警戒が必要な範囲」と「とるべき防災対応」が市町村・都道府県の「地域防災計画」に定められた火山で運用を開始しています。噴火警戒レベルが運用されている火山では、噴火警報・噴火予報に噴火警戒レベルを付して発表しています。
市町村等の防災機関では、予め合意された範囲に対して迅速に入山規制や避難勧告等の防災対応をとることができ、噴火災害の軽減につながることが期待されます。
イ.噴火警戒レベルの設定と改善
平成27年(2015年)12月に施行された活動火山対策特別措置法の一部改正により、常時観測火山の周辺地域では、火山防災協議会の設置が義務付けられました。平成31年3月現在、43火山で噴火警戒レベルの運用が行われており、気象庁では、地元自治体等での具体的な避難計画の策定への助言を通じて、噴火警戒レベルの設定と改善を地元の火山防災協議会と共同で進めていきます。

(5)降灰と火山ガスの予報
噴火警報以外にも、火山現象に関する予報として降灰予報と火山ガス予報を発表しています。

(6)火山現象に関する情報
そのほか、火山現象に関する情報を発表して、火山活動の状況等をお知らせしています。

(7)火山噴火予知連絡会
火山噴火予知連絡会は、「火山噴火予知計画」(文部省測地学審議会(現文部科学省科学技術・学術審議会測地学分科会)の建議)の一環として計画を円滑に推進するため、昭和49年(1974年)に発足した組織です。

連絡会は、火山噴火予知に関する研究成果や情報の交換や、各火山の観測資料を検討して火山活動についての総合的判断、噴火予知に関する研究及び観測体制を整備するための検討を行っています。
連絡会は、学識経験者や関係機関の専門家から構成され、事務局は気象庁が担当しています。
全国の火山活動について総合的に検討を行うほか、火山噴火などの異常時には、気象庁長官の招集による幹事会や臨時に部会を開催し、火山活動の総合判断を行います。
3章 地球環境の監視・予測
1節 異常気象などの監視と情報発表
(1)異常気象の監視
気象庁は、世界中から収集した観測データなどをもとに、我が国や世界各地で発生する異常気象を常に監視し、週・月・季節ごとに、極端な高温・低温や多雨・少雨などが観測された地域や気象災害をとりまとめた情報を発表しています。また、社会的に大きな影響をもたらす異常気象が発生した場合は、その特徴と要因、見通しをまとめた情報を随時発表しています。

なお、気象庁では、原則として「ある場所(地域)・ある時期(週、月、季節等)において30年間に1回以下の頻度で発生する現象」を異常気象としています。

さらに、我が国への影響が大きな異常気象が発生した場合は、異常気象分析検討会を開催します。異常気象分析検討会では、大学・研究機関等の第一線の研究者の協力を得て、最新の科学的知見に基づいた分析を行い、異常気象の発生要因等に関する見解を迅速に発表します。

(2)エルニーニョ/ラニーニャ現象等の監視と予測
エルニーニョ現象は、太平洋赤道域の日付変更線付近から南米沿岸にかけて海面水温が平年より高くなり、その状態が1年程度続く現象です。逆に、同じ海域で海面水温が平年より低い状態が続く現象はラニーニャ現象と呼ばれ、それぞれ数年おきに発生します。エルニーニョ現象やラニーニャ現象が発生すると、日本を含む世界の様々な地域で多雨・少雨・高温・低温など、通常とは異なる天候が現れやすくなります。また、西太平洋熱帯域やインド洋熱帯域の海面水温の状態も日本や世界の天候に影響を与えます。
気象庁では、エルニーニョ/ラニーニャ現象、西太平洋熱帯域とインド洋熱帯域における海洋変動に関する最新の状況と6か月先までの見通しを、「エルニーニョ監視速報」として毎月10日頃に発表しています。



2節 気候変動の監視・予測と情報発表
気象庁では、地球温暖化はじめ気候変動に係わる問題に対処するため、温室効果ガスの変動や、気温、降水量、海面水位等の長期的な変化傾向を監視して、気候変動の現状に関する情報として提供しています。また、地球温暖化に伴う将来の気候について、数値モデルで予測計算を行い、気候変動の将来予測に関する情報として提供しています。
(1)気候変動の監視
温室効果ガスの変動については、二酸化炭素、メタン、一酸化二窒素などの温室効果ガスの大気中濃度の観測を行っています。国内3地点(綾里(岩手県大船渡市)、南鳥島(東京都小笠原村)、与那国島(沖縄県与那国町))で地上付近の温室効果ガス濃度を観測しているほか、北西太平洋域において、航空機による上空の温室効果ガス濃度の観測及び海洋気象観測船による洋上大気の二酸化炭素濃度の観測等を行っており、これらのデータを基に我が国周辺の温室効果ガスの変動を監視しています。

気温・降水量については、全世界の観測データ等を収集・解析し、世界の平均気温や降水量に関する情報として公表しています。また、国内の観測データをもとに、全国・地方対象に平均気温や降水量、猛暑日や大雨などの極端現象に関する情報を公表しています。
また、海面水位については、全国16か所の観測データをもとに、日本沿岸の海面水位の長期的な変化傾向を監視しています。
気象庁は、上記のような我が国と世界の観測に基づく大気や海洋の監視情報を「気候変動監視レポート」として毎年公表しています。
(2)気候変動の将来予測
気候変動の予測については、二酸化炭素などの温室効果ガスの増加に伴って、将来の気候がどのように変化するのかを数値シミュレーションモデルを用いて予測します。気象庁は、気温や降水量等に関する日本全国の予測結果を「地球温暖化予測情報」として数年ごとに公表しています。また、各地方の将来変化に関する予測情報も公表しています。

3節 海洋の監視と診断
(1)海洋の監視
地球表面の7割を占める海洋は、人間の社会経済活動に伴い排出される二酸化炭素の約3分の1を吸収するとともに、大量の熱や二酸化炭素を蓄えています。そのため、海洋は大気中の二酸化炭素濃度の増加や、それにより引き起こされる地球温暖化の進行など地球環境や気候変動に大きな影響を及ぼしています。また、海洋の二酸化炭素濃度が増加することで海洋の酸性化が進み、海洋の生態系への影響、ひいては水産業等の経済活動への大きな影響が懸念されています。
気象庁は、世界気象機関(WMO)やユネスコ政府間海洋学委員会(IOC)等による国際的な協力体制の下、海洋がどれだけの二酸化炭素を吸収しているか、気候変動にどれだけ影響を与えているかを調べるため、日本周辺海域及び北西太平洋で海洋気象観測船や中層フロートなどにより観測を実施しています。

海洋気象観測船は、北西太平洋全体の主要な海流を横切るように設定された観測線に沿って、海面から海底までの海流や水温、塩分、二酸化炭素などの温室効果ガスや関連する化学物質(酸素、栄養塩(植物プランクトンが育つための栄養となるリン酸塩、硝酸塩、ケイ酸塩など))の高精度な観測を実施しています。

中層フロートは、海面から深さ2,000メートル付近までの水温・塩分の鉛直分布を自動的に観測する機器です。WMO、IOCや各国の関係機関の連携により、中層フロートを全世界の海洋に常時約3,000台稼働させ、全世界の海洋の状況をリアルタイムで監視するとともに、地球温暖化をはじめとする気候変動の実況把握とその予測精度向上を目指す「アルゴ計画」が推進されており、気象庁は、文部科学省などの関係省庁と連携して中層フロートによる観測を実施しています。

(2)海洋の健康診断表
気象庁では、海洋気象観測船等による観測データに加え、地球観測衛星等の観測データを収集し、それらを基に、地球温暖化に伴う海洋の変化や、海域ごとの海水温、海面水位、海流、海氷、海洋汚染の状態、変動の要因及び今後の推移の見通しを気象庁ホームページで公表しています。海洋の状態を分析して平常時との違いなどを判断(診断)することから、当コンテンツは「海洋の健康診断表」という名称を用いており、この中で、地球環境に関連した海洋現象について、グラフや分布図を用いてわかりやすく解説しています。
令和元年(2019年)6月に、アイコン利用等により目的の情報にたどり着きやすいデザインを採用したページ構成にリニューアルします。

コラム
■「海洋の情報」の公開
令和元年(2019年)6月に、「海洋の健康診断表」の中からリアルタイムでの利用が想定される波浪、海水温、海流、海氷の最新の状況と予想の分布図を「海洋の情報」コンテンツとして集約します。
当コンテンツでは、ページ内の共通メニューにて表示する情報を簡単に切り替えることができます。
また、マウスやタッチパネル操作で表示範囲の移動や拡大・縮小が可能となっており、例えば、波浪の分布図では地球全体から日本沿岸までをスムーズに表示することができます。

コラム
■日本を取り巻く海の詳細な把握に向けて ~海の「天気予報」の最前線
気象庁では、平成13年(2001年)より、数値海洋モデルを用いて日本周辺の海流や水温を対象とした実況の監視、及び予測を行っています。これは、日々の天気予報の基となる数値予報の海洋版と見ることができるため、しばしば海の「天気予報」と呼ばれます。この海の「天気予報」により作成された海洋情報は、気象、水産、海運の関係者に活用されるとともに、漂流物予測などにも利用されています。
気象研究所では、新たな海の「天気予報」システムの開発を行っています。この新しいシステムでは、海洋モデルの水平解像度を現行の10キロメートルから2キロメートルに高解像度化するとともに、潮汐及び気圧による潮位変化や河川水をモデルに取り入れるなど、多くの改良が加えられています。このことにより、現行の数値海洋モデルで表現が不十分である沿岸域の水温や潮位変動を、高精度に表現することが可能となりました。また、予測を行うためには、観測データや直近の予報の結果を元に実況を解析して初期値を作成しますが、新しいシステムでは、4次元変分法と呼ばれる最先端の実況解析技術を導入しました。この4次元変分法の導入により、日本周辺の海洋の実況把握の精度が大きく向上することが確かめられています。
現在、気象庁では新しいシステムを実況の監視及び予測に導入する準備を進めており、今後、海洋情報の精度が向上する事が期待されます。また、気象研究所では、モデルや実況解析技術の更なる高度化に向けて、今後も研究を進めて行く予定です。

4節 海洋の監視と診断
(1)オゾン層・紫外線の監視と予測
上空のオゾン層は、太陽からの有害な紫外線を吸収し、地上の生物を保護しています。気象庁は、国内及び南極昭和基地のオゾン層・紫外線の観測結果や、地球観測衛星のデータ等を解析して、オゾン層・紫外線の毎年の状況や長期変化傾向を監視しています。これらの観測・解析の成果は、気象庁ホームページで公表しており、オゾン層保護の取り組みなどに活用されています。
また、紫外線対策を効果的に行えるように、現在の紫外線の強さ(紫外線解析値)を毎時間提供し、当日または翌日の紫外線の強さ(紫外線予測値)を毎日提供しています。紫外線の強さは、有害紫外線の人体への影響度を示す指標(UVインデックス)を用いています。

(2)黄砂の監視と予測
黄砂は、ユーラシア大陸の黄土高原やゴビ砂漠などで風によって上空高く舞い上がった無数の細かな砂じんが、上空の風に乗って日本へ飛来する現象で、春に多く見られます。黄砂が発生すると、洗濯物や車が汚れるといった一般生活への影響があるほか、まれに交通障害の原因となり、全国的に大きな影響を与える場合もあります。

気象庁では、黄砂が日本の各地で広く観測され、その状態が継続すると予測される場合には「黄砂に関する気象情報」を発表して注意を呼びかけています。また、気象庁ホームページにおいて、黄砂の観測結果や静止気象衛星ひまわりによる黄砂監視画像、今後の見通しを毎日掲載しています。これら気象庁の提供する黄砂に関する情報は、環境省と気象庁が共同で運用する「黄砂情報提供ホームページ」(https://www.data.jma.go.jp/gmd/env/kosateikyou/kosa.html)でも確認することができます。



(3)ヒートアイランド現象の監視・実態把握
都市化の進んでいる東京、大阪、名古屋などの大都市圏では、都市の中心部の気温が周辺の郊外部に比べて高くなっており、「ヒートアイランド現象」と呼ばれています。都市化の進展に伴って、ヒートアイランド現象は顕著になりつつあり、熱中症等の健康への被害や、感染症を媒介する蚊の越冬といった生態系の変化が懸念されています。
気象庁では、都市気候モデルを用いたシミュレーションによって、水平距離2キロメートル四方ごとの気温や風の分布の解析を行っています。解析の成果は、最高・最低気温や熱帯夜日数の観測値の経年変化などとともに、「ヒートアイランド監視報告」としてまとめ、平成16年度(2004年度)から公表しています。平成30年度(2018年度)は、「ヒートアイランド監視報告2017」を刊行し、関東、近畿、東海地方の三大都市圏を対象として、2017年8月のヒートアイランド現象による平均気温の上昇の実態等を示しました。

5節 地磁気観測
気象庁は茨城県石岡市柿岡に地磁気観測所をおき、女満別(北海道網走郡大空町)、鹿屋(鹿児島県鹿屋市)、父島(東京都小笠原村)の計4地点で定常的な地磁気の観測を行っています。柿岡では大正2年(1913年)以来、高い精度の地磁気観測を続けており、東アジア・西太平洋地域を代表する重要な観測所のひとつとなっています。観測成果は、太陽と地球を取り巻く環境の監視、航空機及び船舶の安全運航の確保、無線通信障害の警報、火山噴火予知等に利用されています。

現在、方位磁針の指す向きは、東京付近で真北から7~8度西にずれています(このずれを偏角と言います)が、伊能忠敬が地図を作製した200年ほど前はほぼ真北を向いていました。このような長期的な変化は地磁気永年変化と呼ばれ、地球内部の対流に起因しています。地磁気の大きさや向きの分布は一様ではなく、また、地磁気の強弱は地表に到達する宇宙線の増減につながるため、地磁気観測は地球環境が宇宙から受ける影響を監視するためのひとつの手段となっています。

地磁気は短い時間スケールでも常に変化しています。太陽表面の爆発に伴って地磁気が激しく変化する磁気嵐などは、電波通信や送電システムの障害、人工衛星の運用トラブルなど社会生活に影響を与えるため、地磁気観測所では磁気嵐や地磁気活動状況等の情報を公開し、国立研究開発法人情報通信研究機構(NICT)が行う「宇宙天気予報」の精度向上に貢献しています。
また、火山を構成する岩石は磁気を帯びています。山体内部の温度上昇や圧力増加等により、その磁気は変化する性質があります。この性質を利用し、草津白根山等の活動的火山で地磁気観測を行って火山活動状況の変化を監視し、その観測成果を関係機関に提供しています。

4章 交通の安全などのための取組
1節 航空の安全などのための情報
航空機が出発する前に立てる飛行計画では、目的空港の天候から空中での待機や代替空港への着陸の可能性を判断し、燃料の搭載量を決定します。また、上空の風や悪天域の予想から、飛行中乱気流による揺れの少ない高度や場所、燃料が節約できる高度や航空路、到着予定時刻などを決定します。
このように、航空機の運航においては、空港での離着陸時を含めて気象の影響を常に受けています。このため、その安全性、快適性、定時性及び経済性の確保には、気象情報が重要な役割を担っています。気象庁は、国際民間航空機関(ICAO)や世界気象機関(WMO)が定める国際的な統一基準に基づいて国際航空のための気象業務を行うとともに、国内航空のための独自の気象業務も実施しています。

(1)空港の気象状況に関する情報
航空機の離着陸には、風や視程(見通せる距離)、積乱雲(雷雲)などの気象状況が大きく影響します。気象庁では、全国81空港において気象観測を行い、その成果を管制塔にいる航空管制官や航空会社の運航管理者・パイロットなどの航空関係者へ迅速に提供しています。また一部の空港では、この観測の全てを自動で行っています。
東京や成田などの国内の主要な9空港では、空港気象ドップラーレーダーにより、雷雨の時などに発生する大気下層の風の急変域(低層ウィンドシアー)を監視しています。


さらに、東京・成田・関西の各国際空港においては、空港気象ドップラーライダーを設置して、降水を伴わない場合の低層ウィンドシアーや、離着陸時に影響する建物・地形による滑走路付近の風の乱れを観測しています。低層ウィンドシアーは、離着陸する航空機の安全に影響することから、これらが観測された場合は、低層ウィンドシアー情報として直ちに管制官を通じてパイロットへ伝達されます。
また、雷監視システムにより雷が発する電波を受信し、その位置、発生時刻などを求めて情報を作成しています。作成した情報は航空関係者などに直ちに提供されます。

(2)空港の予報・警報に関する情報
航空機の飛行計画を立てる際には、出発地の空港、目的地の空港、そして天候不良など何らかの理由で目的地の空港に着陸できない場合に着陸する代替空港の気象情報が必要となります。このため気象庁は、空港の風や雲の量・高さ、視程(見通せる距離)、天気などの詳細な30時間先までの「飛行場予報」を、国際定期便などが運航している37空港を対象として発表しています。飛行場予報は航空関係者へ提供され、航空機材の運用計画や地上作業員の安全確保などに利用されています。また、飛行場予報を発表している空港において、強風や大雪などにより地上の航空機や空港施設及びその業務に悪影響を及ぼすおそれがある場合は、「飛行場警報」を発表し、航空関係者に対して警戒を促します。

このほか、航空関係者に対して、各空港や航空路上の気象状況や今後の予想について解説などを行っています。

(3)上空の気象状況に関する情報
ア.空域の気象情報
飛行中の乱気流や火山灰との遭遇、機体への落雷や着氷の発生は、航空機の運航の安全性と快適性に大きく影響します。気象庁は、このような大気現象について日本や北西太平洋上空の監視を行い、雷電、台風、乱気流、着氷及び火山灰の拡散状況などに関する観測・予測情報を「シグメット情報」として随時発表しています。また、約6時間先のジェット気流の位置や悪天域を図によって示した「国内悪天予想図」や、悪天の実況を解説した「国内悪天解析図」を提供して、運航の支援を行っています。
さらに、平成26年(2014年)から、小型機の安全と効率的な運航の支援を主な目的として、下層空域の悪天を対象とした「下層悪天予想図」の提供を行っています。

イ.航空路火山灰情報
火山灰は、航空機のエンジンに吸い込まれるとエンジンが停止したり、機体前面に衝突すると操縦席の風防ガラスが擦りガラス状になり視界が利かなくなったり、飛行場に堆積すると離着陸ができなくなったりするなど、航空機へ多様な影響を与えます。気象庁は、航空機の安全な運航を確保するために、東京航空路火山灰情報センターを運営し、火山噴火と火山灰の監視を行い、火山灰に関する観測・予測情報を「航空路火山灰情報(テキストと図情報)」として発表しています。

(4)航空気象情報を支える技術
ア.数値予報モデルを用いた精度向上
訪日外国人旅行者数を大幅に増やし、また、2020年東京オリンピック・パラリンピックを円滑に開催するため、首都圏空港の機能拡大が計画されています。これにより、首都圏空域における航空交通量はますます増加していきます。このような状況下で、もし予期しない強い横風や雷雨などの悪天によって着陸ができなくなる事態が発生した場合、たちまち多数の航空機が空中で待機したり引き返したりすることとなり、航空機の流れを円滑に保つことが極めて困難になります。このため気象庁は、緻密な数値予報モデル(局地モデル)を利用して、飛行場予報や空域の気象情報の精度向上に取り組んでいます。今後も、航空機の安全で効率的な運航により役立つよう、航空気象情報の更なる高度化を図ります。

イ.気象衛星データによる火山灰監視の高度化
東京航空路火山灰情報センターでは、静止気象衛星ひまわりの衛星画像を利用して火山灰の監視を行っています。ひまわり8号、9号は、これまでの静止気象衛星と比べ、高解像度・高頻度の観測が可能となり、観測画像の種類も増加しました。これらの新しい観測データを活用し、より迅速で的確な情報発表を目指していきます。

(5)航空交通管理に必要な気象情報
日本の空の交通を計画的に管理する業務を行っている航空局航空交通管理センター(福岡市)では、管制官と同じ運用室で、気象庁の航空交通気象センターの予報官が、管制官などに対して航空交通管理のために必要な気象情報の提供や解説を行っています。また、東京国際空港及び新千歳空港においても、航空交通気象センターの予報官が、首都圏周辺及び新千歳空港周辺の空域のより詳細な気象情報の提供を行っています。
(6)ISO9001品質マネジメントシステムの導入
気象庁では、国際民間航空機関(ICAO)や世界気象機関(WMO)からの求めにより、航空機の安全及び経済的運航のため、航空気象部門にISO9001に基づく品質マネジメントシステムを導入しています。これにより、継続的に適時適切な航空気象情報の提供に努め、利用者の満足度向上を目指した活動を行っています。
2節 船舶の安全などのための情報
船舶の運航には、台風や発達中の低気圧などによる荒天時での安全性の確保のほか、海上輸送における経済性や定時性などの確保が求められるため、気象の情報が欠かせません。このため、国際的な取組として「1974年の海上における人命の安全のための国際条約」(SOLAS条約)に基づき、世界各国が協力して船舶の安全な航行を図るための気象情報の提供を行っています。気象庁は日本近海に加えて北西太平洋などを担当しており、海上予報、海上警報などを発表しています。これらの情報は、テレビやラジオ、インターネットのほか、外洋の船舶に提供するための通信手段として無線や通信衛星(インマルサット)による衛星放送などにより、さまざまな機関と協力して提供しています。

(1)沿岸防災のための情報
気象庁では、高潮・副振動・異常潮位・高波等による沿岸の施設等への被害の防止・軽減のため、全国各地で潮位(潮汐)と波浪の観測を行っています。潮位の観測は検潮所や津波観測点の観測装置、波浪の観測は沿岸波浪計、ブイ、観測船を使用して行っています。また、他機関の観測データも活用してきめ細かい実況の監視に努めています。
一方、スーパーコンピュータを用いた高潮モデルや波浪モデルにより、それぞれ潮位や波浪の予測値を計算しています。これらの資料と実況監視データを用いて、各地の気象台では、高潮特別警報・高潮警報・高潮注意報、波浪特別警報・波浪警報・波浪注意報、気象情報や潮位情報を発表し、沿岸域での浸水等の被害や船舶の海難事故に対する注意・警戒を呼びかけています。

(2)日本近海を対象とした情報
日本の近海については、沿岸から300海里(およそ560キロメートル)以内を12の地方海上予報区に分け、さらにそれぞれの海域を複数に細分した海域を対象に、地方海上予報・警報を発表しています。また、津波や火山現象に関する予報や警報も提供しています。
日本近海で操業する漁船向けには、台風、高気圧、低気圧、前線などの実況と予想、気象の実況情報を、NHKラジオを通じて提供しています(ラジオ天気図とも呼ばれています)。また、漁業用海岸局を通じて、天気概況や気象実況、海上予報・警報などを無線通信で提供しています。

これらの海上予報・警報を補足する情報として海上分布予報があります。24時間先まで6時間ごとの風、波、霧、着氷、天気の分布の予想図を提供しており、気象庁ホームページから見ることができます。
(3)外洋を対象とした情報
気象庁は北西太平洋など(概ね赤道から北緯60度、東経100度から180度に囲まれる海域)を対象として、低気圧や台風に関する情報や、海上の強風・暴風や濃霧の警報を、通信衛星(インマルサット)を介して、セーフティネット気象予報警報(無線英文放送)として船舶関係者向けに提供しています。

この他に、低気圧や台風などの位置や海上警報の内容を掲載した実況天気図、海上の悪天(強風・濃霧・海氷・着氷)の予想を掲載した予想天気図や、台風、波浪、海面水温、海流、海氷などの実況図や予想図を提供しています。これらは、短波の無線FAX放送による気象庁気象無線模写通報(JMH)で提供しているほか、気象庁ホームページからも閲覧することができます。中でも実況天気図や予想天気図は、テレビなどにおける気象解説にも用いられており、広く親しまれています。

5章 産業の興隆などのための取組
1節 気象データを活用した生産性向上に向けた取組
(1)はじめに
IoT(Internet of Things)、ビッグデータ、人工知能、ロボット・センサーの技術的ブレークスルーを活用する
「第4次産業革命」により、社会的課題の解決や、消費者の潜在的ニーズを呼び起こす、新たなビジネスの創出が期待されています。「未来投資戦略2017」では、「Society5.0」を目指す取組の一つとして、産学官による「気象ビジネス推進コンソーシアム(WXBC)」(以下、WXBC)等を通じ、電力、観光、流通、保険、農業をはじめとする多くの産業分野での気象情報の利活用を促進し、新たな気象ビジネスを強力に創出することが謳われました。また、「未来投資戦略2018」では、インフラの建設・管理や産業活動において、気象データを用いたAIによる解析や予測を容易に行うことができるよう、令和元年度(2019年度)中に過去データをクラウドで提供するとともに、産学官によるWXBCの活動を通じて活用事例の創出・普及を図ることとしています。
さらに、「世界最先端IT国家創造宣言・官民データ活用推進基本計画」では、気象情報の利活用の促進の一環として、産学官によるWXBCの取組や、基盤的な気象観測・予測データの公開を通じ、観光、物流、農業など様々な産業分野での気象情報の利活用を促進することとしています。

(2)産業界での気象データの活用状況
ア.ビッグデータ化する気象データ
気象庁は、日々自然現象の観測・監視を行うとともに、データの収集・解析・予測を経て、情報の作成・提供を行っています。気象データには、地域気象観測システム(アメダス)のデータ、天気予報、警報・注意報など、個々の容量は小さいものの日本全国に広がりデータの種類や数が多いものや、気象衛星データや数値予報データなど、面的・立体的(メッシュ状・3次元)な広がりを持ち、より高頻度・高解像度なデータで容量が大きいものがあります。
これらのデータは、機械判読に適した形式(XML形式、CSV形式等)や国際的ルールに基づいた形式(BUFR形式、GRIB形式等)で提供しており、データ自体は無償で、商用利用や二次配布に制限を設けていません。気象データは、オープン化された公的データであるとともに、まさにビッグデータと言えます。
イ.先端技術を用いた気象データの活用事例
近年のIoT、AI、ビッグデータ解析技術の発展により、多種多量なデータをリアルタイムで収集・蓄積・分析することが可能となってきており、利用者個々のニーズに即したサービスの提供や業務運営の効率化等により、新産業の創出や生産性の飛躍的向上等が期待されています。
また、気象は、個人の日々の行動や農業、製造、交通等の各種社会経済活動に大きく影響を与えていること、物理法則に基づいた予測が可能であること、さらに、そのデータはオープン化されたビッグデータであり、多様な現象を分析する際の基盤的データの一つとして活用される可能性があること等の特徴があります。
気象データを、POSデータ、SNSデータ、位置データ、農業関連データ等の多様なデータと組み合わせて分析することにより、生産・供給管理や需要予測等を行い、生産・製造・物流・販売等のサービス全体のプロセスの最適化を目指す取組が進み始めており、このような取組が今後さらに拡大していくことが期待されています。
ウ.気象データの活用状況と課題
上記のようなことを背景として、気象データの流通量は年々増加しています。平成27年版情報通信白書(総務省)における我が国企業のデータ流通量の推計においても、気象データの流通量は年々増加していることが示されています。
一方で、同白書において、企業等が分析に活用しているデータの種類を調査した結果によると、気象データを活用している企業の割合は1.3%と、その割合が小さいことがわかりました。
気象データは、前述のように先端技術や他データと組み合わせた活用による生産性向上に寄与できる潜在力があると考えられるものの、実際には使われてない「ダークデータ」ともいうべき状況にあると言えます。気象庁では、この課題を克服するためには、気象データを他データと併せて活用するビジネスの支援や、IoT・AI技術等を駆使し、気象データを高度利用した産業活動を実現する対話・連携を促進することが重要と考え、国土交通省生産性革命プロジェクト「気象ビジネス市場の創出」を通じた取組等を進めています。

(3)気象データの利活用促進による社会の生産性向上に向けた取組の推進
ア.国土交通省生産性革命プロジェクト「気象ビジネス市場の創出」
国土交通省では、我が国が人口減少時代を迎える中、経済成長の実現に向け、関係部局の緊密な連携の下に、生産性革命に資する国土交通省の施策を強力かつ総合的に推進するため、「国土交通省生産性革命本部」を設置し、省を挙げて様々な産業における生産性向上に取り組み、我が国経済の持続的で力強い成長に貢献しています。
気象庁は、ビッグデータの一つである気象データを分析している企業の割合が低い状況を、社会経済活動の生産性を高めることができる伸び代と捉え、「気象ビジネス市場の創出」に向けて前述の課題解決に向けた取組を実施し、新たな気象ビジネス市場の創出・活性化を強力に推進していきます。

① 基盤的気象データのオープン化・高度化
気象データを活用した新たなビジネスを作り出す過程において、各企業が商品・サービス等を開発する際には、まずは気象データに触れ、理解することが必要となります。これまでも、気象庁には手軽に気象データに接することができる環境や、気象データの解説資料の提供に関する要望が多く寄せられていました。
要望を受けて、気象庁では、気象情報利用促進を図るため、気象庁ホームページに「気象データ高度利用ポータルサイト」を設けています。本ページには、気象庁が提供する各種情報を整理した「気象庁情報カタログ」、技術的な解説資料である「配信に関する技術情報」、アメダス観測データや1か月予報に関する気温予測データ(CSV形式)、数値予報データのサンプルファイル、気象庁の気象観測地点の位置情報や気象庁防災情報XMLで用いるコードが示す地域のGISデータ(シェープファイル形式)、気候リスク評価に関する調査・研究の結果についても公開しています。
WXBCの取組等を通じて利用者の意見を把握しつつ、上記取組の更なる推進や新たなデータの提供などの基盤的データのオープン化・高度化の取組を進めていきます。
② 「気象ビジネス推進コンソーシアム(WXBC)」の取組等を通じた、気象とビジネスが連携した気象データ活用の促進
産学官関係者の対話・連携の強化を図り、新たな気象ビジネスの創出を実現するため、平成29年3月に、気象事業者に加えて、情報通信、農業、小売、金融等の関係する産業界や先端技術に知見のある学識経験者等を構成員としたWXBCが産学官の連携のもとで設立されました。会員数は、設立当初は215、平成31年(2019年)4月には600者を超えました。
WXBCでは、二つのワーキンググループ(WG)を設置しています(人材育成WG、新規気象ビジネス創出WG)。
人材育成WGでは、ビジネス発想力・気象データ理解力向上を目標に、気象データに関する概要や利活用方法のセミナーを、東京をはじめ、札幌・仙台・新潟・大阪・福岡・那覇でも開催し、気象データの情報・知見、気象ビジネス事例の共有に取り組んでいます。また、IT活用力向上を目指して、「気象データ分析チャレンジ!」と題して、気象データとオープンデータを掛け合わせてデータ分析を行う勉強会や気象庁の数値予報データを解析する勉強会も開催しました。
新規気象ビジネス創出WGでは、気象データ利用のビジネス事例の創出を目指し、気象データを提供する企業や気象データをビジネスに活用したい企業等の出会いの場としてマッチングイベントの開催、気象データがビジネスに有効に活用できることをビジネス側に伝えるための気象データのビジネス活用事例集の作成、気象データを用いた実証実験等に取り組んでいます。
また、産学官関係者が一堂に会する対話の場を設け、気象事業者と産業界のマッチングを図るものとして、「気象ビジネスフォーラム」を開催しています。平成31年2月28日に開催した第3回気象ビジネスフォーラムでは、気象ビジネス創出に向けた1年間の成果発表やWXBC会員企業による気象データを活用したビジネス事例の紹介のほか、WXBC会長の東京大学大学院 越塚登教授、AI研究のトップランナーである東京大学大学院 松尾豊特任准教授、気象×ファッションのサービスをAIも活用して提供している株式会社ルグラン 泉浩人共同CEO及び気象庁長官の4名により、気象ビジネスの展望に関するトークセッションが行われました。当日参加者は約430名にのぼり、WXBC会員企業等による気象に関する取組・サービスを紹介するブース展示も行われ、会場は熱気に包まれました。

イ.民間気象事業者等に対する支援
気象庁は、自らが保有する観測・解析・予報等の成果及びこれらの作成過程で得られる数値予報資料や解説資料等の気象情報を、民間気象業務支援センターを通じて、気象サービスを提供する民間気象事業者等へ提供しています。これら、気象庁の保有する気象情報は、民間気象事業者が行う予報業務の基礎資料となる他、個別企業や個人のニーズに対応した情報に加工されることによって、産業界の多様な活動や社会サービスの基盤としても活用されています。
また、気象庁による数値予報等の予測技術の高度化に伴い、それを民間気象事業者に更に活用されるよう、気象庁では、民間気象事業者等を対象に最新の技術や気象情報について解説する講習会を開催しています。
(4)今後の取組に向けて
気象データは、既に様々な分野において利用が進んでいますが、今後のICTの発達等により、益々その重要性は増し、他のデータと併せた利用等が一層拡大していくことが期待されます。また、国土交通省では令和元年(2019年)を生産性革命「貫徹の年」としています。気象庁は、気象データの高度利用の拡大による産業活動の創出と活性化を一層推進するため、WXBCの活動が更に発展するよう支援するとともに、利用者との対話・連携を通じ、気象データのこれまで以上に利用しやすい形での提供や、利用しやすい環境の整備に取り組んでいきます。
2節 民間の気象事業
気象等の現象は、交通、電力、農業、食品や衣料品販売等様々な産業に影響を与え、国民の生活に密接にかかわっており、国民及び産業界には気象情報に対する幅広いニーズが存在しています。また、近年では、高速インターネットやスマートフォンをはじめとする携帯端末の普及等、情報通信技術の目覚ましい発展と相まって、多くの国民が、情報を一方的に受けるだけでなく、自らの判断で必要とする情報を入手できるようになってきました。このような個々のニーズに応えるため民間気象事業者が活躍しており、今後、その役割はますます重要になってきます。
ここでは、民間気象事業者による適切な気象サービスの提供を支える、予報業務の許可制度や気象予報士制度について解説します。
(1)予報業務の許可制度
民間気象事業者のサービスは、創意工夫により様々な取組がなされていますが、サービスを利用する国民の側から見ると、その精度や提供主体の技術力について判断することは困難です。このため、民間気象事業者が気象や波浪、地震・火山等の現象の予報業務を行おうとする場合には、警報等の防災気象情報との整合性や国民の期待する正確な気象情報の提供を確保できるよう、気象庁長官の許可が必要です。
近年の観測・予測技術の進展等により民間で高頻度の降水短時間予報の提供が可能になり、また、研究開発の成果を公表するために予報業務許可を受ける研究機関が増えるなど、近年、予報業務の態様が変化しています。このことに対応するため、気象予報士の設置基準を一部緩和するなど、予報業務許可に関する規制の一部を見直す取組を進めています。
(2)気象予報士制度
予報の精度は、現象の予想をどのような方法で行うかに左右されます。気象や波浪等の現象の予想には、数値予報資料の解釈など高度な技術を要することから、民間気象事業者が気象などの予報業務を行う際には気象予報士に現象の予想を行わせることが義務付けられており、これにより民間が行う予報の一定の技術水準を担保しています。国家資格である気象予報士になるためには、業務に必要な知識及び技能について試験を行う気象予報士試験に合格し、気象庁長官の登録を受ける必要があります。気象予報士には平成31年(2019年)4月1日現在、10,407人が登録されています。また、気象予報士は、民間気象事業者が行う予報業務の中核となる技術者としてだけでなく、報道等を通じた解説や防災関係者・一般住民を対象とした講演会等、様々な場面で防災知識の普及・啓発にも貢献しています。
なお、地震動と火山現象、津波の予報業務を行うときは、技術上の基準に適合した手法で現象の予想を行うことを義務づけることにより、予報の一定の技術水準を担保しています。
6章 地域の防災力向上への取組
気象庁では、全国の気象台で、気象や地震などの観測・監視、予報・警報などの防災気象情報の発表・提供、解説などを行っています。その発信した情報などを防災・減災に繋げるためには、わかりやすい内容で適時に発信するとともに、情報の意味や意図が理解され十分に活用されるよう、「伝わる」「使われる」ための取組が極めて重要です。
このため、関係機関と連携協力し、防災の最前線に立つ市町村等への支援、実際の防災行動を行う住民等への普及啓発に取り組んでいます。
1節 地方公共団体の防災対策の支援
全国の気象台では、防災の最前線に立つ市町村等に対し、緊急時の防災判断に防災気象情報を的確に活用してもらうために、都道府県等と連携するなどして様々な取組を推進しています。
平時には、市町村が防災に関する計画や避難勧告等の発令基準を定める際に、防災気象情報の活用方法について個別にアドバイスを行ったり、地方公共団体の防災担当者に対する説明会や研修などで情報の活用について積極的に説明を行ったりしています。また、気象台長が管轄内の市町村長を定期的に訪問するなど、いざという時に的確な対応ができるよう信頼関係の構築に努めています。
さらに災害発生後には、顕著現象発生当時の対応について気象台と市町村等が共に振り返りを行うなどにより、防災・減災のための取組の内容を不断に見直すこととしています。
(1)大雨時の地方公共団体への協力
台風の接近など災害が発生するおそれがある場合には、地方公共団体等の防災関係機関に対して気象状況の説明を行い、事態の推移によっては電話等で気象状況や今後の見通しを積極的に伝え、地方公共団体の災害対策本部に気象台から直接出向いて説明するなど、気象台が持つ危機感を常に共有することで適切な防災対応につながるよう地方公共団体を支援しています。
(2)地震・津波・火山災害時の地方公共団体への協力
地震・津波の防災対応は、地震発生と同時に突然始まるため、事前の準備が最も重要です。そのため緊急時において気象庁の発表する防災情報が地方公共団体の防災判断に的確に活用されるよう、平常時において前述の防災情報の活用方法についてアドバイスを行うことなどに加えて、地方公共団体が行う総合防災訓練への参加、資料の提供や地震津波の知見に関する助言等の協力に取り組んでいます。また、地域防災計画、津波避難計画への助言も積極的に取り組んでいます。

その上で地震発生時には、地方公共団体や防災機関が行う防災対応を支援するため、速やかに地震や津波の情報を発表するほか、最大震度が4以上の地震が発生した場合あるいは津波注意報以上を発表した場合には、地震の概要や津波警報等の発表状況等、地震活動の状況把握に役立つ図表をまとめた地震解説資料(速報版)を地震発生から30分程度を目処に提供しています。さらに最大震度が5弱以上あるいは津波注意報以上を発表した場合等には、地震や津波のより詳しい状況等をまとめた地震解説資料(詳細版)を地震発生から1~2時間を目処に提供しています。その後、津波の推移や地震活動の状況に応じて、適時その続報を提供しています。また、状況に応じ、地方公共団体へ直接電話をかけたり災害対策本部等へ気象台職員を派遣したりして、警戒すべき事項等の詳しい解説を行っています。
火山の防災対応においては、平常時から内閣府や地元の火山防災協議会と連携して、地域の火山防災避難計画の実効性を高めるため、火山活動の状況に応じた地元関係機関の具体的な防災対応の流れについて整理・共有する取り組みを進めています。異常時には、迅速に噴火警報等の情報を発表し、現地調査のために火山機動観測班を派遣するとともに、地方公共団体や防災機関が行う救助活動や住民避難などの防災対応を支援するため、火山活動の解説を行う職員を派遣します。
コラム
■気象防災アドバイザー等の気象防災の専門家の活躍
気象庁では、地方公共団体の現状をよく理解したうえで防災気象情報を的確に解説し、地方公共団体の立場から地域の防災対応を的確に支援することができる人材の育成を目的とし、平成30年(2018年)2月から3月にかけて、気象防災アドバイザー育成研修を実施しました。

研修の講師には、気象庁職員に加えて他省庁や地方公共団体の職員及び大学の専門家を部外から迎え、3つのコース(防災基礎コース、防災気象情報コース及び実践コース)からなる計10日間の研修に、57名の方が参加しました。
研修を修了された方は、気象防災アドバイザーとして、様々な形で活動をしています。例えば、平成30年7月豪雨において、気象防災アドバイザーが地方公共団体においてアドバイスを行い、地方公共団体から早めの避難情報が発信され、人的被害(死者・けが人)をゼロとすることにつながったケースがありました。また、地元気象台と地方公共団体との連絡役や、気象防災に関する講演の講師など、各々の立場・役割に応じた方法を工夫しながら、気象防災に関する活動に取り組んでいます。
気象庁は、気象防災アドバイザー等の気象防災の専門家について、その有効性を広く知っていただき、地方公共団体の防災の現場での活動がさらに広がっていくよう努めてまいります。
1節 住民への安全知識の普及啓発
(1)地域防災力アップ支援プロジェクト
気象庁では、これまでも住民等を対象とした出前講座や講演会、リーフレットやDVDの作成・配布など、様々な普及啓発活動に取り組んできました。平成30年7月豪雨などの近年の災害をきっかけとした、政府の有識者会議でも、住民等への自助・共助意識の啓発や防災教育の重要性が報告されています。このことを踏まえ気象庁では、様々な機関と連携・協力しながら、安全知識の理解や気象情報の利活用をより効果的に推進するための様々な取組に加えて、平時から地方公共団体の担当者と顔の見える関係を構築するとともに、地方公共団体の担当者を対象とした実践的な研修・訓練等の先進的な取組を「地域防災力アップ支援プロジェクト」として進めています。
気象庁では、今後も地方公共団体や関係機関と連携しながら、気象や地震などの自然現象に対して住民自らの判断で的確な防災行動がとれるような防災意識の醸成を目指し、安全知識の普及啓発に取り組んでいきます。また、防災の最前線に立つ市町村の防災担当者等が防災気象情報を理解・活用し、迅速な防災対応が取られるような環境づくりを実現するため、地方公共団体の支援に平時から取り組んでいきます。なお、多くの官署で参考となる取組については、全国の関係官署に共有し、効率的、効果的な活動に努めています。
(2)関係機関と連携・協力した普及啓発の取組
安全知識の普及啓発は、気象庁だけでは十分な効果を上げることはできません。このため、気象庁は、以下のような機関との連携・協力により、普及啓発の取組を進めています。
文部科学省、国土交通省水管理・国土保全局及び国土地理院とは、子どもたちや教職員を対象に防災教育の支援に取り組んでいます。
また、日本赤十字社とは、相互に協力してそれぞれが行う防災教育をはじめとする安全知識の普及啓発を一層充実し、継続的な活動とするため、平成26年(2014年)3月に「防災教育の普及等の協力に関する協定」を締結しています。これにより気象庁と日本赤十字社との連携だけでなく、全国の気象台と日本赤十字社の各都道府県支部が各地で協力して様々な普及啓発活動を行っています。
(一社)日本気象予報士会と平成22年度(2010年度)に立ち上げた連携事業「防災プロジェクト」を通じ、日本気象予報士会が出前講座等で使用する資料の作成支援や資料作成の基礎となる気象庁の最新技術や取り組みについて情報提供を行い、日本気象予報士会の普及啓発活動を支援しています。
さらに、災害や事故の発生を未然に防ぎ被害を軽減するため、防災・交通安全などの様々な啓発活動を行っている(一社)日本損害保険協会とは、同協会の「そんぽ防災Web」への資料提供や、「小学生のぼうさい探検隊マップコンクール」での気象庁長官賞の設置、同協会地方支部と地方気象台等との講演会の実施等の取組を進めています。
(3)地方公共団体職員向け気象防災ワークショップ
地方公共団体防災担当者向け気象防災ワークショッププログラムは、防災気象情報等を適切に理解・活用し、適切な避難に関する判断等に資するよう、市町村の防災対応をグループワーク形式により疑似体験していただくもので、平成30年(2018年)5月に気象庁ホームページにプログラムを公開し、活用を推進しています(https://www.jma.go.jp/jma/kishou/know/jma-ws2/index.html)。平成30年度は、のべ254地方公共団体から防災担当者が参加し、防災気象情報等の理解・活用方法について学びました。
本ワークショップで実施する防災気象情報を用いたグループワークを通して、地方公共団体職員には、現在提供されている防災気象情報の種類や意味をより深く理解していただき、避難勧告等の発令に関する検討・判断や、避難すべき居住者等に適切かつ確実な避難行動を促すための情報伝達等に役立てていただきます。さらに、気象台職員にとっても、実際に避難勧告等を発令するプロセスを疑似体験することにより、地方公共団体防災担当者が制約された時間の中で、様々な情報と状況から避難勧告等の発令をしていることを理解し、地方公共団体防災担当者への情報提供、助言の在り方を再考するきっかけとなっています。
加えて、平成30年7月豪雨の対応において、地域防災リーダーの活躍により被害が軽減された事例もあったことから、地域防災リーダー等の皆様にも本ワークショップへの参加を呼びかけております。

(4)気象庁ワークショップ「経験したことのない大雨 その時どうする?」
災害から身を守るためには、気象台から発表する警報や注意報等といった防災情報のタイミングや意味等を体系的に理解し、積極的に入手して利活用することが必要です。また、自宅周辺にある危険箇所の有無や住居の構造、家族構成等によっても必要な対応が異なるため、それぞれの状況に応じて、災害から身を守るための行動のシミュレーションを事前に行うことが有効です。
このため気象庁では、グループワーク等のコミュニケーションを活用し、深い理解を導くための能動的な学習プログラム「気象庁ワークショップ『経験したことのない大雨 その時どうする?』」を開発し、これを用いた普及啓発活動を全国の気象台で実施しています。
このワークショップでは、参加者は大雨による災害の種類と危険性、気象台から発表される防災情報の意味や発表のタイミング、入手方法、身近に潜む危険を知ることの大切さなどの安全知識のレクチャーを受けた後、数人のグループに分かれ仮想の街で大雨が降り続く中、気象台が発表する防災情報を活用してグループ毎に違う状況(周辺地形、住居構造、家族構成等)に応じた安全行動についてシミュレーションし、話し合ってまとめます。
平成30年度(2018年度)は、各地の気象台のほか、学校や大学、日本赤十字社・日本気象予報士会等の団体等によって自主的に開催され、全国で138回のワークショップが開催されました。参加者から「日頃、大雨の中での避難はかえって危険ではないかと感じていたが、『どのタイミングで』という設定はとても参考になった」、「避難情報の具体的な例が現実的な災害を想定できて役に立った」などの感想が聞かれ、アンケート結果からはワークショップに参加する前後で安全知識や防災対応力が向上するなど効果が認められています。
このワークショップの運営マニュアルやワークショップで使用する資料一式は気象庁ホームページでも公開されており、自由にご利用いただけます。(https://www.jma.go.jp/jma/kishou/know/jma-ws/)
コラム
■火山防災知識向上に向けた東北運輸局との連携(仙台管区気象台)
仙台管区気象台では、東北運輸局観光部と連携し、火山周辺の観光協会等に対して火山防災知識の向上を図る取組を行っています。
平成30年度(2018年度)は東北運輸局が主催する東北6県の観光案内所や観光団体、交通事業者等が組織する協議会等において講演を実施しました。
講演では火山に関する防災情報や噴火警戒レベルに関すること等に加え、最近の健康志向を受けて増加する火山登山者向けにポータルサイトを設けて、各火山の活動状況や防災事項をまとめて公開していることを紹介しました。また、日本を訪れている外国人観光客が、火山だけではなく天気や地震・津波も含めた防災気象情報をどうすれば知ることができるかについても英語版気象庁ホームページ等を紹介して利活用を呼びかけました。
当台では、今後も東北運輸局や東北地方各県の観光部局、各火山防災協議会と連携して観光団体等への普及啓発の取組を進め、火山災害の防止・軽減に貢献していくこととしています。

コラム
■3.11 あの日の避難行動 ~命を救ってくれた防災教育~
群馬大学 環境創生理工学科社会基盤・防災コース 4年(平成31年1月現在)
小笠原 舞

2011年3月11日午後2時46分。あの日、津波は一瞬にして大好きな街も希望も大切なものもすべてを奪っていきました。当時私は釜石東中学校の2年生でした。通っていた学校は10mを超える津波に飲み込まれましたが、地震後すぐに避難行動をとることで生き延びることができました。震災前、「大きな地震の後は必ず津波が来る。想定にとらわれずに高いところに避難しよう」そう教えてくれたのは、群馬大学の片田教授(当時)や金井准教授でした。小学生の時にお二人が講演に来てくださり、それまで知らなかった“津波”の存在や恐ろしさを知りました。また、過去に大きな津波がこの街を襲った事実、近い将来大きな地震が発生する可能性があることを知り、驚きとともに津波に対して恐怖感が芽生えたことを今でも覚えています。片田教授や金井准教授がきっかけで防災に関する様々な活動が小中学校で活発に行われるようになり、いつか来るかもしれない大地震に備えていました。
備えていたものの迎えたくなかったあの日、聞いたことのない大きな地鳴りが鳴り響いた後、立てないほどの激しい揺れが発生しました。渡り廊下は激しく揺れて天井が落下し、校庭からは水が噴き出していたそうです。揺れが収まるやいなや、率先避難者となり訓練通りに約1キロメートル離れたございしょの里へと一目散に走りました。そこに避難していた近所のおばあさんが「生まれてからここの山が崩れるのを見たことがなかった。みんな死ぬぞ。」と近くの崖崩れを見て言いました。ハザードマップでは浸水想定区域外でしたが、生徒も危険を察して万全を期し、さらに高台の介護福祉施設へと避難することにしました。幸いなことに、私たちが逃げたわずか5分後、約3メートルを超える津波がございしょの里に到達しました。介護福祉施設に全員が避難完了しそうな時、バキバキ、ゴォーと嫌な音が鳴り響きました。振り返ると見慣れた街並みはなく、黒い波が街を襲っている様子が目に飛び込んできました。信じられない光景に恐怖を感じながらも、全速力でさらに高い所にある国道へと走りました。「逃げろー!振り向くな!走れー!」大声で叫ぶ先生の声、生徒の泣き叫ぶ声、サイレンの音が鳴り響きました。津波は介護福祉施設の少し手前で止まり、避難してきた道路はがれきでいっぱいになっていたそうです。その後、少し距離のある体育館まで歩きました。地域の方も大勢避難していた為、足を延ばすこともできず限られたスペースの中で寒い夜を過ごしました。満足な食事もできず、家族の安否も分からなったので不安と恐怖で眠れませんでした。翌朝、「親戚や家族の方が亡くなった」という話を聞き、泣き崩れる生徒もいました。震災から二日目、異なる避難所へと移動する人、家族とともに避難する人など各自で行動しました。
震災の経験から防災教育の重要性を実感し、現在私は群馬大学で防災教育について学んでいます。地元の友人も故郷の復興・発展に携わるべくそれぞれの道で努力しています。私は、在学中にできた「災害に強い街を作り岩手県に貢献する」目標のもと、春から土木技師として活躍したいです。





